Фен паяльный на контроллере с регулировкой температуры своими руками: Контролер паяльного фена, DIY
alexxlab | 26.06.2022 | 0 | Разное
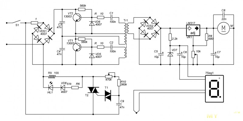
Схема термофена
By leon74 , January 18, in Дайте схему! Всем доброго времени суток. Помогите пожалуйста со схемой для паяльного фена. Сначала заказал себе паяльник и ВП к нему на 24в. Через день заказал ручку-фен.
Поиск данных по Вашему запросу:
Схемы, справочники, даташиты:
Прайс-листы, цены:
Обсуждения, статьи, мануалы:
Дождитесь окончания поиска во всех базах.
По завершению появится ссылка для доступа к найденным материалам.
Содержание:
- Доработка и ремонт спирали строительного фена своими руками
- Паяльная станция с феном своими руками
- Паяльный фен своими руками
- Контроллер паяльной станции с термофеном и паяльником KIT набор
- Паяльный фен своими руками
Как сделать строительный фен своими руками - Простой контроллер для термофена.
- Схема управления феном паяльной станции
- GJ-8018LCD простой термофен и небольшое сравнение
ПОСМОТРИТЕ ВИДЕО ПО ТЕМЕ: Простой регулятор температуры паяльного фена. Доработка паяльной станции.
Доработка и ремонт спирали строительного фена своими руками
Термофен для пайки — уникальный прибор в деле радиотехники. Торговая сеть предлагает потребителю различные устройства в этой области. Однако паяльные фены стоят довольно дорого. Если у мастеровитого человека есть технические возможности, то сделать термофен своими руками совсем несложно. Нужно только разбираться в конструктивных особенностях устройства. Надо иметь точное представление, для чего нужен паяльник такого типа.
При плавлении монтажного сплава монтируют радиодеталь или удаляют ненужный элемент на плате любого электротехнического устройства.
Фен создаёт направленный раскалённый воздушный поток в место, где нужно паять схему платы. Под действием высокой температуры олово переходит в жидкое состояние, тем самым давая возможность работнику произвести нужные монтажные операции. Исходя из того, что требуется получить струю раскалённого воздуха, формируется конструкция паяльного прибора.
Состоит сделанный самодельный паяльный фен своими руками из следующих элементов:. В качестве нагревателя используют нихромную проволоку в виде спирали. Для этого можно применить простую спираль от старого бытового фена. Спираль должна быть такого диаметра, чтобы оставался зазор между нагревателем и корпусом воздуховода. Наматывая спираль, один конец проволоки продевают внутрь нагревателя, таким образом, чтобы наружу выходили два конца проводника для подключения к источнику питания.
Для теплоизоляции спирали её оборачивают слюдой. Для того чтобы избежать теплопотерь, спираль нагревателя изолируют от корпуса нагревателя. Один из вариантов изоляции — это слюда. Слюда надёжно изолирует спираль от трубки воздуховода. Хрупкий материал наклеивают на стеклоткань. Стеклоткань — хороший теплоизолятор. В некоторых случаях слюду клеят на бумагу. Впоследствии клей и бумага выгорят, но сохранится слюда в форме изолирующей трубки. В качестве воздуховода кожуха нагревателя применяют оболочки различных радиодеталей, например, корпуса резистора или сопротивления.
Можно использовать любую стальную трубку подходящего диаметра. Края одного конца трубки придётся завальцевать. Это нужно для того, чтобы сопло надёжно удерживалось в выходном отверстии трубки.
Например, берут старый резистор С, напильником аккуратно снимают завальцованный край с одной стороны оболочки. Удаляют внутреннюю начинку, и трубка для воздуховода готова. От случайного попадания флюса на поверхность этих материалов трубка разрушается.
Поэтому лучшим материалом для этой детали будет сталь. В качестве нагнетателя воздуха вполне можно использовать кулер от операционного блока компьютера. Вентилятор имеет размеры в плане 40 х 40 мм, что надо учитывать при формировании корпуса самодельного фена.
Небольшие вентиляторы можно найти в старых корпусах бытовых фенов для волос. В этом деле нужно выбирать устройство, приемлемое по мощности и габаритам. Сопло предназначено для концентрации и фокусирования воздушного потока.
Для изготовления элемента берут металлическую шайбу. Кольцо деформируют керном так, чтобы оно приняло форму чаши. Сопло помещают в выходное отверстие воздуховода. Своими краями шайба опирается в загнутую кромку трубки и не выпадает наружу. Корпус паяльника можно вырезать из жести консервной банки. Жесть толщиной 0,3 мм — идеальный материал для изготовления своими руками термофена.
В местах соединения жести делают отгибы. В них просверливают маленькие отверстия, в которые вставляют винтики и затягивают их гайками.
Обратите внимание! Применение жести — не догма. Для корпусов самоделок используют любой термостойкий материал. Это может быть строительная фанера, текстолит и даже ламинат. Основное требование к компоновке деталей замкнутой камеры фена — это её герметичность. Все места соединений элементов корпуса должны плотно прилегать друг к другу.
Это нужно для обеспечения нужного напора воздушного потока, нагнетаемого вентилятором. Элементы камеры соединяют шурупами. Из-за высокой температуры внутри корпуса клей не применяют. По советам самодеятельных мастеров, для ручки хорошо подходит корпус одноразового пластикового шприца. Шприц имеет ушки, в которых просверливают отверстия. Такие же отверстия делают в корпусе фена.
Ручку привинчивают к фену винтами с гайками и шайбами. Для пайки микросхемы своими руками самодельным термофеном нужен блок регулировки режимов работы паяльного устройства. Это два режима: установка нужной температуры нагревателя и регулировка количества оборотов лопастей вентилятора.
Основой блока управления является трансформатор с двумя вторичными обмотками. Вместо трансформатора можно использовать блок питания из старого компьютера или балласта люминесцентной лампы.
Вариантов много, лишь бы сопротивления нагревателя и кулера соответствовали источникам питания. Для регулировки режимами работы фена в схему блока управления включают два переменных резистора, ручки управления которыми располагают на поверхности корпуса блока.
Подробный вариант схемы блока управления термофеном для пайки микросхем своими руками можно подобрать в публикациях интернета. Держатель — немаловажная деталь для паяльного устройства. Дело в том, что простой держатель фена освобождает руки мастера для позиционирования монтажной схемы перед воздуховодом паяльника, а также для извлечения и установки радиодеталей на плате.
Подставку делают массивной, чтобы предотвратить опрокидывание всей паяльной конструкции. Для этого используют лист металла х мм и толщиной не менее 20 мм. Держатель изготавливают из жести, изгибая её по размеру и форме ручки фена.
В этом случае изготавливают раму с зажимами, в которой фиксируют в вертикальном положении обрабатываемую плату. При работе с паяльным феном нужно обращать внимание на температуру воздушного потока. Для паяния и демонтажа радиодеталей, микросхем достаточной температурой считается нагрев величиной до С. Температуру нагрева приблизительно можно определить визуально.
Накал спирали красного цвета средней яркости соответствует нагреву в пределах С. Чтобы быть точным в определении величины этого параметра, используют термопару.
Термопару подносят к струе раскалённого воздуха и с помощью переменного резистора устанавливают нужный уровень температуры струи воздуха. Нужно знать, что нагрев до С и более расплавит нихромовую спираль. В статье приведен один из вариантов изготовления паяльного фена своими руками.
Паяльная станция с феном своими руками
Вот еще нашел схему самого фена:. Мы принимаем формат Sprint-Layout 6! Экспорт в Gerber из Sprint-Layout 6. Конденсаторы Panasonic. Часть 4. Полимеры — номенклатура.
Паяльная станция HandsKit ; Паяльник; Термофен; Подставка для паяльника с губкой; Держатель под фен; Кабель питания; Насадки для термофена.
Паяльный фен своими руками
Идея сделать термофен родилась, когда мне понадобилось убрать с поверхности монтажные крепления. Время изготовления фена для пайки микросхем своими руками заняло примерно два часа, включая фотографирование. Силиконовые трубки часто используются на подачи топлива в авиамоделизме, они недорогие и их легко приобрести в хоббийном магазине или в интернете. Когда вы разберете паяльник, у вас будут следующие компоненты: ручка, резистивный нагреватель и защитный кожух нагревателя. Наконечника на фото нет, в правом нижнем углу показана гайка, которая держит его.
Чтобы эффективно нагревать поток воздуха, нужно увеличить площадь теплообмена. Я хотел сделать теплообменник из меди, так как он был бы эффективней, но в продаже есть только металлические мочалки из нержавеющей стали. Нужно просто затолкать несколько металлических полосок внутрь нагревательного элемента.
Контроллер паяльной станции с термофеном и паяльником KIT набор
С развитием современной электроники, паяльный фен в домашней лаборатории давно стал неотъемлемой частью. Как посетитель Вашего сайта, собирал отличные схемы, в данном случае – нагрузка и паяльная станция. Считаю не справедливо, что паяльник на сайте есть, а вот фена нет. Поэтому решил разместить здесь простой контроллер для термофена, пусть это не моё, но многие думаю, хотят собрать подобный нормально работающий контроллер.
Для создания неразъемных соединений применяют несколько технологий. Одна из них это пайка.
Паяльный фен своими руками
Дождались его прибытия и теперь подолгу и с интересом рассматриваете его.
Конечно, хотелось бы произвести подключение и попробовать эту штуку в деле. Причём по быстрому и без лишних затрат. Это вполне возможно. Всё просто. Потребуется блок питания на 24 вольта с регулировкой выходного напряжения, регулятор мощности от бытового пылесоса и мультиметр с функцией измерения температуры.
Как сделать строительный фен своими руками
Для радиолюбителя всегда бывает нужен термофен для пайки микросхем своими руками. В этой статье будут рассмотрены различные варианты сборок паяльных фенов. Можно сделать простейший паяльный фен своими руками из ненужных деталей, которые всегда имеются в хозяйстве. Наиболее сложным в изготовлении узлом фена является металлический корпус с электронной начинкой. Схема управления собирается из таких деталей, как:. Для корпуса можно сделать своими руками ящичек из композитной панели, применяемой для обшивки вентфасада и куска ламината для основания корпуса. Для информации. Чтобы получить прочные соединения стенок корпуса, первым делом нужно рассверлить отверстия меньшим сверлом, а потом большим.
По той же схеме на скорую руку можно собрать термофен из других деталей . Например, сама коробка может быть металлической.
Простой контроллер для термофена.
Технический фен является универсальным электроинструментом, который применяется в домашнем хозяйстве для проведения строительных или ремонтных работ. С его помощью подготавливают поверхности под покраску, изгибают пластиковые трубы любого диаметра при монтаже водопровода и канализации, производят операции с термоусадочными материалами, паяют и выполняют многие другие работы. Если в нужный момент строительного фена не оказалось под рукой, его можно сделать своими руками.
Схема управления феном паяльной станции
ВИДЕО ПО ТЕМЕ: Паяльная станция своими руками (ч.1)
Дождались его прибытия и теперь подолгу и с интересом рассматриваете его. Конечно, хотелось бы произвести подключение и попробовать эту штуку в деле.
Причём по быстрому и без лишних затрат. Это вполне возможно. Всё просто.
Всего десятилетия назад радиоэлектронщики довольствовались обычными паяльниками с медными жалами.
GJ-8018LCD простой термофен и небольшое сравнение
Войти Регистрация. Участники О проекте. Простая схема, хорошо обеспечивающая основные функции: установку и поддержание заданной температуры и регулировку воздушного потока. Кратко о схеме: на таймере собран ШИМ-регулятор для вентилятора-турбинки, на сдвоенном ОУ LM собраны усилитель сигнала термопары и компаратор. Для индикации температуры используется маленький 3-х разрядный вольтметр на STM8.
Термофен для пайки — уникальный прибор в деле радиотехники. Торговая сеть предлагает потребителю различные устройства в этой области. Однако паяльные фены стоят довольно дорого.
Инфракрасная паяльная станция своими руками ,бюджетный подогрев с регулировкой температуры ИК
com/embed/OTSNhIvoUQY”>В данном видео я расскажу как сделать бюджетную ИК станцию (нижний подогрев) с регулировкой нагрева для реболлинга БГА , выпайки и запайки деталей . Покажу ёё возможности и проведу тесты . Да да , обычный керамический нагреватель излучает ик спектр Запчасти купленные на али :
Нагреватель 80×80 450 Вт http://ali.pub/2b1ujm \ http://ali.pub/2bavh7
Нагреватель другой формы 600 Вт 220 В 240*60 мм http://ali.pub/2b1umx
Алтернативная ссылка на разные типоразмеры нагревателей http://ali.pub/2b1uu4
Диммер на 2 кВт http://ali.pub/2b1uvo
Ваттметр http://ali.pub/2b1uys
Похожие статьи
Arduino UNO как осциллограф
Контроллеры Arduino можно использовать как простейший осциллограф, для наблюдения за быстро изменяющимися электрическими сигналами.
Скачиваем программу Processing , после чего её устанавливать не нужно – она запускается с EXE-файла.
Как работают шаговые двигатели
Использование шаговых двигателей является одним из самых простых, дешевых и легких решений для реализации систем точного позиционирования. Эти двигатели очень часто используются в различных станках ЧПУ и роботах. Сегодня я расскажу о том, как устроены шаговые двигатели и как они работают.
Сделай сам – мини-переносной Лабораторный блок питания из китайских модулей LM2596 !
Сделай сам – мини Лабораторный блок питания из китайских комплектующих
При проектировании этого источника питания главная цель состояла в том, чтобы он был настолько портативным, насколько это возможно, и при надобности можно была захватить с собой.
Так же у меня
есть и другие самопальные ЛБП , но они пригодны только для стационарного
использования . На этот раз я решил использовать LM2596 вместо обычно
используемых LM317 или LM350, что бы
была регулировка тока .
Рекомендуемые товары
Теги: денис, гиик, китайчик, клуб, ардуино, клуб_ардуино, обзоры, алиэкспресс, denis_geek, denis, geek, chinagreat, club_arduino, arduino, club, aliexpress, денис гиик, denis geek, club arduino, electronica52, electronica52.in.ua, электроника, радиолюбитель, радиоэлектроника, своими руками, как сделать, самоделки, сделай сам, soldering iron, пайка, паяльник, припой, паяльная станция, do it yourself, how to, diy projects, diy, инфракрасный подогрев, bga, ИК паяльная, фен, паяльная станция из китая, hacks, diy hacks
DIY 110 В паяльная станция с регулируемой температурой
В этом посте показано, как собрать своими руками 110 В паяльную станцию.
Это пошаговое руководство, в котором показано, как превратить обычный паяльник с розеткой в устройство с регулируемой температурой.
Это простой проект, недорогой в изготовлении и требующий лишь базовых навыков. Он сделан из готовых деталей, которые можно приобрести у онлайн-поставщиков, а также из нескольких деталей в местном хозяйственном магазине. Его недорого построить, плюс он делает магазинный инструмент, который не уступает некоторым коммерчески доступным единицам.
Термопара была вставлена в паяльник в задней части нагревательного элемента, а шнур питания и вилка переменного тока заменены гибким многожильным шнуром и 4-контактным разъемом DIN.
ПОСМОТРЕТЬ ВИДЕО
Контроллер представляет собой простую схему, состоящую из ПИД-регулятора температуры с двойным цифровым дисплеем и твердотельного реле (твердотельное реле).
Он размещен в металлическом корпусе прибора с держателем предохранителя, выключателем и стандартным кабелем питания IEC.
Схема подключения паяльной станции 110 В своими руками (щелкните, чтобы увеличить)
Устройство на 220 В также может быть изготовлено в странах, где используется сеть 220 В. Вход питания для ПИД-регулятора принимает диапазон напряжения 90–260 В переменного тока, а твердотельное реле поддерживает диапазон напряжения 24–380 В переменного тока для переключения паяльника.
ВНИМАНИЕ!! – НЕ ПЫТАЙТЕСЬ построить эту схему, если вы не знаете, что делаете! Если вы не совсем уверены, что знаете, что делаете, попросите кого-нибудь помочь вам, кто знает. Существует возможная опасность поражения электрическим током ЧТО МОЖЕТ БЫТЬ СМЕРТЕЛЬНЫМ . Если вы решите построить эту схему или работать с ней, вы делаете это на свой страх и риск!
Для этого проекта был выбран паяльник Great American Brand на 110 вольт, 60 ватт.
Он имеет нагревательный элемент из слюдяной трубки и хорошо подходит для этого проекта. Для этой модификации могут подойти и аналогичные недорогие паяльники, которые доступны в разных регионах под разными торговыми наименованиями.
Сборка блока
Большинство деталей показаны на видео ниже, а в следующей таблице перечислены все детали вместе с поставщиками и ссылками.
ПОСМОТРЕТЬ ВИДЕО
| Товар | URL-адрес | Кол-во | Моя стоимость | Примечание | |
| Паяльник IL12A | ссылка | 1 | 6,99 | ||
| Термопара типа K, 1 метр | ссылка | 1 | 1,37 | (5 за 6,85) | |
| Многожильный шнур | ссылка | 1 | 5,43 | (2 для 10,86) | |
| Чехол для снятия натяжения RG58 | ссылка | 1 | 0,28 | ||
| 4-контактный разъем DIN, вилка | ссылка | 1 | 0,79 | (2 для 1,58) | |
| 4-контактный разъем DIN, гнездо | ссылка | 1 | 0,80 | (5 за 3,99) | |
| ПИД-регулятор температуры | ссылка | 1 | 19,69 | ||
| Твердотельное реле SSR 25DA | ссылка | 1 | 2,42 | ||
| Металлический корпус, E1 | ссылка | 1 | 7,25 | ||
| Кулисный переключатель SPST, 120 В, 15 А | ссылка | 1 | 0,72 | (5 за 3,58) | |
| Розетка питания IEC | ссылка | 1 | 1,25 | ||
| Держатель предохранителя для панельного монтажа 3AG | ссылка | 1 | 0,90 | ||
| Кабель питания IEC длиной 6 футов | ссылка | 1 | 3,25 | ||
| Подставка для пайки | ссылка | 1 | 4,00 | ||
| Итого | 55,14 |
Часть I: Модификация паяльника
Модификация паяльника включает установку термопары и замену шнура питания и вилки переменного тока на многожильный шнур и 4-контактный разъем DIN.
Ниже фото паяльника до модификации.
Разборка проста. Два винта удерживают две половинки рукоятки (показаны на фото ниже), а три меньших винта крепят металлические детали к черному пластиковому кольцу.
Замена шнура питания
На ручку паяльника надет компенсатор натяжения RG58. От большого конца канцелярским ножом отрезается небольшой кусочек. Он аккуратно помещается в углубление на ручке. Рядом с модифицированным показан новый неизмененный чехол для снятия натяжения RG58 с обрезанной частью чуть ниже.
Соединения между шнуром питания и проводами нагревательного элемента защищены алюминиевыми обжимными соединителями.
Разъемы были сняты с помощью плоскогубцев с длинными губками и путем сжатия оригинальных обжатых разъемов с боков. Провода остаются целыми и неповрежденными.
Этот паяльник также имеет круглую пластину (показана на фото выше). Эта круглая пластина сопрягается между пластиковым воротником и другим круглым пластинчатым фиксатором для металлической трубки корпуса, закрывающей нагревательный элемент и паяльное жало.
Пятижильный шнур заменяет шнур питания. Он был обрезан, чтобы соответствовать длине оригинального шнура питания (чуть более 4 футов в длину).
Ниже показан 4-штыревой разъем DIN. Небольшой металлический фиксатор виден через отверстие в пластиковой части.
Разъем разбирается, нажимая на металлический язычок маленькой отверткой. Это отсоединит металлические детали от пластиковой крышки и позволит разобрать устройство.
Ниже показана схема распиновки. Номера контактов являются стандартными для 4-контактного разъема DIN. Назначения были произвольными, но следовали общей схеме для аналогичных паяльников с использованием 5-контактного разъема DIN, как в этом предыдущем посте.
4-контактный разъем DIN, вилка, распиновка
Участки внешней силиконовой оболочки были обрезаны с концов шнура, а небольшая часть каждого проводника была зачищена. Контакты штекерного разъема были припаяны к четырем из пяти проводников. Зеленый проводник, обычно предназначенный для заземления, не был подключен, потому что у этого паяльника нет заземляющего провода.
Розетка была подключена к штырям во время пайки (см. фото выше). Это было сделано, чтобы помочь сохранить выравнивание в случае, если пластиковая опора для штифтов деформируется из-за нагрева.
Красный и черный проводники были припаяны к плюсовому и минусовому контактам термопары соответственно. Красный и черный обычно используются для положительных и отрицательных проводов постоянного тока, но, оглядываясь назад, я должен был использовать красный и синий провода для проводников термопары. Это позволило бы сделать черный и белый проводники переменного тока горячими и нейтральными.
После пайки разъем был обжат на шнуре с помощью длинногубцев.
Проденьте противоположный конец шнура через чехол для снятия натяжения RG58, подготовленный на предыдущем шаге. Обратите внимание на зачищенные провода на фото ниже.
Прикрепите 8-дюймовую кабельную стяжку к концу шнура. Убедитесь, что кабельная стяжка туго затянута, чтобы она не соскользнула с конца шнура.
Он должен войти в пространство в ручке, как на фото ниже.
Обрежьте лишнюю кабельную стяжку так, чтобы она была на одном уровне, как на фото ниже. Возможно, вам придется немного подпилить углы конца кабельной стяжки, чтобы обе половинки ручки совпадали без зазоров.
Обе половинки рукоятки временно скреплены двумя винтами, чтобы проверить посадку шнура и кабельной стяжки.
Увеличить центральное отверстие круглой пластины
Центральное отверстие круглой пластины необходимо увеличить, чтобы оставить место для термопары и проводов нагревательного элемента. Ниже фото некоторых необходимых ручных инструментов:
Для расширения отверстия использовались коническая развертка и круглый напильник. Зажимные плоскогубцы использовались для удержания заготовки.
Диаметр отверстия проверен штангенциркулем. Размер этого отверстия составляет 9,75 мм, но размер можно округлить до 10 мм. Он должен быть достаточно большим, чтобы в нем не было термопары, проводов нагревательного элемента и небольшого кабельного хомута.
Эта дыра была достаточно большой и немного шевелилась.
Подготовка и установка термопары
Термопара должна быть изготовлена либо из имеющегося в продаже, либо из термопарного провода (двухжильный кабель). На фотографии ниже показана имеющаяся в продаже термопара, рассчитанная на диапазон температур от -50°C до 700°C.
Имейте в виду, что термопара должна считывать весь диапазон температур паяльника. Этот паяльник был проверен термометром с наконечником примерно при 454°C. Некоторые паяльники достигают температуры 585°C и выше. Вот почему так важен правильный выбор провода термопары.
Это термопара длиной один метр, и для проекта требуется всего несколько дюймов. После обрезки остается много проволоки, и из оставшейся проволоки можно сделать больше блоков, но концы проволоки следует сварить точечной сваркой. Мне не повезло с несваренными проводами, которые были просто скручены вместе, потому что показания были нестабильны.
Если нет доступа к надлежащему аппарату для точечной сварки термопары, то термопару можно приварить с помощью автомобильного аккумулятора на 12 В, комплекта соединительных кабелей, молотка-гвоздодера и пары плоскогубцев с длинными губками.
Пожалуйста, смотрите этот пост для деталей.
На фотографии ниже показана термопара и нагревательный элемент из слюдяной трубки. Более подробную информацию об этом типе нагревательного элемента можно найти в этом посте. Термопара обрезается примерно на ту же длину, что и выводы нагревательного элемента. Наконечник термопары, приваренный точечной сваркой, должен располагаться у заднего отверстия нагревательного элемента.
Обратите внимание на изоляцию термопары из стекловолокна. Каждый отдельный провод изолирован, плюс кабель обернут внешним слоем изоляции из стекловолокна. Я предпочитаю стекловолокно пластиковой изоляции. Он очень термостойкий.
Также обратите внимание на черную термоусадочную трубку на конце термопары на фото выше. Если термопару нужно сделать из проволоки, то конец нужно обмотать куском термоусадочной трубки, как на фото выше.
Перед установкой термопары в паяльник термопара была протестирована с помощью термометра типа K, чтобы убедиться в правильности ее функционирования.
Изоляция положительного вывода имеет красную полосу, а изоляция отрицательного вывода имеет синюю полосу.
Отрежьте отрезок стекловолоконной втулки с внутренним диаметром 4 мм (рассчитанной на 600 °C), а также термоусадочную трубку длиной 1/8 дюйма и 3/16 дюйма, как показано на фотографии ниже. Кусочки не могут быть слишком длинными, потому что на термопаре мало места.
Расположите кусок термоусадочной трубки размером 3/16 дюйма поверх стекловолоконной втулки так, чтобы она перекрывала примерно 50%, как показано на фото ниже. Уменьшите его с помощью тепловой пушки. Обратите внимание на положение лезвия универсального ножа. Он указывает на место приваренного точечной сваркой наконечника термопары, утопленного примерно на 1/8 дюйма внутрь конца стеклопластиковой втулки.
Затем усадите 1/8-дюймовую термоусадочную трубку поверх 3/16-дюймовой. Это то, что удерживает стекловолоконную втулку на термопаре. Теперь термопара готова к установке.
Расположите стекловолоконный рукав немного внутри задней части нагревательного элемента и свяжите провода термопары и нагревательного элемента небольшой кабельной стяжкой.
Обрежьте лишнюю длину кабельной стяжки заподлицо. Соблюдайте достаточное расстояние от источника тепла, чтобы предотвратить возгорание или повреждение кабельной стяжки.
Возможно, потребуется отрегулировать положение термопары на задней стороне нагревательного элемента. Величина регулировки будет зависеть от разницы температур между термопарой и жалом паяльника.
Отрегулируйте положение внутрь или наружу в зависимости от разницы температур. Как правило, термопару следует располагать ближе к нагревательному элементу, чтобы увеличить показания температуры, или дальше, чтобы уменьшить показания температуры. Используйте тестовую установку, подобную описанной ниже.
Наденьте круглую пластину, которая была изменена на предыдущем шаге, а также черный пластиковый воротник на провода термопары и нагревательного элемента, как показано на фотографии ниже.
Наденьте металлическую трубку корпуса и круглую фиксирующую пластину на нагревательный элемент и совместите отверстия для винтов в черном пластиковом кольце с отверстиями в круглых пластинах.
Закрепите ранее снятыми винтами. Поместите черный пластиковый воротник в одну из половинок рукоятки, как показано на фото ниже.
Отрежьте отрезки термоусадочной трубки и наденьте их на каждый провод шнура питания, как показано на фотографии выше (нажмите, чтобы увеличить).
Соедините шнур питания и провода нагревательного элемента и скрутите их вместе. Сделайте то же самое для выводов термопары. Затем наденьте термоусадочную трубку на каждое соединение, как показано на фото ниже. Обратите особое внимание на соединения.
Используйте тестер для проверки соединений. Вставьте вилку DIN-разъема в розетку DIN и проверьте непрерывность каждого проводника. Убедитесь, что контакты переменного тока подключены к нагревательному элементу, а положительные и отрицательные контакты термопары подключены к положительным и отрицательным выводам термопары.
С помощью термофена усадите каждый кусок термоусадочной трубки. Будьте осторожны, чтобы не повредить пластиковую ручку нагреванием.
При использовании теплового пистолета вокруг пластиковых деталей рекомендуется использовать кусок картона в качестве экрана, чтобы отводить тепло и предотвращать его воздействие. Для этого проекта использовалась картонная подложка от обычного блокнота, как на фото выше.
Соберите паяльник, когда закончите. На фото ниже представлен паяльник после доработок.
Ниже фото испытательного стенда для паяльника с регулятором яркости. Подробности изготовления контроллера диммера можно найти в этом предыдущем посте. Включите паяльник и подсоедините термометр типа K к контактам термопары на задней стороне разъема DIN.
Установите регулятор яркости примерно наполовину и дайте паяльнику нагреться. Термометр будет отображать температуру термопары внутри паяльника. Используйте термометр для паяльника, чтобы сравнить показания термопары.
При необходимости отрегулируйте положение термопары, увеличивая или уменьшая показание температуры, пока оно не совпадет с температурой паяльника настолько близко, насколько это возможно.
На фото ниже видно, что температура жала паяльника и термопары составляет 364°C.
Часть II: Сборка контроллера
Сборка контроллера включает в себя размещение компонентов в корпусе, сверление отверстий и вырезов для деталей, монтаж компонентов, а затем подключение и тестирование устройства.
Схема корпуса и монтажные отверстия
На приведенной ниже фотографии показан вид сзади слева на схему корпуса. Расположение розетки питания IEC, переключателя SPST и держателя предохранителя можно увидеть на задней панели, кроме того, твердотельное реле будет установлено вертикально с помощью угловых скобок размером 1 1/2 дюйма.
Примечание. В этом устройстве нет радиатора SSR. В этом корпусе не хватило места для радиатора, но никакого нагрева от SSR с этой схемой я не ощутил.
Еще один вид того, как устроены все детали, можно увидеть на фото ниже.
Для каждой панели были сделаны замеры и схема расположения. Используя эскиз в качестве ориентира, на каждой панели были нанесены метки для вырезов.
Внешний вид передней панели можно увидеть на фото ниже.
Алюминиевые панели покрыты полупрозрачным синим защитным пластиком, который был снят после сверления, резки и формовки.
Расположение вырезов на задней панели видно на фото ниже. Тщательно измерьте перед тем, как сверлить или резать.
Сверло диаметром 1/8 дюйма используется с электродрелью для выполнения первых отверстий. План состоял в том, чтобы начать с малого и увеличивать отверстия по мере необходимости.
На фотографии ниже показана задняя панель после сверления сверлом 1/8 дюйма.
Некоторые отверстия увеличиваются перед использованием круглого напильника или высекателя.
Ниже приведена фотография задней панели с выполненными вырезами. Переключатель был лишь частично вставлен в вырез, чтобы избежать защелкивания в нужном положении.
Детали были проверены на соответствие каждому вырезу на виде задней панели внизу.
Аналогичный вид передней панели показывает, что ПИД-регулятор и гнездо DIN проверяются на соответствие.
На нижней панели показано расположение монтажных отверстий, просверленных для твердотельного реле и ПИД-регулятора.
Также были просверлены отверстия для винтов крепления корпуса в верхнем левом и правом углах боковых панелей. Они были необходимы для дополнительной поддержки при подключении шнура питания и для нажатия кнопок на контроллере.
Монтаж Детали
Сначала было установлено ТТР. Я использовал крепежные винты 6-32 x 1/2 дюйма для крепления скоб к SSR и винты 6-32 x 3/8 дюйма для крепления устройства к основанию.
Я использовал крепежные винты 8-32 x 2 1/2 дюйма для крепления ПИД-регулятора, но их пришлось обрезать до длины 2 1/4 дюйма.
Монтажные скобы для ПИД-регулятора проверены на соответствие на фото выше. Я использовал 2 1/2 в «починочных брекетах», которые купил в местном хозяйственном магазине. ПИД-регулятор поставляется с собственным набором монтажных кронштейнов, но для их использования в этом корпусе не хватило места.
Проводка контроллера
Выводы были обрезаны и припаяны к розетке DIN, затем термоусадочная трубка использовалась для покрытия паяных соединений.
К держателю предохранителя были припаяны выводы и на концах установлены плоские обжимные клеммы. Для закрытия открытых соединений использовалась термоусадочная трубка.
На фотографии ниже показан провод для переключателя, который подает питание переменного тока на ПИД-регулятор.
Черный, белый и зеленый провода были подготовлены для розетки питания IEC. Позже на конец зеленого (заземляющего) провода была обжата кольцевая клемма. Он будет прикреплен к одному из крепежных винтов на основании в качестве заземления.
Завершающий этап разводки показан на фото ниже. Осталось только подключить ПИД-регулятор. Нажмите на фото, чтобы увеличить его, чтобы увидеть больше деталей. Провод заземления можно увидеть с кольцевой клеммой, которая крепится к одной из монтажных скоб твердотельного реле.
Горячий и нейтральный провода переменного тока были подключены к клеммам PID на фотографии ниже. После этого плюсовой и минусовой провода ТТР были подключены к ПИД-регулятору.
Наконец, положительный и отрицательный провода от термопары (контакты 1 и 2 гнезда DIN) были подключены к ПИД-регулятору.
Проводка была завершена, и следующим шагом была проверка целостности проводки. Была использована копия электрической схемы, и каждое соединение было проверено одно за другим, чтобы убедиться в правильности проводки.
Вид сверху на шасси слева и вид снизу на шасси справа.
Паяльник был подключен к сети, питание включено. Пришлось настроить блок и изменить некоторые настройки в ПИД-регуляторе. См. приведенные ниже ссылки на видеоролики поддержки для получения более подробной информации о том, как настроить параметры контроллера.
Автонастройка в сравнении с ручной настройкой
ПИД-регулятор имеет функцию автонастройки.
Обычно автоматическая настройка работает довольно хорошо, но этому устройству потребовалась ручная настройка после автоматической настройки. По какой-то причине значение «P» (пропорциональное) оказывалось недостаточным, и температура опускалась ниже заданного значения на несколько градусов.
Автонастройку делал дважды, один раз при горячем пуске и один раз при холодном пуске. Автонастройка с холодного старта стала лучше. Результатом стали более оптимальные настройки «I» (интегральная) и «D» (производная). Все, что я сделал, это восстановил заводское значение «P» по умолчанию до 3,00, и после этого устройство заработало как часы.
Видео поддержки для паяльной станции 110 В
Самодельная паяльная станция 110 В: настройки ПИД-регулятора
Самодельная паяльная станция 110 В: установка температуры
Нравится:
Нравится Загрузка…
Опубликовано в Проекты, Инструменты для магазина, Паяльники, Регуляторы температуры | Метки: Паяльная станция 110 Вольт | 25 комментариев
Сборка контроллера печи оплавления SMT
Easy Reflow
При проектировании высокоскоростных приложений работа с компонентами SMT и пайка вручную могут быть утомительными.
Контроллер SMT Reflow Oven Controller на базе H8/3687 от Robert превращает обычную инфракрасную печь для тостера в эффективную печь оплавления, обеспечивающую контроль температуры.
В течение многих лет технология поверхностного монтажа (SMT) была предпочтительной производственной технологией, особенно потому, что она дешевле, чем классические сквозные процессы, и из-за уменьшения размера платы. Я уверен, вы заметили, что SMT теперь обязателен для прототипов, даже если проект не ограничен в пространстве. Многие новые интересные компоненты доступны только в корпусах SMT. Высокоскоростные конструкции (использующие высокоскоростные цифровые или радиочастоты) не будут работать с большими корпусами со сквозными отверстиями.
Большинство SMT-компонентов можно спаять вручную, но это долго и мучительно. Компоненты должны быть спаяны по отдельности с помощью небольшого паяльника или термофена. А вот маленькие корпуса вроде резисторов 0603 скорее всего отлетят при пайке горячим воздухом и в самый неподходящий момент прилипнут к паяльнику.
Решением этой проблемы является использование технологии печи оплавления, как это делают производители. Печь оплавления — это хорошо управляемая печь, которая позволяет сваривать печатную плату с ее компонентами и одновременно припаивать все контактные площадки паяльной пастой. Большой! Единственная проблема заключается в том, что печи оплавления стоят целое состояние, от 2000 до 1 миллиона долларов. Печи стоят так дорого, потому что им нужны строго контролируемые термические профили для обеспечения хорошей пайки, а также для ограничения термической нагрузки на компоненты.
В этой статье я покажу вам, как самодельный контроллер, построенный на оценочной плате Renesas, может превратить недорогой тостер в печь для оплавления. Во-первых, я расскажу, как работают печи оплавления, и объясню, какие тостеры на рынке лучше всего подходят для их имитации. Затем я опишу аппаратное и программное обеспечение моего контроллера. В заключение я дам несколько советов о том, как собрать свои собственные платы SMT с помощью печи оплавления.
Давай погорячимся.
ПЕЧЬ ДЛЯ ОПЛАВЛЕНИЯ
Ключом к хорошему оплавлению является точный многошаговый температурный профиль, как показано на рис. 1. Профиль предварительного нагрева позволяет медленно доводить печатную плату до температуры, достаточно высокой для высыхания паяльной пасты (примерно 100°C). ) при минимизации риска термической нагрузки на компоненты в фазе оплавления. После термостабилизации плату максимально быстро нагревают до температуры оплавления (примерно 250°С). Плата остается выше температуры оплавления в течение заданного периода времени (обычно около 30 с), прежде чем она охлаждается контролируемым образом.
— РЕКЛАМА—
—Реклама здесь—
Каковы основные характеристики промышленной печи оплавления? Быстрый нагрев и охлаждение важны (чем быстрее, тем лучше) для снижения термической нагрузки на компоненты.
(Площадки и паяльная паста имеют меньшую тепловую задержку, чем сами компоненты.) Поддержание однородной температуры внутри печи также важно, особенно при работе с большими печатными платами. И последнее, но не менее важное: регулирование является обязательным, чтобы гарантировать, что последующие перекомпоновки будут следовать одному и тому же профилю. Как вы можете себе представить, я буду регулировать регулирование с помощью решения на основе микроконтроллера, поэтому давайте сосредоточимся на недорогой печи, которую вы будете использовать вместо настоящей печи оплавления.
Для быстрого нагрева в некоторых промышленных печах оплавления используются инфракрасные обогреватели. Почему бы просто не купить тостер с инфракрасным излучением, как показано на фото 1? Я купил свой в сети менее чем за 150 долларов. Он имеет два кварцевых нагревательных элемента сверху и классический резистор снизу (всего 1100 Вт).
Фото 1 — Вы должны выбрать подходящий тостер. Для достижения наилучших результатов найдите модель с инфракрасными обогревателями сверху, которые позволяют быстро повышать температуру.
Этот, сделанный во Франции, стоит менее 150 долларов. Провод термопары находится слева.Для первых измерений я использовал термопару, закрепленную на небольшой печатной плате. Температура поднялась до 250°C менее чем за 4 минуты, что определенно достаточно для данного применения. Единственным реальным недостатком было отсутствие системы охлаждения. Решил использовать ручной метод охлаждения: открываю дверь, когда просит контроллер.
КОНТРОЛЛЕР САМОСТОЯТЕЛЬНОГО СОБРАНИЯ
Для сборки контроллера я использовал оценочную плату Basic Micro EVB87 Renesas, оснащенную микроконтроллером H8/3687 (см. рис. 2). Этот недорогой микроконтроллер — именно то, что мне было нужно для этого проекта. Он имеет малое количество выводов, большой объем ОЗУ и программной памяти для использования простого языка высокого уровня, такого как BASIC, и встроенный АЦП. Оценочная плата уже оснащена ЖК-дисплеем и кнопками, поэтому все, что мне нужно было сделать, это добавить две небольшие схемы, используя область прототипирования.
Первым был интерфейс термопары. Я использовал термопару типа K и Analog Devices AD59.5 монолитных усилителей термопар со встроенной компенсацией холодного спая, напрямую подключенных к АЦП H8/3687. Более чем просто, не так ли? Наконец, мне нужен был способ управления внешним реле для включения и выключения духовки. Потребовалось ничего, кроме транзистора BD235 и диода свободного хода. Конечно, вы можете использовать свой любимый микроконтроллер (например, Basic Stamp) для этой конструкции, но этот оценочный комплект ускоряет процесс (см. Фото 2).
Что касается прошивки, я решил попробовать язык программирования BasicATOM, потому что это приложение не управляет микросекундами.
Это было легко благодаря удобной среде разработки, предоставляемой платой в дополнение к резидентному загрузчику. На написание и отладку всего программного обеспечения ушло всего 4 часа, хотя по какой-то причине я не смог использовать отладчик.
Приложение, исходный код которого доступен на ftp-сайте Circuit Cellar, чрезвычайно легко читается. Он состоит из двух независимых разделов: раздела конфигурации и раздела конечного автомата. Первый позволяет вручную изменять все параметры профиля с помощью ЖК-дисплея и пары кнопок. Последний управляет всеми последовательными шагами теплового профиля и считывает фактическую температуру печи в режиме реального времени. Давайте посмотрим на детали.
Сначала отображается экран приветствия. Затем статический экран отображает текущую температуру в режиме реального времени и позволяет выбрать либо режим конфигурации, либо режим работы.
В режиме конфигурации ЖК-дисплей последовательно отображает каждый из девяти ключевых параметров профиля (кривая предварительного нагрева, температура сушки, продолжительность сушки, кривая нагрева, температура оплавления, продолжительность оплавления, кривая охлаждения, тепловой гистерезис и дифференциальный коэффициент).
Он также позволяет изменять параметры профиля с помощью кнопок «плюс» и «минус». (Эти значения легко сохранить в EEPROM, но в текущей версии прошивки это не делается.) В рабочем режиме на ЖК-дисплее отображается текущая фактическая и заданная температура, а также текущее состояние и оставшееся время до тратиться в штате (см. Фото 3).
Семь шагов управляются конечным автоматом, чтобы достичь температурного профиля, максимально близкого к теоретическому. Первый этап включает в себя предварительный нагрев. Заданная температура линейно увеличивается от температуры окружающей среды до температуры сушки. Далее контроллер ждет, пока фактическая температура не сравняется с температурой сушки. Третий этап предполагает сушку. Заданная температура остается постоянной в течение всего времени сушки.
— РЕКЛАМА —
— Реклама здесь —
Обогрев следует за этим. В основном заданная температура линейно увеличивается от температуры сушки до температуры оплавления. Затем контроллер ждет, пока фактическая температура не сравняется с температурой оплавления. Затем заданная температура остается постоянной в течение времени оплавления. Наконец, заданная температура линейно снижается до начальной температуры окружающей среды, и вы открываете дверцу духовки, чтобы ускорить процесс.
В дополнение к управлению конечным автоматом в программном обеспечении реализован контур терморегулирования с использованием алгоритма, подобного PD. Предполагаемая будущая температура рассчитывается с использованием фактической температуры плюс кратное значение разницы температур. Расчетная будущая температура сравнивается с заданной температурой, чтобы включить или выключить нагревательные элементы. Это позволяет учитывать тепловую задержку поглотителей и нагревателей и получать более стабильную температуру.
При сравнении также используется небольшой коэффициент гистерезиса, чтобы продлить срок службы нагревателя. На рис. 3 показан фактический тепловой профиль по сравнению с заданными значениями, генерируемыми контроллером.
ПЕЧЬ В РАБОТЕ
Теперь, когда вы знаете, зачем вам нужна печь для оплавления и как ее построить, как вы будете ее использовать? Во-первых, вам нужно получить некоторое дополнительное оборудование. Вам понадобится хорошая лупа (лучше всего подойдет видеолупа) и шприц с паяльной пастой. Проще, если у вас есть пневматический дозатор жидкости (который легко найти в инете, но вам также понадобится магазинный воздух), потому что использовать шприц может быть сложно. Вам также понадобится спрей для очистки флюса, небольшой классический утюг (15 Вт или меньше) и, в идеале, утюг с горячим воздухом для ремонта.
Не волнуйтесь, Интернет — хороший источник недорогого оборудования. Даже если у вас нет видеоувеличителя, вы можете добиться успеха, если у вас есть хороший оптический объектив и хорошее зрение!
Чрезвычайно важна чистая пустая печатная плата. По своему опыту я знаю, что практически невозможно добиться хороших результатов оплавления на печатных платах, протравленных в домашних условиях. Паяльные маски действительно помогают удерживать паяльную пасту на контактных площадках. Я не знаю, как получить маски для пайки на печатных платах, вытравленных в домашних условиях, поэтому найдите хорошего производителя печатных плат и закажите свою печатную плату с масками для пайки.
Паяльную пасту на контактные площадки необходимо наносить с помощью шприца либо вручную, либо с помощью дозатора жидкости. Затем вы должны разместить каждый компонент на печатной плате в точках паяльной пасты. Эти два шага занимают много времени, но с опытом все ускоряется! Помните, что гораздо быстрее использовать паяльную пасту, чем пытаться паять вручную.
После того, как все компоненты размещены, вы можете поместить плату в печь оплавления и нажать кнопку «Старт». Через 10 мин. или так, ваша печатная плата будет приготовлена. Осторожно, может быть еще очень жарко. Используйте жидкость для удаления флюса и зубную щетку, чтобы очистить плату (см. Фото 4). Подробную иллюстрацию процесса см. на ftp-сайте Circuit Cellar.
Кстати, вы можете использовать этот процесс для плат с компонентами с обеих сторон, если вы поставите легкие компоненты на одну сторону. Сначала оплавьте только эту сторону, а затем переверните плату и повторите процесс: нанесите паяльную пасту, поместите компоненты, а затем оплавьте. Компоненты на нижней стороне обычно остаются припаянными благодаря поверхностному натяжению припоя.
Наконец, вы должны проверить электрические соединения и произвести необходимый ремонт. Если вы будете внимательно следить за процессом, у вас не должно возникнуть особых проблем.
На моей последней плате размером 160 мм × 100 мм было более 300 компонентов с мелким шагом с обеих сторон, но у меня было только несколько некачественных стыков и одна паяная перемычка на микросхеме с шагом 0,65 мм.
ТРЕХДНЕВНОЕ РЕШЕНИЕ
Этот проект доказывает, что технология SMT не является ни скучной, ни слишком дорогой для случайного производителя прототипов схем. С тостерной печью за 150 долларов и недорогим контроллером вы можете добиться хороших результатов оплавления. Единственное, что вам нужно, — это хороший объектив и некоторое основное оборудование, которое легко доступно на рынке бывших в употреблении. И да, вам тоже понадобится немного терпения.
Этот проект также показывает, что BASIC является эффективным языком для низкоскоростных приложений реального времени, особенно тех, которые связаны с микроконтроллерами с большим объемом оперативной и программной памяти, чтобы в полной мере использовать возможности таких языков (например, Renesas Н8/3687).
И последнее, но не менее важное: этот проект демонстрирует, что разработка встраиваемых систем не обязательно должна быть огромным мероприятием, чтобы дать хорошие результаты. Мне потребовалось всего три дня, чтобы закончить этот проект. Я провел один день, рисуя концепцию и алгоритмы на бумаге. Последние два дня ушли на создание прототипа, написание программного обеспечения и его оптимизацию.
Следующим шагом будет эксперимент с корпусами BGA, но это тоже должно сработать. Удачной перепрошивки!
ФАЙЛЫ ПРОЕКТА
Скачать код и дополнительные фото — Lacoste-168.zip.
РЕСУРСЫ
Analog Devices, Inc., «Монолитные усилители на термопарах с компенсацией холодного спая: AS594/AD595», ред. C, 1999.
Basic Micro, «Руководство пользователя Renesas 3687 Tiny Series Starter Kit», вер. 2.1, 2003 г., www.basicmicro.com/downloads/Renesas/3687/3687RSKUsersManual.pdf.
———«Стартовый комплект 3687: Краткое руководство», 2003 г.
, www.basicmicro.com/downloads/Renesas/3687/QStart.pdf.
— РЕКЛАМА —
— Реклама —
Д. Кубин, 3687 Схема оценочной платы, 2003 г.,
www.basicmicro.com/downloads/Renesas/3687/Schematics.pdf.
Research International, «Руководство по технологии оплавления»,
www.research-intl.com/reflowtechbook.htm. (больше не поставляется)
ИСТОЧНИКИ
AD594/AD595 Усилители термопар
Analog Devices, Inc.
(800) 262-5643
www.analog.03
EVB87 RENESAS Оценка Совет
Basic Micro, Inc.
(248) 427-0040
www.basicmicro.com
H8/3687 Microcontroller
Renesas Thengle Corp.
(408) 38800. 7800700.7800. .com
ПУБЛИКУЕТСЯ В ЖУРНАЛЕ CIRCUIT CELLAR • Июль 2004 г. № 168 – получите номер в формате PDF
| Будьте в курсе наших БЕСПЛАТНЫХ еженедельных информационных бюллетеней! | Не пропустите ближайшие выпуски Подвал цепи. Подписаться на журнал Circuit Cellar Примечание. Мы сделали выпуск Circuit Cellar за май 2020 г. бесплатным образцом. В нем вы найдете большое разнообразие статей и информации, иллюстрирующих типичный номер текущего журнала. |
| Хотите написать для Circuit Cellar ? Мы всегда принимаем статьи/сообщения от технического сообщества. Свяжитесь с нами и давайте обсудим ваши идеи. |
Роберт Лакост
Основатель в Альциом | + сообщения
Робер Лакост живет во Франции, между Парижем и Версалем. Он имеет более чем 30-летний опыт работы с радиочастотными системами, аналоговыми конструкциями и высокоскоростной электроникой. Роберт выиграл призы в более чем 15 международных конкурсах дизайна.

