Характеристика кт827в: Транзистор КТ827В – параметры, цоколевка, аналоги, обозначение – Справочник по отечественным транзисторам
alexxlab | 14.03.1988 | 0 | Разное
Транзистор КТ827 характеристики (datasheet)
Кремниевый составной транзистор КТ827 (n-p-n)
Составной транзистор КТ827 аналог, графики входных и выходных характеристик. Подробные параметры, размеры и цоколевка транзисторов КТ827А, КТ827Б, КТ827В.
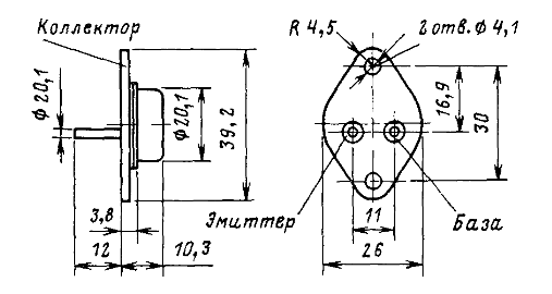
Цоколевка и размеры корпуса
Технические характеристики
Основные технические характеристики транзисторов КТ827:
| Прибор | Предельные параметры | Параметры при T = 25°C | RТ п-к, °C/Вт | ||||||||||||||||||
| при T = 25°C | |||||||||||||||||||||
| IК, max, А | IК и, max, А | UКЭ0 гр, В | UКБ0 max, В | UЭБ0 max, В | PК max, Вт | TК, °C | Tп max, °C | TК max, °C | h21Э | UКЭ, В | IК, А | U |
IКЭR, мА | fгр, МГц | Кш, дБ | CК, пФ | CЭ, пФ | tвкл, мкс | tвыкл, мкс | ||
| КТ827А | 20 | 40 | 100 | 100 | 5 | 125 | 25 | 200 | 100 | 750. ..18000 |
3 | 10 | 2 | 3 | 4 | 400 | 350 | 1 | 6 | 1,4…10,9 | |
| КТ827Б | 20 | 40 | 80 | 80 | 5 | 125 | 25 | 200 | 100 | 750…18000 | 3 | 10 | 2 | 3 | 4 | 400 | 350 | 1 | 6 | 1,4…10,9 | |
| КТ827В | 20 | 40 | 60 | 60 | 5 | 125 | 25 | 200 | 100 | 750…18000 | 3 | 10 | 2 | 3 | 4 | 400 | 350 | 1 | 6 | 1,4…10,9 | |
| 2Т827А | 20 | 40 | 100 | 100 | 5 | 125 | 25 | 200 | 125 | 750. ..18000 |
3 | 10 | 2 | 3 | 4 | 400 | 350 | 1 | 6 | ||
| 2Т827А2 | 20 | 40 | 100 | 100 | 5 | 125 | 25 | 200 | 125 | 750…18000 | 3 | 10 | 2 | 3 | 4 | 400 | 350 | 1 | 6 | 1,4…19,4 | |
| 2Т827А5 | 20 | 40 | 100 | 100 | 5 | 125 | 25 | 200 | 125 | 750…18000 | 3 | 10 | 2 | 3 | 4 | 400 | 350 | 1 | 6 | 1,4… 19,4 |
|
| 2Т827Б | 20 | 40 | 80 | 80 | 5 | 125 | 25 | 200 | 125 | 750…18000 | 3 | 10 | 2 | 3 | 4 | 400 | 350 | 1 | 6 | 1,4…10,9 | |
| 2Т827Б2 | 20 | 40 | 80 | 80 | 5 | 125 | 25 | 200 | 125 | 750…18000 | 3 | 10 | 2 | 3 | 4 | 400 | 350 | 1 | 6 | 1,4…19,4 | |
| 2Т872В | 20 | 40 | 60 | 60 | 5 | 125 | 25 | 200 | 125 | 750.![]() |
3 | 10 | 2 | 3 | 4 | 400 | 350 | 1 | 6 | 1,4…10,9 | |
| 2Т872В2 | 20 | 40 | 60 | 60 | 5 | 125 | 25 | 200 | 125 | 750…18000 | 3 | 10 | 2 | 3 | 4 | 400 | 350 | 1 | 6 | 1,4…19,4 | |
Аналоги и замена
Зарубежные аналоги транзистора КТ827: 2N6057, BDX87.
Список возможных замен на зарубежные транзисторы:
| КТ827А | КТ827Б | КТ827В |
| BDX65A BDX67 BDX87C MJ3521 MJ4035 |
2N6058 2N6283 BDX63 BDX65 BDX67 BDX85B BDX87B MJ3001 MJ4034 |
2N6057 2N6282 BDX85 BDX85A BDX87 BDX87A MJ3000 MJ3520 MJ4033 |
Эквивалентная схема составного транзистора КТ827:
Транзистор КТ827В –
Драгоценные металлы в транзисторе КТ827В согласно данных и паспортов-формуляров.
Бесплатный онлайн справочник содержания ценных и редкоземельных драгоценных металлов с указанием его веса вида которые используются при производстве электрических радио транзисторов.
Содержание драгоценных металлов в транзисторе КТ827В.
Золото: 0.017 грамм.
Серебро: 0 грамм.
Платина: 0 грамм.
Палладий: 0 грамм.
Примечание: .
Если у вас есть интересная информация о транзисторе КТ827В сообщите ее нам мы самостоятельно разместим ее на сайте.
Вопросы справочника по транзисторах которые интересуют наших посетителей: найти аналог транзистора, усилитель на транзисторе, замена транзистора, как проверить транзистор или чем заменить транзистор в схеме, правила включения транзистора,
Также интересны ваши рекомендации по мощным транзисторам, импортным и отечественным комплектующим, как самостоятельно проверить транзистор,
Фото транзистора марки КТ827В:
Полевой транзистор — полупроводниковый прибор, в котором ток изменяется в результате действия «перпендикулярного» току электрического поля, создаваемого напряжением на затворе.
Протекание в полевом транзисторе рабочего тока обусловлено носителями заряда только одного знака (электронами или дырками), поэтому такие приборы часто включают в более широкий класс униполярных электронных приборов (в отличие от биполярных).
Схемы включения полевых транзисторов
Так же, как и биполярные транзисторы, полевые транзисторы могут иметь три схемы включения: с общим истоком, с общим стоком и с общим затвором. Схема включения определяется тем, какой из трех электродов транзистора является общим и для входной и выходной цепи. Очевидно, что рассмотренный нами пример (рис. 4.2) является схемой с общим истоком (рис. а).
Схема с общим затвором (рис. ) аналогична схеме с общей базой у биполярных транзисторов. Она не дает усиления по току, а входное сопротивление здесь маленькое, так как входным током является ток стока, вследствие этого данная схема на практике не используется.
Схема с общим стоком (рис в) подобна схеме эмиттерного повторителя на биполярном транзисторе и ее называют истоковым повторителем.
Справочные данные на транзисторы (DataSheet) КТ827В включая его характеристики:
Актуальные Даташиты (datasheets) транзисторов — Схемы радиоаппаратуры:
Транзистор доступное описание принципа работы.
Жуткая вещь, в детстве все не мог понять как он работает, а оказалось все просто.
В общем, транзистор можно сравнить с управляемым вентилем, где крохотным усилием мы управляем мощнейшим потоком. Чуть повернул рукоятку и тонны дерьма умчались по трубам, открыл посильней и вот уже все вокруг захлебнулось в нечистотах. Т.е. выход пропорционален входу умноженному на какую то величину. Этой величиной является коэффициент усиления.
Делятся эти устройства на полевые и биполярные.
В биполярном транзисторе есть эмиттер, коллектор и база (смотри рисунок условного обозначения).
Эмиттер он со стрелочкой, база обозначается как прямая площадка между эмиттером и коллектором. Между эмиттером и коллектором идет большой ток полезной нагрузки, направление тока определяется стрелочкой на эмиттере. А вот между базой и эмиттером идет маленький управляющий ток. Грубо говоря, величина управляющего тока влияет на сопротивление между коллектором и эмиттером. Биполярные транзисторы бывают двух типов: p-n-p и n-p-n принципиальная разница только лишь в направлении тока через них.
Полевой транзистор отличается от биполярного тем, что в нем сопротивление канала между истоком и стоком определяется уже не током, а напряжением на затворе. Последнее время полевые транзисторы получили громадную популярность (на них построены все микропроцессоры), т.к. токи в них протекают микроскопические, решающую роль играет напряжение, а значит потери и тепловыделение минимальны.
В общем, транзистор позволяет тебе слабеньким сигналом, например с ноги микроконтроллера, управлять мощной нагрузкой типа реле, двигателя или лампочки. Если не хватит усиления одного транзистора, то их можно соединять каскадами – один за другим, все мощней и мощней. А порой хватает и одного могучего полевого MOSFET транзистора. Посмотри, например, как в схемах сотовых телефонов управляется виброзвонок. Там выход с процессора идет на затвор силового MOSFET ключа.
Купить транзисторы или продать а также цены на КТ827В:
Оставьте отзыв или бесплатное объявление о покупке или продаже транзисторов (полевых транзисторов, биполярных транзисторов, КТ827В:
Составной Транзистор КТ827 А Б В 2Т827 А Б В
Опис
Купить Цена Составной Транзистор КТ827А, КТ827Б, КТ827В, 2Т827А, 2Т827Б, 2Т827В.
Количество уточняйте!
Цена за 1 штуку б.у. – 45грн!
Новых нету!
Все транзисторы проверяем на пробой!
Звоните заказывайте по номеру телефона выше или заказывайте тут на нашем сайте Ретро-ИФ.
ОПТ(от 50штук) – по 40грн!
Транзисторы КТ и 2Т считаем одинаковыми, тоесть для нас
КТ827А = 2Т827А.
Состояние по фото!
Отправляем!
Дополнительные фото и видео и информация по запросу!
Транзисторы n-p-n, составные, большой мощности, средней частоты. Выпускаются в металлостеклянном корпусе, предназначенные для работы в ключевых и линейных схемах, узлах и блоках аппаратуры широкого применения.
Составной транзистор КТ827 аналог, графики входных и выходных характеристик. Подробные параметры, размеры и цоколевка транзисторов КТ827А, КТ827Б, КТ827В.
Транзисторы биполярные 2Т827А, 2Т827Б, 2Т827В, КТ827А, КТ827Б, КТ827В (составной) структуры n-р-n усилительные, предназначены для использования в выходных каскадах усилителей мощности, стабилизаторах тока и напряжения, импульсных усилителях мощности, повторителях, переключающих устройствах, в ШИМ-преобразователях, в схемах управления электроприводом, электронных системах управления защиты и автоматики.
Транзисторы 2Т827А—2Т827В, КТ827А—КТ827В выпускаются в металлическом корпусе со стеклянными изоляторами и жесткими выводами. Тип прибора указывается на корпусе.
Транзисторы кремниевые эпитаксиальные мезапланарные составные структуры n-p-n усилительные.
Предназначены для применения в усилителях низкой частоты, стабилизаторах тока и напряжения, импульсных усилителях мощности, повторителях, переключающих устройствах, электронных системах управления защиты и автоматики.
Транзисторы выпускаются в металлическом корпусе со стеклянными изоляторами и жесткими выводами.
Тип прибора указывается на корпусе.
Масса транзистора не более 20 .
Тип корпуса: КТ-9 (ТО-3).
Цоколевка и размеры корпуса Кт827 2т827
Технические характеристики
Основные технические характеристики транзисторов КТ827:
Предельные параметры КТ827 2Т827
Максимально допустимый постоянный ток коллектоpа (IK max):
- КТ827А, Б, В – 20 А
Максимально допустимый импульсный ток коллектоpа (IK, и max):
- КТ827А, Б, В – 40 А
Граничное напряжение (UKЭ0 гр):
- КТ827А – 100 В
- КТ827Б – 80 В
- КТ827В – 60 В
Максимально допустимое постоянное напряжение коллектор-база при токе эмиттера, равном нулю (UKБ0 max):
- КТ827А – 100 В
- КТ827Б – 80 В
- КТ827В – 60 В
Максимально допустимое постоянное напряжение эмиттеp-база при токе коллектоpа, равном нулю (UЭБ0 max):
- КТ827А, Б, В – 5 В
Максимально допустимая постоянная рассеиваемая мощность коллектоpа (PK max) при температуре корпуса 25° C:
- КТ827А, Б, В – 125 Вт
Максимально допустимая температура перехода (Тп max):
- КТ827А, Б, В – 200° C
Значения параметров КТ827 при Т
перехода=25oССтатический коэффициент передачи тока (h21Э) при постоянном напряжении коллектор-эмиттеp (UКЭ) 3 В, при постоянном токе коллектоpа (IК) 10 А:
- КТ827А, Б, В – 750…18000
Напряжение насыщения коллектор-эмиттеp (UКЭ нас)
- КТ827А, Б, В- 2 В
Обратный ток коллектоp-эмиттер при заданном сопротивлении в цепи база-эмиттер (IКЭR)
- КТ827А, Б, В – 3 мА
Граничная частота коэффициента передачи тока (fгр)
- КТ827А, Б, В – 4 МГц
Емкость коллектоpного перехода (CК)
- КТ827А, Б, В – 400 пф
Емкость эмиттеpного перехода (CЭ)
- КТ827А, Б, В – 350 пф
Время включения биполярного транзистора (tвкл)
- КТ827А, Б, В – 1 мкс
Время выключения биполярного транзистора (tвыкл)
- КТ827А, Б, В – 6 мкс
Тепловое сопротивление переход-корпус (RТп-к)
- КТ827А, Б, В – 1,4…10.
9° С/Вт
Аналоги и замена
Зарубежные аналоги транзистора КТ827(2Т827): импортные 2N6057, BDX87.
Полного аналога нету.
Список возможных замен на зарубежные транзисторы:
| КТ827А | КТ827Б | КТ827В |
| BDX65A BDX67 BDX87C MJ3521 MJ4035 | 2N6058 2N6283 BDX63 BDX65 BDX67 BDX85B BDX87B MJ3001 MJ4034 | 2N6057 2N6282 BDX85 BDX85A BDX87 BDX87A MJ3000 MJ3520 MJ4033 |
Эквивалентная схема составного транзистора КТ827:
На главную страницу || Карта сайта
| ||||||||
| От составителя:В справочник по мощным транзисторам вошла как документация из
изданных еще при СССР каталогов, так и информация из справочных
листков и документация с сайтов производителей. Основой является таблица, где приведено наименование транзистора, аналоги, тип проводимости, тип корпуса, максимально допустимые ток и напряжения и коэффициент усиления,
то есть основные параметры, по которым выбирается транзистор.
Всего в справочнике приведено подробное описание более 140 отечественных мощных транзисторов и более 100 их импортных аналогов. ![]() | |||||||
| Фильтр параметров: n-p-n p-n-p Составные транзисторы Высоковольтные Показать все | ||||||||
| Типы корпусов | ||||||||
| Наименование | Аналог | Корпус | Тип | Imax, A | Umax, В | h31e max | ||
| КТ501(А-Е) | BC212 | TO-18 | pnp | 0,3 | 30 | 240 | КТ501 предназначен для применения в усилителях низкой частоты. Справочные данные транзистора КТ501 содержатся в даташит. | |
| КТ502(А-Е) | MPSA56 | TO-92 | | pnp | 0,15 | 90 | 240 | Транзистор
КТ502(А-Е) в корпусе ТО-92, предназначен для применения в усилителях низкой частоты. |
| КТ503(А-Е) | 2SC2240 | TO-92 | | npn | 0,15 | 100 | 240 | Универсальный транзистор КТ503(А-Е) в корпусе TO-92, предназначен для работы в усилителях НЧ. Подробные характеристики, графики зависимостей параметров и цоколевка КТ503 приведены в datasheet. Аналог КТ503 – 2SC2240. Комплементарная пара (транзистор обратной проводимости с близкими параметрами) – КТ502. |
| КТ504(А,Б,В) | BSS73 | TO-39 | npn | 1 | 350 | 100 | КТ504(А-В) в металлическом корпусе, для применения в преобразователях. Цоколевка и характеристики КТ504 содержатся в datasheet. Импортный аналог КТ504 – BSS73. | |
| KТ505(А,Б) | BSS76 | TO-39 | pnp | 1 | 300 | 100 | КТ505(А,Б) в металлическом корпусе предназначен для применения в источниках вторичного электропитания (ИВЭП). Параметры и
характеристики
приведены в справочном листке. | |
| КТ506(А,Б) | BUX54 | TO-39 | npn | 2 | 800 | 30 | КТ506А и КТ506Б для переключающих устройств. Импортным аналогом КТ506 является BUX54. | |
| 2Т509А | TO-39 | pnp | 0,02 | 450 | 60 | 2Т509 для высоковольтных стабилизаторов напряжения. | ||
| КТ520(А,Б) | MPSA42 | TO-92 DPAK | npn | 0.5 | 300 | 40 | Высоковольтный транзистор КТ520 используется в выходных каскадах видеоусилителей и высоковольтных переключательных схемах. | |
| КТ521(А,Б) | MPSA92 | TO-92 | pnp | 0.5 | 300 | 40 | Высоковольтный транзистор КТ521 является комплиментарной парой для КТ520. | |
| КТ529А | TO-92 | pnp | 1 | 60 | 250 | КТ529,
его параметры
рассчитаны под схемы с низким напряжением насыщения. Комплементарная пара – КТ530. | ||
| КТ530А | TO-92 | npn | 1 | 60 | 250 | Описание транзистора КТ530. Его характеристики аналогичны КТ529, является его комплементарной парой. | ||
| КТ538А | MJE13001 | TO-92 | npn | 0.5 | 600 | 90 | Высоковольтный КТ538 используется в высоковольтных переключательных схемах. Подробно параметры описаны в справочном листке. | |
| КТ704(А-В) | MJE18002 | npn | 2,5 | 500 | 100 | КТ704, предназначен для применения в импульсных высоковольтных модуляторах. | ||
| ГТ705(А-Д) | npn | 3,5 | 30 | 250 | ГТ705 предназначен для применения в усилителях мощности НЧ. | |||
| 2Т708(А-В) | 2SB678 | TO-39 | pnp | 2,5 | 100 | 1500 | составной транзистор 2Т708 предназначен для применения в усилителях и переключательных устройствах.![]() | |
| 2Т709(А-В) | BDX86 | TO-3 | pnp | 10 | 100 | 2000 | мощный составной транзистор 2Т709 для усилителей и переключательных устройств. Подробно характеристики описаны в справочном листке. | |
| КТ710А | TO-3 | npn | 5 | 3000 | 40 | КТ710А для применения в высоковольтных стабилизаторах и переключающих устройствах. | ||
| КТ712(А,Б) | BU806 | TO-220 | pnp | 10 | 200 | 1000 | мощные составные транзисторы КТ712А и КТ712Б. Характеристики заточены для применения в источниках вторичного электропитания и стабилизаторах. | |
| 2Т713А | TO-3 | npn | 3 | 2500 | 20 | 2Т713, параметры адаптированы для применения в высоковольтных стабилизаторах | ||
| 2Т716 (А-В) | 2SD472H | TO-3 | npn | 10 | 100 | 750 | 2Т716 для применения в усилителях и переключающих устройствах.![]() | |
| 2Т716 (А1-В1) | BDX33 | TO-220 | npn | 10 | 100 | 750 | составной 2Т716А1 в пластиковом корпусе. Параметры аналогичны 2Т716. | |
| КТ719А | BD139 | TO-126 | npn | 1,5 | 120 | 70 | КТ719А для применения в линейных и переключающих схемах. Подробные характеристики и описание КТ719 приведено в справочном листке. | |
| КТ720А | BD140 | pnp | 1,5 | 100 | ||||
| КТ721А | BD237 | npn | 1,5 | 100 | BD237, импортный аналог КТ721А | |||
| КТ722А | BD238 | pnp | 1,5 | 100 | Справочные данные BD238, аналога КТ722А | |||
| КТ723А | MJE15028 | npn | 10 | 100 | Справочные данные MJE15028, импортного аналога КТ723 | |||
| КТ724А | MJE15029 | pnp | 10 | 100 | Справочные данные MJE15029, аналога КТ724А | |||
| КТ729 | 2N3771 | npn | 30 | 60 | Параметры 2N3771, аналога КТ729 | |||
| КТ730 | 2N3773 | npn | 16 | 140 | Характеристики 2N3773, аналога КТ730 | |||
| КТ732А | MJE4343 | TO-218 | npn | 16 | 160 | 15 | КТ732 используется в преобразователях напряжения.![]() | |
| КТ733А | MJE4353 | TO-218 | pnp | 16 | 160 | 15 | КТ733 – Комплементарная пара для КТ732, их характеристики идентичны. | |
| КТ738А | TIP3055 | TO-218 | npn | 15 | 70 | 70 | КТ738 используется в усилителях и ключевых схемах. | |
| КТ739А | TIP2955 | TO-218 | pnp | 15 | 70 | 70 | КТ739 – Комплементарная пара для КТ738. | |
| КТ740А,А1 | MJE4343 | TO-220 TO-218 | npn | 20 | 160 | 30 | КТ740 предназначен для применения в регуляторах и преобразователях напряжения. Импортный аналог КТ740 – MJE4343 | |
| КТ805(А-ВМ) | KSD363 BD243 | TO-220 | | npn | 5 | 160 | 15 | КТ805АМ, КТ805БМ, КТ805ВМ в корпусе ТО-220 предназначен для применения в выходных каскадах строчной развертки и переключающих устройствах. Подробные характеристики транзистора КТ805 приведены в datasheet. Транзисторы
КТ805А, КТ805Б с аналогичными
параметрами выпускаются в металлостеклянном корпусе. Импортные аналоги для КТ805 – транзисторы
BD243 и KSD363. По характеристикам в качестве комплиментарной пары для КТ805
подходит транзистор КТ837. |
| КТ807(А-БМ) | npn | 0,5 | 100 | 150 | КТ807 для строчной и кадровой разверток, усилителей НЧ и ИВЭП (ИВЭП – источник вторичного электропитания) | |||
| КТ808(А-ГМ) | TO-3 | npn | 10 | 130 | 50 | КТ808 для кадровой и строчной разверток | ||
| КТ812(А-В) | TO-3 | npn | 10 | 700 | 30 | КТ812 для применения в импульсных устройствах. Цоколевка приведена в справочном листке. | ||
| КТ814(А-Г) | BD140 ZTX753 | TO-126 DPAK | | pnp | 1,5 | 100 | 100 | Транзистор КТ814. предназначен для усилителей НЧ, импульсных устройств. Подробные характеристики
КТ814 и цоколевка приведены в datasheet. Там же
графики: входной характеристики, зависимости h31e от тока эмиттера, напряжения насыщения от тока коллектора и другие. Импортный аналог КТ814 – транзистор BD140. Комплементарнаяпара для КТ814 (транзистор обратной проводимости с близкими характеристиками) – КТ815. |
| КТ815(А-Г) | BD139 ZTX653 | TO-126 DPAK | | npn | 1,5 | 100 | 100 | КТ815 является комплиментарной
парой для КТ814. Транзисторы КТ815А, КТ815Б, КТ815В, КТ815 параметрами отличаются по напряжению. КТ815 предназначен для усилителей НЧ и ключевых схем. Подробные характеристики
КТ815 и цоколевку см. в datasheet.
Приведена входная характеристика КТ815, график зависимости h31e от тока, график для напряжения насыщения. Импортным аналогом
КТ815 является транзистор BD139. |
| КТ816(А-Г) | BD238 MJE172 | TO-126 DPAK | | pnp | 3 | 80 | 100 | КТ816 в два раза мощнее по току, чем КТ814, предназначены для применения в ключевых и линейных схемах. Транзисторы КТ816А, КТ816Б, КТ816В, КТ816Г отличаются по предельному напряжению. Подробные характеристики КТ816 и цоколевка приведены в datasheet. Там же график входной характеристики КТ816, зависимости усиления от тока, графики для напряжения насыщения. Импортным аналогом КТ816 является транзистор BD238. Комплементарная пара – КТ817. |
| КТ817(А-Г) | BD237 MJE182 | TO-126 DPAK | | npn | 3 | 80 | 100 | КТ817 в два раза мощнее по току, чем КТ815.
Применяются в ключевых и линейных схемах. Транзисторы КТ817А, КТ817Б, КТ817В, КТ817
параметрами отличаются по Uкэ(max). Подробные характеристики
КТ817 и цоколевка даны в
datasheet. Кроме характеристик по постоянному току приведены графики входной характеристики, зависимости
параметра h31e от тока, взаимосвязи параметров Uкэнас
и Iк . Аналоги КТ817Б – транзисторы BD233 и MJE180. Аналоги КТ817В – BD235 и MJE181, импортные аналоги КТ817Г – BD237 и MJE182. Комплементарная пара – КТ816. |
| КТ818(А-ГМ) | BDW22 BD912 | TO-220 TO-3 | | pnp | 10 15 | 100 | 100 | Мощный транзистор
КТ818 предназначен для применения в усилителях. КТ818А, КТ818Б, КТ818В и КТ818Г в корпусе TO-220, а КТ818АМ, КТ818БМ, КТ818ВМ и КТ818ГМ в металлическом корпусе. Подробные характеристики
КТ818 и цоколевка приведены в
datasheet. Там же графики зависимостей
параметров, входная и выходная характеристика. Импортные аналоги КТ818 – BDW22 и BD912. Комплементарная пара – транзистор КТ819. |
| КТ819(А-ГМ) | BDW51 BD911 | TO-220 TO-3 | | npn | 10 15 | 100 | 100 | Транзистор КТ819 является комплементарной парой для КТ818 и предназначен для применения в усилителях. Транзисторы КТ819А, КТ819Б, КТ819В и КТ819Г в корпусе TO-220, а КТ819АМ, КТ819БМ, КТ819ВМ и КТ819ГМ в корпусе TO-3. Подробные параметры КТ819 и цоколевка приведены в datasheet. Там же графики зависимостей, входная и выходная характеристика. Импортные аналоги КТ819 – BDW51 и BD911. |
| КТ825(Г-Е) | 2Т6050 | TO-220 TO-3 | pnp | 15 20 | 100 | 18000 | Мощный составной pnp транзистор КТ825 для применения в усилителях и переключающих устройствах. 2Т825А, 2Т825Б, 2Т825В, КТ825Г, КТ825Д и КТ825Е в металлическом корпусе. Подробные характеристики приведены в datasheet. Различие в параметрах по напряжению.
Комплементарная пара для КТ825 – транзистор КТ827. Импортный аналог – 2T6050. | |
| КТ826(А-В) | TO-3 | npn | 1 | 700 | 120 | Биполярный транзистор КТ826 для применения в преобразователях и высоковольтных стабилизаторах. Описание КТ826 и характеристики приведены в документации. | ||
| КТ827(А-В) | 2N6057 BDX87 | TO-3 | npn | 20 | 100 | 18000 | Мощный составной npn транзистор КТ827 для применения в усилителях, стабилизаторах тока, устройствах автоматики. В металлическом корпусе. Подробные характеристики КТ827А, КТ827Б, КТ827В приведены в даташит. Различаются параметрами по напряжению. Комплементарная пара для КТ827 – транзистор КТ825. Импортный аналог – 2N6057. | |
| КТ828(А-Г) | BU207 | TO-3 | npn | 5 | 800 | 15 | характеристики
КТ828, графики
и параметры см. в даташит | |
| КТ829(А-Г) | TIP122 2N6045 | TO-220 | npn | 8 | 100 | 3000 | Составной транзистор КТ829 для применения в усилителях НЧ и переключательных устройствах. Графики входных характеристик. Подробные характеристики транзисторов КТ829А, КТ829Б, КТ829В,КТ829Г в datasheet . Аналоги КТ829 – транзисторы TIP122 и 2N6045. | |
| 2Т830(А-Г) | 2N5781 | TO-39 | pnp | 2 | 90 | 160 | транзистор 2Т830 для применения в усилителях мощности и ИВЭП. Аналог 2Т830 – 2N5781. | |
| 2Т831(А-В) | 2N4300 | TO-39 | npn | 2 | 50 | 200 | 2Т831 для усилителей НЧ и преобразователей. | |
| КТ834(А-В) | BU323 | TO-3 | npn | 15 | 500 | 3000 | составной транзистор
КТ834 для источников тока и напряжения.![]() | |
| КТ835(А,Б) | 2N6111 | TO-220 | pnp | 7,5 | 30 | 100 | транзистор КТ835 для усилителей и преобразователей. Аналог КТ835 – импортный 2N6111 | |
| 2Т836(А-В) | BD180 | TO-39 | pnp | 3 | 90 | 100 | 2Т836 для усилителей мощности и ИВЭП. | |
| КТ837(А-Ф) | 2N6108 2N6111 | TO-220 | | pnp | 8 | 70 | 200 | pnp транзистор КТ837 предназначен для применения в усилителях и переключающих устройствах. Корпус пластмассовый TO-220. Подробные параметры КТ837А, КТ837Б, КТ837В, КТ837Г, КТ837Д, КТ837Е-Ф указаны в файле. Аналог для КТ837 – транзистор 2N6108 с близкими характеристиками. |
| КТ838А | 2SD1554 BU208 | TO-3 | npn | 5 | 1500 | 14 | Высоковольтный транзистор КТ838А для строчной развертки телевизоров . Характеристики
КТ838А приведены в файле. Импортные аналоги – 2SD1554 и BU208. | |
| КТ839А | 2SC1172 MJ16212 | TO-3 | npn | 10 | 1500 | 12 | Характеристики и параметры КТ839 аналогичны транзистору КТ838, но круче по току. | |
| КТ840(А,Б) | BUX97 | TO-3 | npn | 6 | 400 | 100 | Биполярный транзисторы КТ840А и КТ840Б для применения в переключающих устройствах. Подробные параметры приведены в файле. | |
| КТ841(А-В) | MJ413 2N3442 | TO-3 | npn | 10 | 600 | 35 | Мощный биполярный транзистор КТ841 для применения в мощных преобразователях. Подробные параметры транзисторов КТ841А, КТ841Б, КТ841В в даташит. | |
| КТ842(А,Б) | 2SB506 | TO-3 | pnp | 5 | 300 | 30 | Биполярный транзистор
КТ842 для применения в мощных преобразователях и линейных стабилизаторах напряжения.![]() | |
| КТ844А | MJ15011 | TO-3 | npn | 10 | 250 | 60 | КТ844 предназначен для импульсных устройств, подробное описание приведено в datasheet | |
| КТ845А | TO-3 | npn | 5 | 400 | 100 | КТ845А разработан для применения в импульсных устройствах. | ||
| КТ846А | BU208 | TO-3 | | npn | 5 | 1500 | 15 | Высоковольтный биполярный транзистор КТ846А, входные характеристики, графики приведены в datasheet. |
| КТ847А | BUX48 2N6678 | TO-3 | npn | 15 | 650 | 100 | Подробное описание КТ847А, входные и выходные характеристики. Аналогом для КТ847 является BUX48. | |
| КТ848А | BUX37 | TO-3 | npn | 15 | 400 | 1000 | Составной транзистор КТ848А для систем электронного зажигания. Характеристики
КТ848 в прикрепленном файле. Аналог КТ848 – BUX37. | |
| КТ850(А-В) | 2SD401 | TO-220 | npn | 2 | 250 | 200 | КТ850 заточен для применения в усилителях мощности и переключающих устройствах. Подробное описание КТ850А, КТ850Б, КТ850В и графики приведены в datasheet . | |
| КТ851(А-В) | 2SB546 | TO-220 | pnp | 2 | 200 | 200 | КТ851 для усилителей НЧ и переключающих устройств. Параметры КТ851А, КТ851Б, КТ851В см. в файле pdf | |
| КТ852(А-Г) | TIP117 | TO-220 | pnp | 2 | 100 | 1500 | Составной КТ852 для усилителей и переключающих устройств. Параметры КТ852А в даташит. | |
| КТ853(А-Г) | TIP127 2N6042 | TO-220 | pnp | 8 | 100 | 750 | Составной pnp транзистор
КТ853. Предназначен для применения в усилительных схемах. Параметры КТ853А, КТ853Б, КТ853В, КТ853Г см. в pdf файле. | |
| КТ854(А,Б) | MJE13006 | TO-220 | npn | 10 | 500 | 50 | КТ854 для применения в преобразователях и линейных стабилизаторах. Справочные данные приведены в datasheet. | |
| КТ855(А-В) | MJE9780 | TO-220 | pnp | 5 | 250 | 100 | КТ855 для применения в преобразователях, линейных стабилизаторах. Аналог с близкими характеристиками – MJE9780. | |
| 2Т856(А-В) | BUX48 | TO-3 | npn | 10 | 950 | 60 | 2Т856 для переключательных устройств. Аналог – BUX48. | |
| КТ856(А1,Б1) | BUV48 | TO-218 | npn | 10 | 600 | 60 | КТ856 для применения в усилителях и переключающих устройствах. Справочные данные КТ856А1, КТ856Б1 см. в datasheet
. | |
| КТ857А | BU408 | TO-220 | npn | 7 | 250 | 50 | КТ857 для применения в усилителях и переключающих устройствах. Аналог – BU408. | |
| КТ858А | BU406 | TO-220 | npn | 7 | 400 | 60 | транзистор КТ858 предназначен для применения в переключающих устройствах. Аналог – BU406. Подробное описание смотри в datasheet . | |
| КТ859А | MJE13005 | TO-220 | npn | 3 | 800 | 60 | Высоковольтный КТ859 заточен для переключающих устройств. Параметры и цоколевка КТ859 приведены в datasheet. Импортный аналог с близкими характеристиками – MJE13005. | |
| 2Т860(А-В) | TO-39 | pnp | 2 | 90 | 100 | 2Т860 предназначен для усилителей мощности и преобразователей.![]() | ||
| 2Т862(А-Г) | TO-3 | npn | 15 | 400 | 100 | 2Т862 для применения в импульсных модуляторах и переключающих устройствах. | ||
| КТ863Б,В | D44Vh20 | TO-220 | npn | 10 | 160 | 300 | Транзистор КТ863 предназначен для применения в преобразователях, фотовспышках. Справочные характеристики см. в datasheet. Аналог КТ863 – D44Vh20. | |
| КТ863БС | D44Vh20 | TO-220 TO-263 | npn | 12 | 160 | 300 | КТ863БС – более свежая разработка. Модификация КТ863БС1 предназначена для поверхностного монтажа. | |
| КТ864А | 2N3442 | TO-3 | npn | 10 | 200 | 100 | КТ864 для применения в ИВЭП, усилителях и стабилизаторах. | |
| КТ865А | 2SA1073 | TO-3 | pnp | 10 | 200 | 60 | Область применения
транзистора КТ865 та же, что и у КТ864.![]() | |
| КТ867А | TIP35 | TO-3 | npn | 25 | 200 | 100 | КТ867 для применения в ИВЭП. В описании транзистора приведены графики зависимости коэффициента усиления от тока и график области максимальных режимов. | |
| КТ868(А,Б) | BU426 | pnp | 6 | 400 | 60 | КТ868 предназначен для применения в источниках питания телевизоров. Подробные характеристики см. в datasheet. Функциональный аналог КТ868 – BU426. | ||
| КТ872(А-В) | BU508 MJW16212 | TO-218 | | npn | 8 | 700 | 16 | Высоковольтный npn транзистор КТ872 для применения в строчной развертке телевизоров. Подробное описание КТ872 приведено в справочном листе. Аналоги КТ872 – транзисторы BU508 и MJV16212. |
| 2Т875(А-Г) | 2SD1940 | TO-3 | npn | 10 | 90 | 200 | 2Т875 для применения в усилителях и переключающих устройствах.![]() | |
| 2Т876(А-Г) | MJE2955 | TO-3 | pnp | 10 | 90 | 140 | 2Т876 для применения в усилителях и переключающих устройствах. | |
| 2Т877(А-В) | 2N6285 | TO-3 | pnp | 20 | 80 | 10000 | Составной транзистор 2Т877 для применения в усилителях и переключающих устройствах. | |
| КТ878(А-В) | BUX98 | TO-3 | npn | 30 | 900 | 50 | КТ878 для применения в переключающих устройствах, ИВЭП. | |
| КТ879 | npn | 50 | 200 | 25 | КТ879 для применения в переключающих устройствах. | |||
| 2Т880(А-В) | 2N6730 | pnp | 2 | 100 | 140 | 2Т880 – для усилителей и переключательных устройств. | ||
| 2Т881(А-Г) | 2N5150 | npn | 2 | 100 | 200 | 2Т881 – применение аналогично 2Т880 | ||
| 2Т882(А-В) | TO-220 | npn | 1 | 300 | 100 | 2Т882 в корпусе ТО-220 для применения в усилителях и переключающих устройствах. Цоколевка и характеристики приведены в pdf. | ||
| 2Т883(А,Б) | TO-220 | pnp | 1 | 300 | 100 | 2Т883 для усилителей и переключающих устройств. Корпус ТО-220. | ||
| 2Т884(А,Б) | TO-220 | npn | 2 | 800 | 40 | 2Т884 для применения в усилителях и переключающих устройствах. Подробные параметры см. в datasheet . | ||
| 2Т885(А,Б) | TO-3 | npn | 40 | 500 | 12 | мощный транзистор 2Т885 предназначен для применения в ИВЭП. | ||
| КТ886(А1,Б1) | MJW16212 | TO-218 | npn | 10 | 1400 | 25 | Высоковольтный транзистор КТ886 для применения в строчной развертке и ИВЭП. Характеристики см. в файле pdf. Аналог для КТ886 – MJW16212. | |
| КТ887 А,Б | TO-3 | pnp | 2 | 700 | 120 | КТ887 для переключательных схем, стабилизаторов напряжения. | ||
| КТ888 А,Б | TO-39 | pnp | 0,1 | 900 | 120 | Высоковольтный транзистор КТ888 для применения в преобразователях и стабилизаторах напряжения ИВЭП. | ||
| КТ890(А-В) | BU323 | TO-218 | npn | 20 | 350 | 700 | Составной транзистор КТ890 предназначен для применения в схемах зажигания авто. Подробные характеристики КТ890А, КТ890Б и КТ890В приведены в pdf. Аналогом для КТ890 является BU323. | |
| КТ892(А-В) | BU323A | TO-3 | npn | 15 | 400 | 300 | мощный транзистор КТ892 предназначен для применения в схемах зажигания авто и других схемах с индуктивной нагрузкой. | |
| КТ896 (А,Б) | BDW84 | TO-218 | pnp | 20 | 80 | 10000 | Составной
мощный транзистор КТ896 для применения в линейных и переключающих схемах. Характеристики КТ896А и КТ896Б см. в datasheet
файле. Аналог для КТ896 – BDW84. | |
| КТ897(А,Б) | BU931Z | TO-3 | npn | 20 | 350 | 4000 | Составной транзистор КТ897 для схем зажигания авто и других схем с индуктивной нагрузкой. Аналог для КТ897 – BU931. | |
| КТ898 (А,Б) | BU931P | TO-218 | npn | 20 | 350 | 1500 | Составной транзистор КТ898 для применения в ИВЭП. Параметры оптимизированы для работы на индуктивную нагрузку. Аналог КТ898 – BU931. Подробные характеристики КТ898А и КТ898Б см. в datasheet. | |
| КТ899А | BU806 | TO-220 | npn | 8 | 150 | 1000 | Составной транзистор
КТ899 для применения в усилительных и переключательных устройствах. Аналог с
близкими характеристиками – BU806.![]() | |
| КТ8101(А,Б) | MJE4343 2SC3281 | TO-218 | npn | 16 | 200 | 100 | мощный транзистор КТ8101 предназначен для применения в усилителях НЧ, стабилизаторах и преобразователях. Подробные характеристики КТ8101А и КТ8101Б см. в datasheet. Аналог для КТ8101 – транзистор MJE4343. Комплементарная пара – КТ8102. | |
| КТ8102(А,Б) | MJE4353 2SA1302 | TO-218 | | pnp | 16 | 200 | 100 | Мощный транзистор КТ8102, область применения аналогична КТ8101, являющемуся его комплиментарной парой. Характеристики КТ8102А, КТ8102Б приведены в datasheet . Импортный аналог для КТ8102 – MJE4353. |
| КТ8106 (А,Б) | MJH6286 | TO-218 | npn | 20 | 80 | 3000 | Составной транзистор
КТ8106 для применения в усилителях мощности и переключающих схемах. Аналог для КТ8106 – MJH6286.![]() | |
| КТ8107(А-В) | BU208 | TO-218 | npn | 8 | 700 | 12 | КТ8107 для применения в каскадах строчной развертки, ИВЭП, высоковольтных схемах. Подробные параметры в datasheet. Импортный аналог для КТ8107 – BU208. | |
| КТ8109 | TIP151 | TO-220 | npn | 7 | 350 | 150 | Составной транзистор КТ8109 для схем зажигания авто. Справочные данные см. в datasheet. | |
| КТ8110 (А-В) | BUT11 | npn | 7 | 400 | 30 | Справочные данные BUT11, импортного аналога КТ8110. | ||
| КТ8111(А9-Б9) | BDV67 | TO-218 | npn | 20 | 100 | 750 | Составной мощный транзистор КТ8111 для применения в усилителях НЧ, стабилизаторах тока и напряжения, переключателях. Аналог – BDV67. | |
| КТ8115(А-В) | BD650 TIP127 | TO-220 | pnp | 8 5 | 100 | 1000 | Составной pnp транзистор
КТ8115А для применения в усилительных и преобразователях напряжения. Аналог для
КТ8115 – BD650. Комплементарнаяпара – КТ8116. | |
| КТ8116(А-В) | TIP132 | TO-220 DPAK | | npn | 8 5 | 100 | 1000 | Составной транзистор КТ8116, область применения аналогична КТ8115, являющимся его комплементарной парой. |
| КТ8117А | BUV48 | TO-218 | npn | 10 | 400 | 10 | мощный транзистор КТ8117 предназначен для ИВЭП, управления двигателями, стабилизаторов тока. | |
| КТ8118А | MJE8503 | TO-220 | npn | 3 | 800 | 40 | КТ8118 для высоковольтных переключательных схем, усилителей постоянного тока. | |
| КТ8120А | TO-220 | npn | 8 | 450 | 10 | КТ8120 для ИВЭП, схем управления электродвигателями. | ||
| КТ8121А,Б | TO-220 | npn | 4 | 400 | 60 | КТ8121 для высоковольтных переключающих схем, преобразователей | ||
| КТ8123А | TO-220 | npn | 2 | 150 | 40 | КТ8123 для схем вертикальной развертки ТВ, усилителей.![]() | ||
| КТ8124(А-В) | TO-220 | npn | 10 | 400 | 7 | Справочные данные КТ8124, предназначенного для применения в горизонтальной развертке ТВ, переключательных схемах. | ||
| КТ8126(А1,Б1) | MJE13007 | TO-220 | | npn | 8 | 400 | 30 | мощный транзистор КТ8126 для применения в горизонтальной развертке ТВ, преобразователях. Справочные данные приведены в datasheet . |
| КТ8130 (А-В) | BD676 | pnp | 4 | 80 | 15000 | |||
| КТ8131 (А,Б) | BD677 | npn | 4 | 80 | 15000 | |||
| КТ8133 (А,Б) | npn | 8 | 240 | 3000 | ||||
| КТ8137А | MJE13003 | TO-126 | npn | 1,5 | 700 | 40 | Для применения в строчной развертке ТВ, управления двигателями.![]() | |
| КТ8141 (А-Г) | npn | 8 | 100 | 750 | ||||
| КТ8143 (А-Ш) | КТ-9М | npn | 80 | 300 | 15 | биполярный мощный высоковольтный n-p-n транзистор с диодом КТ8143 для низковольтных источников питания бортовой аппаратуры | ||
| КТ8144(А,Б) | TO-3 | npn | 25 | 800 | 55 | |||
| КТ8146(А,Б) КТ8154(А,Б) КТ8155(А-Г) | ТО-3 | | npn | 15 30 50 | 800 600 600 | мощный высоковольтный транзистор для применения в источниках питания | ||
| КТ8156(А,Б) | BU807 | TO-220 | npn | 8 | 200 | 1000 | КТ8156 предназначен для применения в горизонтальных развертках малогабаритных ЭЛТ. | |
| КТ8157(А-В) | TO-218 | npn | 15 | 1500 | 8 | для строчных разверток ТВ с увеличенной диагональю экрана | ||
| КТ8158(А-В) | BDV65 | TO-218 | npn | 12 | 100 | 1000 | КТ8158, параметры заточены для применения в усилителях НЧ, в ключевых и линейных схемах.![]() | |
| КТ8159(А,Б,В) | BDV64 | TO-218 | pnp | 12 | 100 | 1000 | КТ8159, Комплементарная пара для КТ8158, параметры и область применения аналогичные. | |
| КТ8163А | npn | 7 | 500 | 40 | ||||
| КТ8164(А,Б) | MJE13005 | TO-220 | npn | 4 | 400 | 60 | Высоковольтный транзистор КТ8164 для импульсных источников питания. | |
| КТ8167 (А-Г) | pnp | 2 | 80 | 250 | ||||
| КТ8168 (А-Г) | npn | 2 | 80 | 250 | ||||
| КТ8170(А1,Б1) | MJE13003 | TO-126 | npn | 1.5 | 400 | 40 | Высоковольтный транзистор КТ8170 для применения в импульсных источниках питания. | |
| КТ8171 (А,Б) | npn | 20 | 350 | 10000 | ||||
| КТ8176(А,Б,В) | TIP31 | TO-220 | npn | 3 | 100 | 50 | КТ8176 для усилителей и переключательных схем.![]() | |
| КТ8177(А,Б,В) | TIP32 | TO-220 | pnp | 3 | 100 | 50 | КТ8177 для усилителей и переключательных схем. Комплементарная пара для КТ8176. | |
| КТ8192 (А-В) | ISOTOP | npn | 75 | 1500 | 10 | мощный npn транзистор КТ8192 для применения в электроприводе | ||
| КТ8196 (А-В) | npn | 10 | 350 | 400 | ||||
| КТ8212(А,Б,В) | TIP41 | TO-220 | npn | 6 | 100 | 75 | КТ8212 для линейных и ключевых схем. | |
| КТ8213(А,Б,В) | TIP42 | TO-220 | pnp | 6 | 100 | 75 | Комплементарная пара для КТ8212. | |
| КТ8214(А,Б,В) | TIP112 | TO-220 | npn | 2 | 100 | 1000 | Составной транзистор КТ8214 предназначен для применения в ключевых и линейных схемах.![]() | |
| КТ8215(А,Б,В) | TIP117 | TO-220 | pnp | 2 | 100 | 1000 | Составной транзистор КТ8215 – Комплементарная пара КТ8214. | |
| КТ8216 (А-Г) | MJD31B | npn | 2 | 800 | 275 | |||
| КТ8217 (А-Г) | MJD32B | pnp | 10 | 100 | 275 | |||
| КТ8218 (А-Г) | npn | 4 | 100 | 750 | ||||
| КТ8219 (А-Г) | pnp | 4 | 40 | 750 | ||||
| КТ8224(А,Б) | BU2508 | TO-218 | npn | 8 | 700 | 7 | Высоковольтный транзистор КТ8224 для применения в высоковольтных схемах ТВ приемников. Аналог – BU2508. Интегральный демпфирующий диод и резистор база-эмиттер. | |
| КТ8228(А,Б) | BU2525 | TO-218 | npn | 12 | 800 | 10 | Высоковольтный транзистор КТ8228 для применения в высоковольтных схемах ТВ приемников. Белорусский аналог BU2525. Диод между коллектором э эмиттером, резистор между базой-эмиттером. | |
| КТ8229А | TIP35F | TO-218 | npn | 25 | 180 | 75 | КТ8229 для линейных и ключевых схем. | |
| КТ8230А | TIP36F | TO-218 | pnp | 25 | 180 | 75 | КТ8230 -Комплементарная пара для КТ8229. | |
| КТ8231А | BU941 | npn | 15 | 500 | 300 | datasheet на транзистор BU941 | ||
| КТ8232 (А,Б) | BU941ZP | TO-218 | npn | 20 | 350 | 300 | КТ8232 для применения в переключательных и импульсных схемах, параметры оптимизированы для схем зажигания. | |
| КТ8246(А-Г) | КТ829 | TO-220 | npn | 15 | 150 | 9000 | Составной транзистор КТ8246 для применения в автотракторных регуляторах напряжения.![]() | |
| КТ8247А | BUL45D | TO-220 | npn | 5 | 700 | 22 | Высоковольтный транзистор КТ8247 для применения в преобразователях напряжения. Аналог – BUL45. Интегральный демпфирующий диод и резистор база-эмиттер. | |
| КТ8248А | BU2506 | TO-218 | npn | 5 | 1500 | 60 | Высоковольтный транзистор КТ8247 для применения в строчных развертках ТВ. Аналог – BU2506. Интегральный демпфирующий диод и резистор база-эмиттер. | |
| КТ8251А | BDV65 | TO-218 | npn | 10 | 180 | 1000 | Составной npn транзистор КТ8251 для применения в линейных усилителях и ключевых преобразователях напряжения. | |
| КТД8252(А-Г) | BU323Z | TO-220 TO-218 | npn | 15 | 350 | 2000 | для работы на индуктивную нагрузку | |
| КТ8254А | npn | 2 | 800 | 30 | ||||
| КТ8255А | BU407 | TO-220 | npn | 7 | 330 | 200 | КТ8255 для применения линейных и ключевых схемах.![]() | |
| КТД8257(А-В) | SGSD96 | TO-220 | npn | 20 | 180 | 1000 | для применения в усилителях НЧ и переключающих устройствах. | |
| КТ8258(А,Б) | MJE 13004 | TO-220 | npn | 4 | 400 | 80 | для использования в преобразователях, в линейных и ключевых схемах, аналог транзистора 13004 | |
| КТ8259(А,Б) | MJE13007 13007 | TO-220 | npn | 8 | 400 | 80 | для использования в преобразователях, в линейных и ключевых схемах, отечественный аналог импортного транзистора 13007 | |
| КТ8260(А-В) | MJE13008 | TO-220 | npn | 15 | 500 | 15 | для ИВЭП, преобразователей, аналог транзистора 13008. | |
| КТ8261А | BUL44 | TO-126 | npn | 2 | 400 | 20 | КТ8261 для применения в преобразователях напряжения.![]() | |
| КТД8262(А-В) | SEC80 | TO-220 | npn | 7 | 350 | 300 | Для систем зажигания автотракторной техники | |
| КТ8270А | MJE13001 | TO-126 | npn | 0.5 | 600 | 90 | КТ8270 для использования в преобразователях напряжения. Подробные справочные данные приведены в datasheet. | |
| КТ8271(А,Б,В) | BD136 | TO-126 | pnp | 1.5 | 80 | 250 | КТ8271 для преобразователей напряжения. Подробные параметры приведены в datasheet. | |
| КТ8272(А,Б,В) | BD135 | TO-126 | npn | 1.5 | 80 | 250 | КТ8272 для линейных усилителей и преобразователей напряжения.
Комплементарная пара для КТ8271 | |
| КТД8278(А-В1) | SGSD93ST | TO-220 | npn | 20 | 180 | 1000 | Для усилителей НЧ, переключательных устройств.![]() | |
| КТД8279(А-В) | 2SD1071 | TO-220 TO-218 | npn | 10 | 350 | 300 | для работы на индуктивную нагрузку, в системах зажигания. | |
| КТД8280(А-В) | TO-218 | npn | 60 | 120 | 1000 | Составной транзистор КТД8280 для преобразователей напряжения, схем управления двигателями, источников бесперебойного питания. | ||
| КТД8281(А-В) | TO-218 | pnp | 60 | 120 | 1000 | Составной транзистор КТД8281 для преобразователей напряжения, схем управления двигателями. | ||
| КТ8283(А-В) | TO-218 | pnp | 60 | 120 | 100 | для преобразователей, схем управления двигателями. Параметры описаны в даташит. | ||
| КТ8284(А-В) | КТ829 | TO-220 | npn | 12 | 100 | 500 | для автотракторных регуляторов напряжения, линейных схем.![]() | |
| КТ8285(А-В) | BUF410 | TO-218 TO-3 | npn | 30 | 450 | 40 | для преобразователей напряжения, ИВЭП. Характеристики описаны в даташит. | |
| КТ8286(А-В) | 2SC1413 | TO-218 TO-3 | npn | 5 | 800 | 40 | для усилителей низкой частоты, переключающих устройствах, мощных регуляторах напряжения. Подробные характеристики см. в datasheet | |
| КТ8290А | BUh200 | TO-220 | npn | 10 | 700 | 15 | Высоковольтный биполярный транзистор КТ8290 для использования в импульсных источниках питания. | |
| КТ8296(А-Г) | KSD882 | TO-126 | npn | 3 | 30 | 400 | КТ8296 для использования в импульсных источниках питания, ключевых схемах и линейных усилителях. | |
| КТ8297(А-Г) | KSD772 | TO-126 | pnp | 3 | 30 | 400 | КТ8297 –
Комплементарная пара (транзистор с близкими характеристиками, но обратной проводимости) для КТ8296. ![]() | |
| КТ8304А,Б | TO-220 D2PAK | npn | 8 | 160 | 250 | КТ8304 с демпферным диодом для автомобильных регуляторов напряжения. | ||
| ПИЛОН-3 | TIP122 | TO-220 | npn | 15 | 100 | 1000 | для применения в переключающих схемах и преобразователях напряжения. Импортный аналог с близкими характеристиками – транзистор TIP122. | |
| ПИР-1 | BUV48 | TO-218 | npn | 20 | 450 | 8 | ПИР-1 для ключевых схем с индуктивной нагрузкой и усилителей с высокой линейностью. | |
| ПИР-2 | MJE4343 | TO-220 TO-218 | npn | 20 | 160 | 30 | ПИР-2 для линейных усилителей и ключевых схем. | |
Справочник составлен в 2007 году, затем дополнялся и дорабатывался
вплоть до 2015г. Соавторы: WWW и Ко | ||||||||
Транзистор кт814 характеристики цоколевка
Транзисторы КТ814
Т ранзисторы КТ814 – кремниевые, мощные, низкочастотные, структуры – p-n-p.
Корпус пластмассовый, с гибкими выводами.
Масса – около 0,7 г. Маркировка буквенно – цифровая, на боковой поверхности корпуса, может быть двух типов.
Кодированая четырехзначная маркировка в одну строчку и некодированная – в две. Первый знак в кодированной маркировке КТ814 цифра 4, второй знак – буква, означающая класс. Два следующих знака, означают месяц и год выпуска. В некодированной маркировке месяц и год указаны в верхней строчке. На рисунке ниже – цоколевка и маркировка КТ814.
Наиболее важные параметры.
Коэффициент передачи тока У транзисторов КТ814А, КТ814Б, КТ814В – от 40
У транзисторов КТ814Г – 30
Граничная частота передачи тока. – 3МГц.
Максимальное напряжение коллектор – эмиттер. У транзисторов КТ814А – 25 в.
У транзисторов КТ814Б – 40 в.
У транзисторов КТ814В – 60 в.
У транзисторов КТ814Г – 80 в.
Максимальный ток коллектора(постоянный). У всех транзисторов КТ814 – 1,5 А.
Напряжение насыщения коллектор-эмиттер при коллекторном токе 0,5А и базовом 0,05А – 0,6 в.
Напряжение насыщения база-эмиттер при коллекторном токе 0,5А и базовом 0,05А – 1,2 в.
Рассеиваемая мощность коллектора. – 10 Вт(с радиатором).
Обратный ток коллектора при напряжении коллектор-база 40в и температуре окружающей среды не превышающей +25 по Цельсию не более – 50 мкА.
Емкость эмиттерного перехода при напряжении эмиттер-база 0,5в при частоте 465 КГц не более – 75 пФ.
Емкость коллекторного перехода при напряжении коллектор-эмиттер 5в при частоте 465 КГц не более – 60 пФ.
Транзистор комплементарный КТ814 – КТ815.
Транзисторы КТ827
Транзисторы КТ827 – кремниевые, мощные, низкочастотные,составные(схема Дарлингтона) структуры – n-p-n.
Корпус металло-стекляный(ТО-3). Применяются в усилительных и генераторных схемах.
Внешний вид и расположение выводов на рисунке:
Наиболее важные параметры.
Коэффициент передачи тока – У транзисторов КТ827А – от 500 до 18000.
У транзисторов КТ827Б, КТ827В – от 750 до 18000.
Максимально допустимое напряжение коллектор-эмиттер:
У транзисторов КТ827А – 100в.
У транзисторов КТ827Б – 80в.
У транзисторов КТ827В – 60в.![]()
Напряжение насыщения коллектор-эмиттер при коллекторном токе 10А и базовом 40мА до 2-х в, при типовом значении – 1,75в.
Напряжение насыщения база-эмиттер при коллекторном токе 10 А и базовом 200мА до – 4-х в, при типовом значении – 3 в.
Максимальный ток коллектора – 20 А.
Рассеиваемая мощность коллектора – 125 Вт(с радиатором).
Граничная частота передачи тока – 4МГц.
Обратный ток коллектор-эмиттер при сопротивлении база-эмиттер 1кОм и температуре окружающей среды от -60 до +25 по Цельсию не более – 3 мА.
Обратный ток эмиттера при напряжении база-эмиттер 5в не более – 2 мА.
Емкость эмиттерного перехода при напряжении база-эмиттер 5в – не более 350 пФ.
Емкость коллекторного перехода при напряжении коллектор-база 10в не более – 400 пФ.
Транзистор комплементарный КТ827 – КТ825.
Транзисторы – купить. или найти бесплатно.
Где сейчас можно найти советские транзисторы?
В основном здесь два варианта – либо купить, либо – получить бесплатно, в ходе разборки старого электронного хлама.
Во время промышленного коллапса начала 90-х, образовались довольно значительные запасы некоторых электронных комплектующих. Кроме того, полностью производство отечественных электронных никогда не прекращалось и не прекращается по сей день. Это и обьясняет тот факт, что очень многие детали прошедшей эпохи, все таки – можно купить. Если же нет – всегда имеются более-менее современные импортные аналоги. Где и как проще всего купить транзисторы? Если получилось так, что поблизости от вас нет специализированного магазина, то можно попробовать приобрести необходимые детали, заказав их по почте.
Сделать это можно зайдя на сайт-магазин, например -“Гулливер”.
Если же у вас, имеется какая-то старая, ненужная техника – можно попытаться добыть транзисторы (и другие детали) из нее.
Транзисторы КТ814 можно найти в магнитофонах – “Весна 205-1”, “Вильма 204 стерео”, Маяк 240С-1, Маяк 233, Ореанда 204С и. т. д.
Использование каких – либо материалов этой страницы, допускается при наличии ссылки на сайт “Электрика это просто”.
В 14 раз выросло количество россиян на MediaTek Labs ? проекте по созданию устройств “интернета вещей” и “носимых гаджетов”
Сравнив статистику посещения сайта за два месяца (ноябрь и декабрь 2014 года), в MediaTek выяснили, что число посетителей ресурса из России увеличилось в 10 раз, а из Украины ? в 12. Таким образом, доля русскоговорящих разработчиков с аккаунтами на labs.mediatek.com превысила одну десятую от общего количества зарегистрированных на MediaTek Labs пользователей.
Новое поколение Джобсов или как MediaTek создал свой маленький “Кикстартер”
Амбициозная цель компании MediaTek – сформировать сообщество разработчиков гаджетов из специалистов по всему миру и помочь им реализовать свои идеи в готовые прототипы.
Уже сейчас для этого есть все возможности, от мини-сообществ, в которых можно посмотреть чужие проекты до прямых контактов с настоящими производителями электроники. Начать проектировать гаджеты может любой талантливый разработчик – порог входа очень низкий.
Семинар и тренинг “ФеST-TIваль инноваций: MAXIMум решений!” (14-15.10.2013, Новосибирск)
Компания Компэл, приглашает вас принять участие в семинаре и тренинге ?ФеST-TIваль инноваций: MAXIMум решений. который пройдет 14 и 15 октября в Новосибирске.
Популярные материалы
Комментарии
люди куплю транзистар кт 827А 0688759652
как молоды мы были и как быстро пробежали годы кулотино самое счастливое мое время
Светодиод – это диод который излучает свет. А если диод имеет ИК излучение, то это ИК диод, а не “ИК светодиод” и “Светодиод инфракрасный”, как указано на сайте.
Подскажите 2т963а-2 гарантийный срок
Наимен.![]() | тип | Uкбо(и),В | Uкэо(и), В | Iкmax(и), мА | Pкmax(т), Вт | h21э | Iкбо, мкА | fгр., МГц | Uкэн, В | |||||||||||||||||||||||
| КТ814А | p-n-p | 40 | 25 | 1500(3000) | 1(10) | 40-275 | 50 | “>3 | КТ814Б | 50 | 40 | 1500(3000) | 1(10) | 40-275 | 50 | “>3 | КТ814В | 70 | 60 | 1500(3000) | 1(10) | 40-275 | 50 | “>3 | КТ814Г | 100 | 80 | 1500(3000) | 1(10) | 30-275 | 50 | “>3 Корпус: Биполярный транзистор KT814A – описание производителя. Основные параметры. Даташиты.Наименование производителя: KT814A Тип материала: Si Максимальная рассеиваемая мощность (Pc): 10 W Макcимально допустимое напряжение коллектор-эмиттер (Uce): 40 V Макcимально допустимое напряжение эмиттер-база (Ueb): 5 V Макcимальный постоянный ток коллектора (Ic): 3 A Предельная температура PN-перехода (Tj): 150 °C Граничная частота коэффициента передачи тока (ft): 3 MHz Ёмкость коллекторного перехода (Cc): 60 pf Статический коэффициент передачи тока (hfe): 60 |
Кт827 схемы блоков питания – Домострой
- Автор: Sereg985
- Прокоментировать
- Рубрика: Строительство
- Ссылка на пост
- https://firmmy.ru/
Аналог КТ827А
Здравствуйте уважаемые читатели. Существует много схем, где с большим успехом используются замечательные мощные составные транзисторы КТ827 и естественно иногда возникает необходимость в их замене.
Кода под рукой данных транзисторов не обнаруживается, то начинаем задумываться об их возможных аналогах.
Полных аналогов среди изделий иностранного производства я не нашел, хотя в интернете есть много предложений и утверждений о замене этих транзисторов на TIP142. Но у этих транзисторов максимальный ток коллектора равен 10А, у 827 он равен 20А, хотя мощности у них одинаковые и равны 125Вт. У 827 максимальное напряжение насыщения коллектор – эмиттер равно два вольта, у TIP142 – 3В, а это значит, что в импульсном режиме, когда транзистор будет находиться в насыщении, при токе коллектора 10А на нашем транзисторе будет выделиться мощность 20Вт, а на буржуйском – 30Вт, поэтому придется увеличивать размеры радиатора.
Хорошей заменой может быть транзистор КТ8105А, данные смотрим в табличке. При токе коллектора 10А напряжение насыщения у данного транзистора не более 2В. Это хорошо.
При неимении все этих замен я всегда собираю приблизительный аналог на дискретных элементах.
Схемы транзисторов и их вид приведены на фото 1.
Собираю обычно навесным монтажом, один из возможных вариантов показан на фото 2.
В зависимости от нужных параметров составного транзистора можно подобрать транзисторы для замены. На схеме указаны диоды Д223А, я обычно применяю КД521 или КД522.
На фото 3 собранный составной транзистор работает на нагрузку при температуре 90 градусов. Ток через транзистор в данном случае равен 4А, а падение напряжения на нем 5 вольт, что соответствует выделяемой тепловой мощности 20Вт. Обычно такую процедуру я устраиваю полупроводникам в течении двух, трех часов. Для кремния это совсем не страшно. Конечно для работы такого транзистора на данном радиаторе внутри корпуса устройства потребуется дополнительный обдув.
Для выбора транзисторов привожу таблицу с параметрами.
Параметры самодельного составного транзистора (Рвых, Iк макс.)будут конечно соответствовать параметрам примененного выходного транзистора.
Вот вроде и все. До свидания. К.В.Ю.
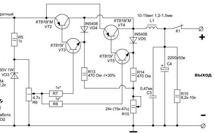
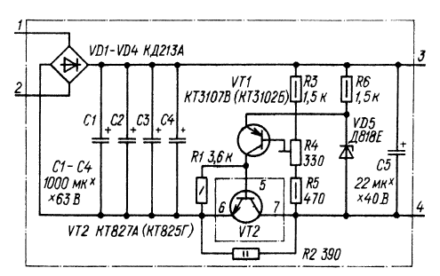
Принципиальная схема очень простого но достаточно мощного источника питания, который выполненный на мощных составных транзисторах, вполне пригоден не только для зарядки автомобильных аккумуляторов, но и для питания различных электронных схем.
Напряжение на выходе устройства регулируется от 0 до 15 В. Выходной ток блока питания может достигать 20 А.
Рис. 1. Принципиальная схема мощного стабилизатора напряжения на 0-15В и ток 5А, 10А, 20А.
Так как катоды диодов и коллекторы транзисторов соединены между собой, то все эти детали размещаются на одном большом радиаторе без изолирующих прокладок.
Если не предъявляются особые требования к стабильности напряжения, то резистор R1 и стабилитрон VD3 из схемы можно исключить. Добавив емкости, показанные на схеме пунктиром, можно использовать устройство в качестве блока питания.
- PCBWay — всего $5 за 10 печатных плат, первый заказ для новых клиентов БЕСПЛАТЕН
- Сборка печатных плат от $88 + БЕСПЛАТНАЯ доставка по всему миру + трафарет
- Онлайн просмотрщик Gerber-файлов от PCBWay!
Всем привет! есть вопрос? FU1 это что за деталька) и T1 сколько витков нужно? или это намотка на резистор или трансформатор.
FU1 — (от слова Fuse) это плавкий предохранитель, в данной схеме его нужно ставить на 1,5-2 Ампера.
Т1 — трансформатор переменного напряжения. На первичную обмотку подают — 220В, а на вторичной (та что идет к диодам) получаем примерно 14-16В переменного напряжения.
Трансформатор можно изготовить самостоятельно, если есть опыт и материалы, а можно купить готовый в магазине, на базаре, в интернете. В данной схеме нужен трансформатор с вторичной обмоткой на 14-16В и ток порядка 20А.
P = U*I = 14*20 = примерно 300 Ватт.
Если вам не нужен такой ток то можно брать менее мощный.
Желательно помнить: трансформатор должен быть с запасом по мощности по отношению к той что вам нужна!
..827 проходной с током 20А..на выход. и потом что за странный выбор Кт947?—высокочастотный npn транзик для передатчиков.. туда 827 а впереди составного любой обратный средней мощн.. хоть кт817..
У транзистора КТ947 выходная мощность в пределах 200-250 Ватт, что явно выше чем у КТ827 (125 Ватт).
А то что у КТ947 граничная частота передачи тока 75МГц то это в данной схеме особой роли не сыграет.
а на раскачку зачем 827. явно не оправданно. и потом два в паралель 827 как раз.. а себестоимость гораздо дешевле будет.. ВЧ мощные с позолоченными ногами на дешевые. да и применение получше найдется чем в простой бп ставить..
КТ827 — составной транзистор с высоким коэффициентом усиления, в данном случае он хорошо заменяет два каскада.
КТ947 стоит недешево, в данной схеме он избыточен.
Удешевить схему можно также за счет замены транзистора КТ827 на пару КТ819+КТ815 как на рисунке ниже:
Вместо КТ947 можно подключить в параллель несколько штук КТ819+резистор, как на схеме: Источник питания для автомобильного трансивера 13В 20А.
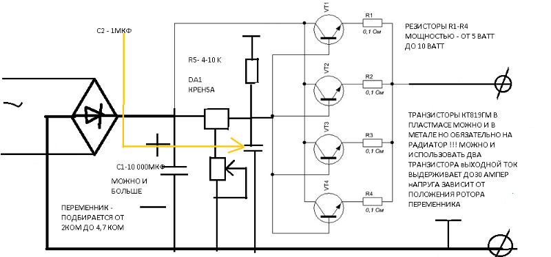
Если нужна схема с выходом порядка 5-6А то вполне подойдет решение на КТ827+КТ815 — Блок питания 12В 6А (КТ827).
В данной статье расскажем про универсальный блок стабилизированного питания, про их основные требования и сбор схемы описанного блока питания.
В различных источниках – интернете, книжных изданиях встречаются схемы стабилизированных источников питания. Как правило, чем совершеннее (лучше) схема, тем она сложнее.
Источники питания стабилизированным напряжением имеющие широкие пределы регулирования выходного напряжения, высокую нагрузочную способность, защиту от превышения тока нагрузки и при этом – низкий коэффициент пульсаций классически состоят из следующих основных элементов:
— схема компенсационного стабилизатора напряжения.
— контрольные измерительные приборы;
— схема (элементы) защиты от перегрузки.
Мной были изучены различные варианты лабораторных блоков стабилизированного питания, схемы которых публикуют в различных изданиях.
Основные требования, предъявленные к источникам питания:
1. Пределы регулировки постоянного выходного напряжения – 0…25 вольт;
2. Максимальный ток нагрузки – 10 А;
3. Напряжение пульсаций на нагрузке током 10 А – не более 0,2 вольта;
4.
Нестабильность выходного напряжения при нестабильности напряжения в сети 20% — не более 0,3%;
5. Порог срабатывания защиты по току – от 6 А и выше (устанавливается по желанию).
Эти требования довольно высоки и очень мало вариантов получения таких характеристик без значительного усложнения схем.
В результате изучения и переработки схем мощных источников питания была разработана наиболее оптимальная простейшая схема источника стабилизированного напряжения, полностью удовлетворяющая высоким предъявленным требованиям по параметрам.
Для уменьшения количества элементов (упрощения схемы), за основу стабилизатора был взят микросхемный стабилизатор напряжения с плавной регулировкой выходного напряжения – LM317 (его отечественный аналог – КР142ЕН12А). Исполнена микросхема в обычном транзисторном корпусе ТО-220. Возможна замена этой микросхемы на LM350, LM338, LТ1083 (аналог – КР142ЕН22А), LТ1084 (аналог – КР142ЕН22), LТ1085 (аналог – КР142ЕН22Б). Все эти микросхемы обладают хорошей нагрузочной способностью (в зависимости от микросхемы – от 3-х, до 7,5 ампер).
Они все имеют собственную защиту от перегрузки по току, но так как предъявлено требование к выходному току в 10 ампер, то эта защита в моей схеме не используется. Кроме того, имеется недостаток – минимальное напряжение, которое микросхема выдаёт – 1,25 вольта, а нам надо – 0 вольт. Для возможности получения выходного напряжения от нуля, радиолюбителями предлагаются схемы с дополнительными источниками отрицательного напряжения смещения, но мы пойдём по другому пути.
Для получения выходного напряжения от 0 вольт и повышения нагрузочной способности до тока более 10 ампер, в представленной мной схеме используются два составных транзистора КТ827А. Суть снижения минимального предела выходного напряжения до нуля состоит в том, что эти самые 1,25 вольта «падают» на базово-эмиттерных переходах транзисторов. О том, что это за падение, я описывал в своей статье Стабилизаторы напряжения, их расчёт. Кроме того, поставив в схему два составных транзистора КТ827А мы «убиваем второго зайца» – значительно увеличиваем нагрузочную способность блока питания, подняв запас по току до 40 ампер, чем повышаем надёжность блока питания.
Для выравнивания токов нагрузки между транзисторами в эмиттерных цепях транзисторов используются резисторы R13 и R14. Регулировка выходного напряжения блока питания осуществляется резистором R10.
В основном все «продвинутые» изученные мной схемы в качестве элементов защиты используют либо оптопары, либо электромагнитные реле. Мне это крайне не понятно потому, что оптопары обычно используются для гальванической развязки, а в представленных схемах никакой гальванической развязки и не требовалось. Электромагнитные реле, это довольно медлительный элемент схемы, способный «залипать» и тогда Ваш блок питания всё равно сгорит. Реле – это элемент электрики, а не электроники. Я лично использую электромагнитное реле, в крайнем случае, когда транзисторные и тиристорные схемы не могут заменить реле.
Разработанная мной схема защиты проста и надёжна. Работает она следующим образом:
В качестве элемента, на котором измеряется ток, используется резистор R2 на 0,1 Ом. При токе нагрузки, равном 6 ампер, на нём падает напряжение равное ровно 0,6 вольта (по закону Ома).
Если шлиц резистора R4 находится в крайнем правом положении, то это напряжение в 0,6 вольта прикладывается к переходу эмиттер-база транзистора VT1. Транзистор открывается. Ток, протекающий через открытый транзистор VT1, открывает транзистор VT2, а тот в свою очередь откроет транзистор VT3. Открытый транзистор VT3 закорачивает вывод 1 микросхемы (управления выходным напряжением) на корпус и выходное напряжение стабилизатора падает до нуля. Транзисторы VT1 и VT2 совместно представляют собой схему тиристорного управления, они «самоблокируются» в открытом состоянии двумя токами, протекающими по пути: 1) плюс выпрямителя – эмиттер VT1 – база VT1 – коллектор VT2 – эмиттер VT2 – элементы R7, VD3, R8, R9, транзистор VT3 – минус выпрямителя; 2) плюс выпрямителя – эмиттер VT1 – коллектор VT1 – база VT2 – эмиттер VT2 – элементы R7, VD3, R8, R9, транзистор VT3 – минус выпрямителя. Одновременно загорается светодиод VD3 «Перегрузка». Для отключения защиты, необходимо кратковременно нажать кнопку S2, которая разорвёт цепь протекания первого тока и транзисторы закроются.
Если причина срабатывания защиты не устранена (например замыкание выходных клемм), то нажатие кнопки не сбросит защиту. Для уменьшения чувствительности схемы защиты по току, необходимо двигать ползунок резистора R4 из крайнего правого положения влево. Настройка производится экспериментально, путём кратковременного создания соответствующей нагрузки. Я сделал просто: в качестве нагрузки использовал внешний 10-ти амперный Амперметр, подключив его напрямую к выходным клеммам. Повышая выходное напряжение резистором R10 от нуля, я добился срабатывания схемы защиты на выбранном мной уровне (9,5А). Дополнительная защита по первичной обмотке – предохранитель FU1.
Важно
Особое внимание следует уделить выбору трансформатора. Он должен быть достаточной мощности. Я использую всё тот же ТПП-320-220-50, который я использовал и в зарядном устройстве, подобрав выходное напряжение на выходе выпрямителя VD1, равным 30 вольтам, путём выбора определённых обмоток. Не смотря на использование мощных транзисторов, при эксплуатации блока питания необходимо помнить, что нагрузочные способности любых блоков питания ограничены суммарной рассеиваемой мощностью выходных транзисторов.
В данном случае, это — 250 ватт (по справочнику). Силовые транзисторы будут сильно греться и могут выйти из строя от падения на их переходах отдаваемого трансформатором напряжения. Так, при выходном напряжении 2,5 В и токе нагрузки 9 А, рассеиваемая на транзисторах мощность будет равна (30 – 2,5) * 9 = 247,5 Ватт. Эта работа «на пределе» приведёт к быстрому выходу транзисторов из строя от перегрева. Поэтому транзисторы необходимо установить на радиаторы достаточного размера. Я использовал в качестве радиаторов алюминиевый корпус своего блока, установив транзисторы через слюдяные прокладки.
В качестве выпрямителя VD1, как и в зарядном устройстве, я использовал силовой выпрямительный мост типа КЦ419 (импортный аналог – МВ5010), как результат – не нужна изоляция, компактность и запас по току до 25 ампер (МВ5010 – до 16А). Он также прикручивается непосредственно на корпус.
При сборке конструкции обязательно учтите тот факт, что ушко крепления микросхемы соединено с входным выводом микросхемного стабилизатора.
Поскольку её выходные токи не превышают 0,2 А, то можете её даже не прикручивать на радиатор, но лучший вариант, если вы прикрутите её через диэлектрическую прокладку на радиатор, на котором стоят выходные транзисторы. Таким образом, Вы сможете использовать тепловую защиту, встроенную в микросхему. Если установить транзисторы и микросхему на отдельный изолированный теплоотвод, то никаких изолирующих прокладок не потребуется.
Для контроля тока использован миллиамперметр, резистор R3 подбирают таким, чтобы при подаче напряжения в 1 вольт, было отклонение стрелки прибора на максимум шкалы (на значение = 10). Вольтметр использован заводской, на 25 вольт, без дополнительных добавочных резисторов.
Большинство радиоэлементов блока питания размещено на радиоплате(печатной плате) размерами 130 х 75 мм, изготовленной из одностороннего фольгированного текстолита. Размещение элементов приводится на рисунке ниже. Микросхема D1 установлена со стороны печатных проводников, под её ушко просверлено большое отверстие в плате (чтобы можно было прикрутить микросхему к металлическому корпусу винтом).
Правильно собранная конструкция начинает работать сразу. Настройке подлежит только установка уровня срабатывания защиты по току нагрузки. Если не установите, то блок всё равно будет выдавать требуемое Вам напряжение, но без защиты. В крайнем случае – самое правое положение ползунка резистора R4 соответствует защите при токе около 6 Ампер. Обратите внимание, что при включении блока с выставленным на выходе выходным напряжением отличным от нуля, сразу срабатывает защита. Это нормальная работа, связана с тем, что на выходе блока питания стоит конденсатор С5 достаточно большой ёмкости. Для работы блока необходимо нажать кнопку сброса аварии. Впрочем, можете уменьшить номинал конденсатора на целый порядок, но это увеличит чувствительность схемы защиты к резким импульсным изменениям нагрузки, и на больших токах увеличит коэффициент пульсаций.
Тимеркаев Борис — 68-летний доктор физико-математических наук, профессор из России. Он является заведующим кафедрой общей физики в Казанском национальном исследовательском техническом университете имени А.
Н. ТУПОЛЕВА — КАИ
Рубашка TWINS Extra Lucky This Year ко Дню Святого Патрика St.
109 386 продаж |
5 из 5 звездЦена: 19,66 евро+
Первоначальная цена: 21,84 евро+
(скидка 10%)
Загрузка
НДС включен (где применимо), плюс стоимость доставки
Цвет и размер рубашки
Выберите вариант
Белый XS (19,66 евро)
Белый S (19,66 евро)
Белый М (19,66 евро)
Белый L (19,66 евро)
Белый XL (19 евро0,66)
Белый XXL (23,13 евро)
Белый 3XL (23,13 евро)
Хизер Келли XS (19,66 евро)
Хизер Келли С (19,66 евро)
Хизер Келли М (19,66 евро)
Хизер Келли Л.
(19,66 евро)
Хизер Келли XL (19 евро0,66)
Хизер Келли XXL (23,13 евро)
Хизер Келли 3XL (23,13 евро)
Черный XS (19,66 евро)
Черный S (19,66 евро)
Черный M (19,66 евро)
Черный L (19,66 евро)
Черный XL (19 евро0,66)
Черный XXL (23,13 евро)
Черный 3XL (23,13 евро)
Атлетик Хизер XS (19,66 евро)
Атлетик Хизер S (19,66 евро)
Атлетик Хизер М (19,66 евро)
Атлетик Хизер L (19,66 евро)
Спортивный вереск XL (19 евро0,66)
Атлетик Хизер XXL (23,13 евро)
Спортивные вересковые 3XL (23,13 евро)
Келли XS (19,66 евро)
Келли С (19,66 евро)
Келли М (19,66 евро)
Келли Л.
(19,66 евро)
Келли XL (19 евро0,66)
Келли XXL (23,13 евро)
Келли 3XL (23,13 евро)
Лес XS (19,66 евро)
Лес S (19,66 евро)
Форест М (19,66 евро)
Лес L (19,66 евро)
Лес XL (19 евро0,66)
Лес 2XL (23,13 евро)
Лес 3XL (23,13 евро)
Вересковой лес XS (19,66 евро)
Вересковой лес S (19,66 евро)
Хизер Форест М (19,66 евро)
Вересковой лес L (19,66 евро)
Вересковой лес XL (19 евро)0,66)
Вересковой лес 2XL (23,13 евро)
Вересковой лес 3XL (23,13 евро)
Deep Heather XS (19,66 евро)
Глубокий вереск S (19,66 евро)
Deep Heather M (19,66 евро)
Глубокий вереск L (19,66 евро)
Deep Heather XL (19 евро)0,66)
Deep Heather 2XL (23,13 евро)
Deep Heather 3XL (23,13 евро)
Выберите опцию
Цвет виниловой печати
Выберите вариант Белый Зеленый Черный Золото Серебряный
Пожалуйста, выберите опцию
Количество
12345678121314151617181
222324Zipp 454 NSW koło tył szosa – 7695702250
- wysokość profilu: 53-58 мм
Новое заднее колесо Zipp 454 NSW Carbon Clincher радикально по дизайну, эволюционно по своей природе.
В естественном мире существа оттачиваются поколениями, чтобы достичь конкурентного преимущества в окружающей их среде. Результатом этого естественного процесса проектирования является адаптация — новые формы и формы, обеспечивающие более высокую степень эффективности и контроля.
Используя принципы зарождающейся науки биомимикрии, инженеры Zipp изучили окружающую их среду на предмет того, как природа решила аналогичные проблемы скорости, контроля и эффективности для следующего поколения колес Zipp. Подумайте о быстрых, но грациозных движениях горбатого кита благодаря особенностям передней кромки его грудных плавников или об уникальной микротекстуре кожи акулы, которая позволяет ему легко скользить по воде. Эти структуры вдохновили передовых инженеров-разработчиков Zipp на то, чтобы впервые систематически применять биомимикрию для решения сложной задачи проектирования колеса, которое снижает как аэродинамическое сопротивление, так и боковую силу.
Самой яркой визуально и функционально важной инновацией в собранном вручную 454 NSW является Sawtooth™.
Эта запатентованная новая биомиметическая форма обода глубиной 53/58 мм позволяет достичь того, чего не могут обычные аэродинамические колеса; он одновременно снижает как аэродинамическое сопротивление, так и боковую силу для достижения максимального эффекта AeroBalance™. Sawtooth ™ достигает этого с помощью ряда запатентованных узлов Hyperfoil ™ в форме плавников вдоль внутреннего диаметра обода, которые работают вместе с нашими новыми ямочками HexFin ™ ABLC для улучшения воздушного потока. Результатом стала колесная пара Zipp с самыми высокими характеристиками, когда-либо созданная с проверенным в аэродинамической трубе снижением аэродинамического сопротивления и уменьшенной боковой силой при всех углах рыскания ветра. Это важно, потому что при более высоких углах рыскания ветер больше всего влияет на управление велосипедом.
Волнообразная конструкция обода Sawtooth™ с HyperFoils™ модели 454 NSW представляет собой следующую эволюцию технологии углублений Sawtooth™ ABLC, которая используется во всех колесах Zipp NSW.
Выемки HyperFoils™ и HexFin™ ABLC помогают стабилизировать управляемость при порывистом ветре за счет увеличения частоты образования вихрей. Низкочастотное рассеяние создает более крупные и мощные вихри. С точки зрения езды на велосипеде, эту нестабильную ситуацию часто называют «бафтингом». Более высокочастотное вихреобразование, создаваемое Sawtooth™, создает большее количество меньших, менее мощных, но более предсказуемых вихрей, что приводит к большей устойчивости колеса.
Эта дополнительная устойчивость приводит к лучшему контролю водителя, тем самым экономя энергию, которая обычно тратится на то, чтобы удержать траекторию при порывах ветра. В результате вы получаете более быструю и уверенную езду независимо от того, тратите ли вы мощность или спускаетесь по извилистым горным дорогам. Обеспечивая дополнительную уверенность, ведущая в отрасли технология Zipp Carbon Clincher долговечна и надежна, без сбоев, связанных с нагревом.
Модель 454 NSW также оснащена нашей лучшей в отрасли тормозной гусеницей Showstopper™ из карбида кремния, которая позволяет тормозить позже с большей тормозной силой и лучшим контролем независимо от погодных условий или длины спуска.
Графическая технология Zipp ImPress™ NSW, которая печатает графику непосредственно на ободе, снижает вес и помогает ямочкам HexFin™ ABLC выполнять свою аэродинамическую работу, поднимая визуальную привлекательность колеса на новую высоту.
ЗА ОБОДОМ
Используя наш эксклюзивный набор втулок Cognition™, эксклюзивный для штата Новый Южный Уэльс, модель 454 NSW® эффективно катится независимо от того, крутите ли вы педали или едете накатом. Наша технология Axial Clutch™ позволяет храповому механизму муфты обеспечивать вдвое меньшее механическое сопротивление по сравнению с обычными втулками с тремя собачками. Втулка Cognition™, собранная со швейцарскими подшипниками, изготовленными в соответствии с нашими строгими спецификациями, настолько же надежна, насколько и быстра.
На изготовление каждого обода 454 NSW®, произведенного в Индианаполисе, уходит 12 часов, и он представляет собой истинное сочетание ручного мастерства и передовых технологий производства. После того, как каждый обод уложен, отформован, просверлен, напечатан и проверен, каждое колесо собирается и натягивается полностью вручную в Индианаполисе.
Ободья 454 NSW® пришнурованы к нашим ступицам Cognition португальского производства с использованием бельгийских спиц Sapim® CX-Ray и ниппелей Secure Lock для непревзойденной производительности и надежности, рассчитанной на длительный срок.
Характеристики продукта
- Использование: Дорога
- Модель: 454 NSW Углеродное клинчерное заднее колесо
- Размер обода: 28 дюймов
- Тип шины: клинчер
- Спицы: 24
- Тип тормоза: Ободной тормоз
- Бескамерная система: №
- Максимальный рекомендуемый вес системы: 113 кг (вес тела + велосипед)
- Максимальное давление в шинах: 8,62 бар (125 фунтов на кв. дюйм)
- Рекомендуемая ширина шины: 25–50 мм
- Обод: Zipp 454NSW (Nest Speed Weaponry)
- Размер (ETRTO): 17-622C
- Внутренняя ширина обода: 17 мм
- Ширина обода: 27,8 мм
- Ширина тормозной дорожки: 26,4 мм
- Глубина обода: 53/58 мм
- Отверстие клапана: SV (6,5 мм)
- Концентратор: Zipp Cognition™
- Система оси втулки: 10 x 130 мм QR
- Тип спицы: Sapim CX-Ray / J-Bend
- Схема спиц: 2 креста
- Длина спиц: 260 мм / 258 мм (левый/правый)
- Тип ниппеля: безопасный замок Sapim / внешний
Совместимость с FreeHub
- Втулка Shimano Freehub: 8-/9-/10-/11-скоростная Shimano/SRAM (шоссейная)
Материал
- Обод: Карбон
- Ступица: алюминий
- Спица: Нержавеющая сталь
- Ниппель: Алюминий
Закрес доставы:
- 1 x Заднее колесо Zipp 454 NSW Carbon Clincher
- 1 сумка на колесиках на молнии
- 1 x Zipp Quick Release Tangente Titan
- 1 удлинитель клапана Zipp
- 1 x Трубка Zipp Tangente (700C x 20-28 мм)
- 1 x Ободочная лента на молнии (700C x 20 мм)
- 1 пара тормозных колодок Zipp Tangente Platinum Pro Evo
Технологии
Шоустопер™
Showstopper™ — это дополняющее сочетание направленной формованной текстуры с частицами карбида кремния, взвешенными в поверхностной смоле.
Showstopper™ — это дополняющее сочетание направленной формованной текстуры с частицами карбида кремния, взвешенными в поверхностной смоле. Текущий процесс пескоструйной обработки, применяемый ко всем ободам Zipp, увеличивает шероховатость поверхности тормозной дорожки, обеспечивая водителю последовательное и отзывчивое торможение. Чтобы улучшить это для самых мокрых поездок, мы представили формованную канавку, специально настроенную для тормозных колодок Zipp Tangente Platinum Pro EVO. Канавки были оптимизированы для взаимодействия с передней кромкой (относительно вращения колеса) тормозной колодки и четырьмя охлаждающими каналами. Передняя кромка колодки и первые два канала эффективно удаляют воду и грязь наружу, очищая и высушивая тормозную поверхность, в то время как вторые два канала охлаждения имеют максимальное взаимодействие с канавками, что обеспечивает большее тормозное усилие, чем гладкий обод. Очищающие эффекты взаимодействия канавки и колодки улучшают ощущение тормоза и стабильность даже в сухих условиях.
Под текстурированной тормозной дорожкой находятся частицы карбида кремния, взвешенные в смоле. Карбид кремния почти в три раза тверже закаленной стали и очень устойчив к истиранию. Частицы карбида кремния, обычно используемые в режущих инструментах и шлифовальных кругах, в нашей тормозной дорожке Showstopper™ обеспечивают стабильную работу на протяжении всего срока службы вашего круга. Конечным результатом является равное тормозное усилие во влажных условиях по сравнению с лучшими в отрасли алюминиевыми дисками. Технология Showstopper обеспечивает большую тормозную способность во влажных условиях, чем любое когда-либо произведенное карбоновое колесо.
SawTooth™
SawTooth™ — это название, данное Zipp NSW запатентованным ободам переменной глубины 53/58 мм. Разработанный с использованием принципов зарождающейся науки о биомимикрии, инженеры Zipp начали строгий процесс аэродинамической разработки SawTooth ™, используя аэродинамическую трубу, CFD и испытания в реальных условиях.
Результатом стала форма обода, в которой используются самые элегантные дизайнерские решения природы и сочетается инженерная точность, чтобы создать колесо, которое работает не так, как все, что было сделано ранее. Эта запатентованная новая форма обода позволяет добиться того, чего не могут обычные аэродинамические колеса; он одновременно снижает как аэродинамическое сопротивление, так и боковую силу для достижения максимального эффекта AeroBalance™. Sawtooth ™ достигает этого с помощью ряда запатентованных узлов Hyperfoil ™ в форме плавников вдоль внутреннего диаметра обода, которые работают вместе с нашими новыми ямочками HexFin ™ ABLC для улучшения воздушного потока. Результатом стала самая производительная колесная пара Zipp, когда-либо реализованная с уменьшением аэродинамического сопротивления и уменьшенной боковой силой при всех углах рыскания ветра. Это важно, потому что при более высоких углах рыскания ветер больше всего влияет на управление велосипедом.
Гиперфойл™
Hyperfoil™ — это название, данное отдельным узлам на дисках Zipp NSW переменной глубины Sawtooth™.
Каждая из этих запатентованных конструкций оснащена углублениями HexFin™ ABLC, которые помогают стабилизировать управляемость при порывистом ветре за счет увеличения частоты образования вихрей. Более высокочастотное вихреобразование, создаваемое Sawtooth™, создает большее количество меньших, менее мощных, но более предсказуемых вихрей, что приводит к большей устойчивости колеса. Эта дополнительная устойчивость приводит к лучшему контролю водителя, тем самым экономя энергию, которая обычно тратится на то, чтобы удержать траекторию при порывах ветра. В результате вы получаете более быструю и уверенную езду независимо от того, тратите ли вы мощность или спускаетесь по извилистым горным дорогам.
HexFin™
Углубления HexFin™ ABLC представляют собой углубления шестиугольной формы, имеющиеся на каждом ободе Hyperfoil™ в форме Sawtooth™ NSW. Угловая форма каждой ямки увеличивает перемешивание пограничного слоя, помогая удерживать воздушный поток на ободе, что снижает аэродинамическое сопротивление и улучшает устойчивость при боковом ветре.
Чтобы еще больше повысить эффективность шестиугольных углублений, они расположены в виде реберных групп, состоящих из углублений разного размера, которые взаимодействуют с каждым ободом Hyperfoil™ Sawtooth™.
Импресс™
Компания Zipp применила графическую технологию ImPress™, которая печатает графику непосредственно на колесе, чтобы позволить ямочкам делать то, для чего они были предназначены, — помогать контролировать образование вихрей, то есть скорость, с которой воздух выходит из колеса. Управление этим имеет решающее значение для стабильности. Графика ImPress также придает Новому Южному Уэльсу характерный скрытый вид.
Q9000 моноблочный сабвуфер – принципиальная схема. Простой автономный сабвуфер для сабвуфера. О компьютерах
Головна / Налаштування Всем привет! Как будто сидишь с другом в машине и слушаешь музыку для йоги, рассказывая ему выбрать сабвуфер для саба, как будто сам сабвуфер покупаешь. Добрый час, звонил друг, хоть купил пассивный сабвуфер – роби сабвуфер, робит ничего – довелось поковырять.
.. Була микросхема TDA1562 – чудно идет в машину сабвуфер, показана одна плата для сабвуфера, другая для сумматора и ФНЧ.
Схемы были с просторов. Заказал первый раз. Ничего не поделаешь и не надо – просто паять без прощения.
Корпус УМЗЧ – алюминиевый профиль от дверей, просверленный под крепление ЖЖ, колонка концевая, светодиоды, замена опор.
Все прикрутил, припаял стержни, на оси резисторы, закрутил ручки. Верхняя, нижняя и боковины, от китайской магнитолы – трохи пинали их в глину, а фурбой из баллона сдувал. Вийшов навит хорош собой.
У знакомого, стою на ВАЗ-2109 в кузове РОВД, подключаю сигнал на задние динамики – ФНЧ не мешало погасить сигнал даже с магнитолы.
Живлення постійне через запобіжник 15 А. В Черговом режиме от рации.
Из этой статистики вы знаете о том, как собрать сабвуфер для автомобильного сабвуфера среднего давления.
При данном подсобном хозяйстве, как и в богатых подсобных хозяйствах промышленного производства, в повседневной жизни захист.
Але, на наглость не плюй. Цей прилад здатны уже давно працювати, как будто ничего не закрыто.
Для достижения близкой к 100 Гц (все частоты выше нормы) в схеме установлен фильтр другого порядка.
Это совершенный двухтактный реверсивный двухтактный двигатель. Генератор импульсов на микросхеме TL494.
Dali стоил небольшой драйвер на транзисторах прямой проводимости. Qиа части выпускного клапана полевых транзисторов после закрытия остальных.
Как кажется, надо подать напряжение на затвор полевого транзистора, на этот тип це руючий импульс, остальное выдкриется. А если снять напряжение на затворе, транзистор все равно будет терять напряжение.
Для этого схемы дополняются драйвером, который сразу закрывает транзистор. Если хочется много специализированных ШИМ-контроллеров, можно сделать для этих целей выматывающий выходной каскад, TL494 среди них нет.
У водителей модно використововать буквально be-like pnp-транзисторы. Чудом подошли наши КТ3107.
Транзисторы полиолефиновые, как всегда, n-канальные – таким образом IRFZ44, но и другие.
При выборе транзисторов необходимо обращать внимание на документацию. Виной тому напряжение розрахункова ключа но не менее 40 В, а мощность бренчания не менее 30 А. Идеальным вариантом станет ключ 60-ти бренчаний с 50-60 А.
Первичная обмотка – 2 х 5 витков, намотанных жгутом из 5 проводов по 0,7 мм. Вторичная обмотка 11 витков, 6 жил по 0,33 мм. Очевидно, что для обшивки сердечника будут разные обмотки;
Холостой ход инвертора не более 50 мА, а с подключенным фильтром и переключателем близок к 250 мА для фиксации факта отсутствия сигнала на входе переключателя. Голова бакалавра минимальна.
Подсилювач работает в классе А-В, нужен большой радиатор для повышения давления. Обвязково изолируют корпуса полевых транзисторов и микросхем блока питания в радиаторе, выпрямляют теплопроводящие прокладки и изолирующие шайбы.
Прикрепленные файлы:
Покупка гарного подсилювача Сам сабвуфер для автомобиля может стоить сотни долларов. С другой стороны, если вы хотите немного разбираться в электронике, вы можете сделать все это своими руками. Ось технические характеристики микросхемы TDA1562:
Жизненное напряжение – 8..18в;
Пиковое значение выходного зоба 10А;
Бренчание в спокойном режиме – 0,15А;
Опир смещения – 4 Ом;
Напряжение выхлопа, с коэффициентами гармоник
-0,03% – 1Вт
-0,06% – 20Вт
-0,5% – 55Вт
-10% – 70Вт
Коэффициент прочности по напряжению – 26 дБ
Диапазон частот – 16…20000 Гц
Вход Опир – 10 кОм
Цена TDA1562 около 6тыс.
Данная микросхема снабжена вольтодобавкой, суть которой в том, что при наличии звуковых сигналов необходимо высокое напряжение на короткий промежуток времени, а в конце дня напряжение низкое. Пока потребление не превышает 18Вт; При смещенном выходном напряжении 18 Вт внутреннее напряжение жизни перемещается на короткое время после вспомогательного выключателя, на склад которого поступают вольтодобавочные конденсаторы. Подобное решение позволяет учесть большую пиковую напряжённость для стандартного срока службы лонжерона автомобиля – 12В.
При замыкании контактов требуется перевод микросхемы из режима угля в робитник и навпак. Сабвуферы не рекомендуется подключать к сабвуферам со встроенными фильтрами во избежание значительной емкости. Микросхема TDA1562 чувствительна к напряжению, поэтому не подавайте на нее более 18В. развивает выходное напряжение 70 Вт при напряжении 4 Ом при напряжении 15 В при питании от однополюсной вилки.
Для установки микросхемы, выделите токи, осколки можно уменьшить до 10 ампер. Для выхода на сабвуферный динамик стоит использовать провода, даже если вы хотите соорудить небольшое увеличение опоры линии до натяга.
Микросхема для сабвуфера сабвуфера должна быть установлена на радиатор площадью не менее 500 см2. В качестве радиатора можно використововать металлический кузов или шасси автомобиля. Как вариант можно продуть примус через микросхему с кулером на 12 вольт.
Корпус сабвуфера изготовлен из достаточного количества ДВП – чтобы не было копоти и призвуков.
Колокольчики обклеены мягкой тканью для вибрирования глины. Словно розы победили стандартные тюльпаны и пружинные педали.
Два используются для обозначения режимов сабвуфера. Зеленая показывает подачу напряжения 12В на схему, а красная сигнализирует о перекрутке и спрацовуванне захисту в TDA1562
ЖИВ 12В нужно прикрутить шурупами – для уменьшения контакта и изменения стоимости. Тестирование готового сабвуфера показало, что звук не громче сабвуфера бренда в среднем ценовом диапазоне, а подобрать хороший бас своими руками вполне реально – система в машине всего за 35 дней и два вечера. Материал надислав – ин_сане
Обсудить статью САБВУФЕР САМОДЕЛКА
Все началось с того, что во второй раз я купил 12 дюймовый басовик вместо автомобильного сабвуфера. Але не просыпался целый час, а динамик валялся у меня в квартире. І ось второй шатается по факту, нарешти, решив подобрать не машину, а активный домашний сабвуфер.
У меня есть статы для описания покроков инструкции з розрахунку и складных сабвуферов этого типа.
1. Розрахунок, конструктивня к корпусу (ящику) сабвуфера
Для корпуса сабвуфера нам понадобится:
- Параметры Тиля-Смолла для гучномовца,
- Программное обеспечение для акустического проектирования
1.1.Вимирювання Тиля-Малые параметры для гучномовца
Назовите эти параметры, указанные подборщиком в паспорте гучномовца или на вашем сайте. Но в то же время большее количество гучномовцев, которые продаются на рынках (среди них и мой гучномовец), не знают значения этих параметров, либо не соответствуют им (в случае численных тестов я так и не смог мои динамики в инете знают, а вот про параметры тжель и мови не смог бути). Вот почему мы должны умереть сами.
Кому нужно:
- Компьютер или ноутбук с ХОРОШЕЙ (тобто с линейной АЧХ) звуковой картой,
- Программный генератор звукового сигнала, какую звуковую карту использовать для наушников (особенно нужна программа
- Вольтметр переменного напряжения измерит напряжение порядка 0,1 мВ,
- Экран с фазоинвертором,
- Резистор 150-220 Ом,
- Розы, дротики и т.
д.
1.1.1. С другой стороны проверим линейность АЧХ звуковой карты. Существует большое количество программ, автоматически подстраивающих АЧХ в диапазоне 20-20000 Гц (при подключении выхода на наушники к микрофонному входу звуковой карты). А здесь я опишу ручной метод вибрирования АЧХ в диапазоне 10-500 Гц (для модификации параметров Тил Смол низкочастотного вибратора важен только этот диапазон). Если не опираться рукой, то вольтметр переменного напряжения будет вибрировать напряжением порядка 0,1 мВ, не переживайте, можно воспользоваться отличным недорогим мультиметром (Тестер). Используйте этот мультиметр для измерения изменения напряжения с точностью до 0,1 В и постоянного напряжения с точностью до 0,1 мВ. Для изменения напряжения порядка мВ необходимо только поставить перед входом мультиметра второе место и контролировать постоянное напряжение в режиме вольтметра в диапазоне до 200мВ.
На задней панели подключить вольтметр к выходу наушников (или к правому, или к левому каналу).
Все включены звуковые эффекты и эквалайзер, который отражает мощь динамики и выставляет эквалайзер на 100%.
Откройте программу, нажмите «Параметры», выберите «Частота» для «Интервал тона» и установите его на 1 Гц.
Curve Options, установите плотность на 100%, установите частоту початка на 10 Гц и нажмите Play. Кнопкой «+» его можно запустить плавно, на 1 Гц, сдвинуть частоту генератора до 500 Гц.
По циму бачимо значение напряжения на вольтметре. Если максимальная разница амплитуд находится в пределах 2 дБ (1259 раз), то эта звуковая карта подходит для изменения параметров динамики. В моем случае, например, максимальное значение стало 624мВ, а минимальное значение 568мВ, 624/568 = 1,09859 (0,4 дБ), что в целом приемлемо.
1.1.2. Перейдем к дополнительным параметрам Till-Small. Минимальные параметры, по которым возможно разработать и спроектировать акустически рассчитанный (в данном типе сабвуфера) к.
э.:
- резонансная частота (Fs),
- Повна электромеханическая добротность (Qts),
- Эквивалентное обязательство (Vas).
Для более крупной профессиональной работы вам потребуется еще больше параметров, таких как механический коэффициент качества (Qms), электрический коэффициент качества (Qes), чувствительность (SPL) слишком тонкий.
1.1.2.1. Обозначение резонансной частоты (Fs)
Выбираем такую схему.
Динамик виноват что в свободном пространстве, якнайдали в стенах, столбах той стелы (я на люстре повесил). Вновь открываю программу NCH Tone Generator, по шкале как описано выше, ставлю частоту 10 Гц и начинаю плавно, постепенно повышаю частоту на 1 Гц. При этом поражаемся показателю вольтметра, как чуть больше статистики, достигая точки максимума (Umax) на частоте водного резонанса (Fs), а затем меняясь до точки минимума (Umin). При небольшом увеличении частоты напряжение увеличивается плавно.
График зависимости напряжения (активная поддержка динамика) от частоты сигнала может выглядеть так.
Та частота, которая является максимальным значением вольтметра, примерно соответствует резонансной частоте (при частоте 1 Гц). Для выбора точной резонансной частоты необходимо в области приблизительной резонансной частоты изменить частоту на 0,05 Гц вместо 1 Гц (точность 0,05 Гц). Записываем резонансную частоту (Fs), минимальное значение вольтметра (Umin), значение вольтметра на резонансной частоте (Umax) (будет вонь в дальнейшем для выработки наступательных параметров).
1.1.2.2. Обозначение новой электромеханической добротности (Qts) Гучномовца.
Для такой формулы мы знаем UF1, F2.
Изменяя частоту, можно достичь значения вольтметра при наличии напряжений UF1, F2. Будет две частоты. Одна более низкая резонансная частота (F1), другая более высокая (F2).
Можно изменить корректность розрачунков по такой формуле.
Если разница между Fs и Fs не превышает 1Гц, то можно смело продолжать сокращение. Якщо ні, надо все на спину проработать. Нам известна механическая добротность (Qms) для этой формулы.
Электрическая добротность (Qes) определяется по этой формуле.
Нарешти, для этой формулы мы присваиваем одинаковую электромеханическую добротность (Qts).
1.1.2.3. Обозначение эквивалентного объема (Вас) Гучномовца.
Для определения точного эквивалентного объема нам понадобится задел заготовок, герметичный ящик-фазоинвертор с отверстием для нашего динамика.
Объем ящика должен быть установлен в соответствии с диаметром динамика и выбран в соответствии с таблицей.
Прикручиваем динамик к коробке и подключаем его к схеме, описанной выше (рис. 9). Снова запускаю программу NCH Tone Generator, устанавливаю начальную частоту 10 Гц и кнопкой + плавно запускаю, на 1 Гц повышаю частоту генератора до 500 Гц.
Когда мы подивимся на значение вольтметра, я снова буду изменяться все больше и больше на частоту FL, затем меняться, достигая точки минимума на частоте регулировки фазоинвертора (Fb), вновь нарастать и достигать точки максимума на частоту FH, затем изменить и снова увеличить. График зависимости напряжения от частоты сигнала может иметь вид двугорбого верблюда.
І нарешти, мы знаем эквивалент обсяг (Вас) по формуле (де Вб-обсяг коробки с фазоинвертором).
Повторяем все наши выборки 3-5 раз и берем среднее арифметическое всех параметров. Например, когда мы вычли значения Fs, это, очевидно, было 30,45 Гц 30,75 Гц 30,55 Гц 30,6 Гц 30,8 Гц, тогда мы берем (30,45+30,75+30,55+30,6+30, 8)/5= 30,63 Гц.
В результате всех моих смертей я взял оскорбительные параметры для своего динамика:
- Полоса = 30,75 Гц
- Qts=0,365
- Vas=112,9≈113 л
1.2.Моделирование и вскрытие корпуса (коробки) сабвуфера с помощью программы JBL Speakershop.
Вариантов акустического оформления несколько, в том числе самые разнообразные.
- Вентилируемая коробка с фазоинвертором,
- Бандаж 4-го, 6-го и 8-го порядка,
- Пассивный радиатор-бокс с пассивной вибрацией
- Закрытый ящик – ящик закрыт.
Тип акустического оформления выбирается в зависимости от параметров Тиля-Малая Гучномовца. Yakscho Fs/Qts100, тогда переключатель для Vented box или Band-pass или Closed box. Якшо 50
Загрузите и установите программу на лету. Эта программа была написана для Windows XP и не работает с Windows 7. Чтобы скачать программу для Windows 7, вам необходимо установить ее на виртуальную машину Windows Virtual PC-XP Mode (можно получить с официального сайта Microsoft) и запустить установка JBL Speakershop через него. Вызов JBL Speakershop также требуется через виртуальную машину. После открытия программы Bachimo такой интерфейс.
Нажать “Громкоговоритель” и выбрать “Параметры – минимум”, в открывшемся окне написать, очевидно, значение резонансной частоты (Fs), значение эквивалентного обязательства (Vas), значение общей электромеханической добротности (Qts) и нажмите «Принять».
С этой программой два оптимальных (с максимально равными АЧХ) варианта, один для закрытого ящика (Closed box), другой для Vented box (бокс с фазоинвертором). Нажимаем “plot” (в области Vented box и в области Closed box) и смотрим на график АЧХ. Мы выбираем те конструкции, частотная характеристика которых наиболее подходит для наших нужд.
Мое мнение Vented box, осколки на НЧ ах (20-50Hz) У Closed бокса более богатый перепад амплитуды, ниже Vented box (Малюнок Вище).
Как влезть в ящик в лучшем варианте во влахтовую, тогда можно поощрить экран такой обязательностью и наслаждаться звуком сабвуфера. Если нет (с необходимостью больших обязательств), то необходимо установить собственное обязательство (чем ближе к оптимальному обязательству, тем короче) и выработать оптимальную частоту подстройки фазоинвертора.
Для какого в области Vented box нажимаем “Custom”, в окошке пишем свой box, нажимаем “Optimum Fb” (когда программа открывает оптимальную частоту для настройки фазоинвертора, с какой АЧХ акустическое оформление будет максимально линейным) а потом “Принять”.
Нажимаем «Коробка» и выбираем «Вент…», в окне в поле «Пользовательский» пишем диаметр трубы (Дв), которая будет использоваться как фазоинвертор. Если хотите выиграть два фазоинвертора, то поставьте точку на «Площади» и напишите общую площадь отрезка трубы.
Нажмите “Принять” и в поле “Пользовательский” в строке Lv появится лампа фазоинвертора. Теперь, если мы знаем внутренние размеры короба, диаметр и длину трубы фазоинвертора, то можно смело переходить к проектированию акустического оформления, но также хочется узнать оптимальную ширину бортика коробки , то можно нажать «Коробка», выбрать «Размеры…».
1.3. Конструкция корпуса сабвуфера (коробки)
Для того, чтобы получить пронзительный звук, необходимо правильно раскрыть и решительно подготовить корпус акустического оформления. После обозначения внутренней разводки коробки, увеличения того диаметра трубы фазоинвертора можно смело переходить к подготовке корпуса сабвуфера.
Материал коробки можно сделать еще более сложным и суровым. Наиболее подходящим материалом для акустических корпусов с большой герметичностью является двадцатимиллиметровый МДФ. Стенки ящика скрепляются один в один саморезами, а зазоры между ними промазываются герметиком или силиконом. После подготовки короба откройте его за ручки и приступайте к обработке внешней поверхности. Любые неровности вызваны дополнительной шпаклевкой или эпоксидной смолой (я добавляю в шпаклевку крошки клея ПВА, что позволяет избежать появления трещин со временем и снижает уровень вибраций). После навешивания шпаклевки на поверхность необходимо произвести шлифовку до получения гладких стен. Готовую коробку можно скрутить, чтобы обклеить самоклеющейся декоративной плиткой, или просто обклеить тканью. От середины к стенкам короба приклеен звукоизоляционный материал, который сложен из ваты и марли (я приклеивал ватин на свою вападку). Как и фазоинвертор, можно выиграть пластиковую канализационную трубу или ножницы для бумаги в различных рулонах, а также купить готовый фазоинвертор в любом музыкальном магазине.
Корпус активного сабвуфера складывается из двух труб. У первого есть пушистый гучномовец, а у другого все электрические части (формирование сигнала, блок питания, жизненный блок……). На мой взгляд блок суматор и блок фильтров я превратил в прохладный воздух в блоке натяжения, жизненном блоке и блоке охлаждения. Посередине к стене блок суматора и блок фильтра были приклеены фольгой, как бы соединены с землей (GND). Фольга защищает от внутренних поливов и уменьшает их количество.
Как только ты почитаешь моего друга, плати, тогда ты должен простить свою мать.
2. Электрическая часть активного сабвуфера
Перейдем к электрической части активного сабвуфера. Схема загальна, вот принцип работы, я его и добавлю в схему.
Вложения состоят из нескольких блоков, выбранных на других досках.
- Блок сумматоров,
- Блок фильтра (динамик сабвуфера),
- Блок подсилювачи предужности (Усилитель мощности),
- Блок питания и радиатор.

На затылке следует разместить звуковой сигнал на блоке Сумматоров, обесточивающий суммирование сигналов правого и левого каналов. Далее переходим к блоку фильтров (Драйвер сабвуфера), где формируется сигнал сабвуфера, который включает регулировку громкости, дозвуковой фильтр (ФНЧ), усилитель басов (повышение громкости на певческой частоте) и Кроссовер (ФНЧ). фильтр). После формирования сигнала он должен быть на блоке усилителя мощности (Усилитель мощности), а затем на Гучномовце.
Давайте обсудим блоки ци окремо.
2.1.Сумматорный блок
2.1.1.
Давайте посмотрим на схему суматоров сзади, маленькую укажу ниже.
Подсобные помещения звукового сигнала (компьютер, CD-плейер……..) поступают на сумматорный блок, который может иметь 6 стереовходов. 5 из них отличаются линейными входами, которые представляют собой один вид одного единственного вида розы. А остиум – это высоковольтный вход, на который можно включить выход динамиков (например, музыкального центра или автомагнитолы, чтобы не было линейного выхода).
Кожаный вход может быть окремия-суматор на рабочих дочерних, который подменяет сигналы правого и левого каналов, что препятствует правильному звуковому сигналу от одного наружного здания к другому, что позволяет в течение часа подключаться к сабвуферу вне здания. А также есть выходы (пять выходов, шесть просто не поместились на плате, один не поставил), так как они позволяют подавать тот же сигнал, что идет на сабвуфер, на вход широкой стереосистемы. Еще удобнее, если бы звук мог иметь только одно дыхание.
2.1.2. Компоненты
В комплекте оперативный подшипник використан TL074 (5 шт.). Резисторы страхуют на напряжение 0,25 Вт и более (номиналы опор указаны на схеме). Все электролитические конденсаторы могут иметь номинальное напряжение 25 В и более (номиналы емкости указаны на схеме). Как и неполярные конденсаторы, можно использовать керамические или полиуретановые конденсаторы (а не пледные), или, при желании, можно поставить специальные звуковые конденсаторы (конденсаторы, предназначенные для викторизации в высокоамперных аудиосистемах).
Дроссели в жилых помещениях операционной используются для подавления шума, исходящего из жилых помещений. Катушки L1-L4 имеют по 20 витков, намотаны средним дротиком диаметром 0,7 мм, на стриженой гелевой ручке (3 мм). Также есть разные типы RCA, аудиоразъем 3,5 мм, аудиоразъем 6,35 мм, XLR, WP-8.
2.1.3.Друкованый сбор
Подготовлена плата за . После пайки деталей оплачена плата следующего покрытия, для унификации оксидирования миди.
2.1.4. Фото готового блока суматора
Жить блок суматоров с двухполюсным джерелем жилого напряжения ±12В. Входной опир становится 33 кОм.
2.2 Блочные фильтры (драйвер сабвуфера)
2.2.1.Схема
Давайте посмотрим на схему драйвера сабвуфера, укажите маленькую ниже.
Суммирующий сигнал от блока сумматора находится на блоке фильтра, который формируется из опережающих частей:
- Регулятор объема,
- Фильтр нижних частот (дозвуковой фильтр),
- Подсилювач частоты басов (bass booster),
- Фильтр нижних частот (кроссовер).

Регулировка плотности наблюдается на двух уровнях. Первый блок фильтров на входе сигнала, изменяющий уровень «помех» мощности на блок сумматоров, второй, при поступлении сигнала на блок фильтров, изменяющий уровень «помех» мощности ” к блоку фильтров. Регулировка толщины с помощью сменного резистора VR3. После первой равной регулировки громкости сигнал следует подать на так называемый «басовый усилитель», представляющий собой насадку, увеличивающую амплитуду сигнала в певческой частоте. Так, если частоту вставок басового усилителя отрегулировать, например, на 44Гц, а усиление увеличить на 14дБ, то АЧХ может выглядеть так ( Ряд1 ).
Ряд 2 – частота настройки = 44 Гц, уровень усиления = 9 дБ,
Ряд 3 – Частота настройки = 44 Гц, уровень усиления = 2 дБ,
Ряд 4 – частота настройки = 33 Гц, уровень усиления = 3 дБ,
– 5 ряд 509040 Частота настройки = 61 Гц, уровень усиления = 6 дБ.
Частота регулируемого басового усилителя вставляется за вспомогательным переменным резистором VR5 (не более 25.
..125Гц), а частота увеличивается резистором VR4 (не более 0…+14дБ). После басового усилителя сигнал должен быть на фильтре инфракрасных частот (дозвуковом фильтре), который представляет собой фильтр, вызывающий небрежность, сверхнизкие сигналы, которые человеку даже не чуют, но они могут сильно заглушить дозвуковые , тем самым изменяя истощение системы. Частота фильтра регулируется с помощью сменного резистора VR2 в диапазоне 10…80 Гц. Если, например, установить частоту 25 Гц, то АЧХ может выглядеть так.
После фильтра инфрачастот сигнал должен быть на ФНЧ (кроссовер), что на высоких, не нужных для сабвуфера (средних+высоких) частотах. Частота регулируется добавочным переменным резистором ВР1 не более 30…250 Гц. Крутизна затухания становится 12дБ/октава. АЧХ может выглядеть так (на частоте 70 Гц).
2.2.2. Компоненты
В качестве операционных дочерних використан TL074 (2 шт.), TL072 (1 шт.) и NE5532 (1 шт.). Резисторы страхуют на напряжение 0,25 Вт и более (номиналы опор указаны на схеме).
Все электролитические конденсаторы могут иметь номинальное напряжение 25 В и более (номиналы емкости указаны на схеме). В качестве неполярных конденсаторов могут быть викарованы (точнее, плавленые) керамические или вплавленные конденсаторы. Дроссели в жилых помещениях операционной используются для подавления шума, исходящего из жилых помещений. Также есть три звена (50кОм-2шт, 20кОм-1шт) и два меньших сменных (50кОм-6шт) резисторов. Как и четыре сменных резистора, можно обыграть два двойника.
2.2.3.Друкованый сбор
Файлы других платежей в форматах *.lay и *.pdf можно скачать для примера статистики.
2.2.4. Фото готового блока фильтров
Блок фильтров питается от двухполюсного джерела живым напряжением ±12В.
2.3.Блок подсоединения насадки (усилитель мощности).
2.3.1.Схема
В качестве подсилителя потливости выступает подсилюч Энтона Холтона с полутранзисторами на выходном каскаде.
Статей, описывающих принцип робототехники, сложено и создано в интернете очень много. Поэтому поделюсь вложениями схемы и своим вариантом начерченной платы.
2.3.2.Друкованый сбор
Файлы других платежей в форматах *.lay и *.pdf можно скачать для примера статистики. Жить блок подсилювачи напряжения в двухполюсном джереле живлення с напряжением ±50…63В. Выходное напряжение блока питания зависит от напряжения жизни и количества пар полевых транзисторов (IRFP240 + IRFP9240) на выходном каскаде.
2.4. Жилой модуль и холодильный агрегат (блок питания)
2.4.1.Схема
2.4.2. Компоненты
Как живой трансформатор можно крутить как готовый, поэтому автономный трансформатор имеет мощность примерно 200Вт. Напряжение вторичных обмоток показано на схеме.
Диодный участок Br2 для страховки на брен 25А. Конденсаторы С1.
..С12, С29…С31 отвечают за номинальное напряжение 25В. Конденсаторы С13…С28 отвечают за номинальное напряжение 63В (при напряжении ниже 60В) или 100В (при напряжении выше 60В). Как и неполярные конденсаторы, плавковые конденсаторы лучше викоризовать. Все резисторы защищены на мощность 0,25 Вт. Термистор R5 смазан термопастой и прикреплен к радиатору блока питания. Рабочее напряжение вентилятора 12В.
2.4.3.Друкованая плата
Файлы других платежей в форматах *.lay и *.pdf можно скачать для примера статистики.
3. Последний этап складывания сабвуфера
Перечень радиоэлементов
| Назначение | Тип | Номинал | Килкіст | Примечание | Оценка | Мой блокнот | |
|---|---|---|---|---|---|---|---|
| У1-У5 | Оперативный помощник | TL074 | 5 | Сделать блокнот | |||
| С1-С4, С15, С16, С25-С27, С29, С39-С42 | 10 мкФ | 14 | Сделать блокнот | ||||
| C5-C10, C23, C24, C28, C30, C35-C38 | Конденсатор | 33 пФ | 14 | Сделать блокнот | |||
| С11-С14, С19-С22, С31-С34 | Конденсатор | 0,1 мкФ | 12 | Сделать блокнот | |||
| С17, С18 | электролитический конденсатор | 470 мкФ | 2 | Сделать блокнот | |||
| Р1, Р2 | Резистор | 390 Ом | 2 | Сделать блокнот | |||
| Р3, Р12 | Резистор | 15 комнат | 2 | Сделать блокнот | |||
| Р4, Р16-Р18 | Резистор | 20 комнат | 4 | Сделать блокнот | |||
| Р5, Р13-Р15 | Резистор | 13 комнат | 4 | Сделать блокнот | |||
| Р6, Р10, Р23, Р24, Р31, Р33, Р40, Р41, Р46, Р47 | Резистор | 68 комнат | 10 | Сделать блокнот | |||
| R7, R11, R21, R22, R32, R34, R37, R38, R45, R48 | Резистор | 22 комнаты | 10 | Сделать блокнот | |||
| R8, R9, R25, R26, R29, R30, R39, R42, R49, R50 | Резистор | 10 комнат | 10 | Сделать блокнот | |||
| Р19, Р20, Р27, Р28, Р35, Р36, Р43, Р44 | Резистор | 22 Ом | 8 | Сделать блокнот | |||
| L1-L4 | Катушка индуктивности | 20×3 мм | 4 | 20 витков, провод 0,7 мм, рамка 3 мм | Сделать блокнот | ||
| L5-L13 | Катушка индуктивности | 100 мГн | 10 | Сделать блокнот | |||
| Блок фильтров | |||||||
| У1 | Оперативный помощник | TL072 | 1 | Сделать блокнот | |||
| У2, У4 | Оперативный помощник | TL074 | 2 | Сделать блокнот | |||
| У3 | Оперативный помощник | NE5532 | 1 | Сделать блокнот | |||
| С1-С5, С7-С10, С15-С17, С20, С23 | Конденсатор | 0,1 мкФ | 14 | Сделать блокнот | |||
| С6 | Конденсатор | 15 нФ | 1 | Сделать блокнот | |||
| С11-С14 | Конденсатор | 0,33 мкФ | 4 | Сделать блокнот | |||
| С21, С22 | Конденсатор | 82 нФ | 2 | Сделать блокнот | |||
| ВР1-ВР3, ВР5 | Сменный резистор | 50 шт.![]() | 4 | Сделать блокнот | |||
| ВР4 | Сменный резистор | 20 шт. | 1 | Сделать блокнот | |||
| Р1, Р3, Р4, Р6 | Резистор | 6,8 ком. | 4 | Сделать блокнот | |||
| Р2, Р10, Р11, Р13, Р14 | Резистор | 4,7 комнатный | 5 | Сделать блокнот | |||
| Р5, Р8 | Резистор | 10 комнат | 2 | Сделать блокнот | |||
| Р7, Р9 | Резистор | 18 комнат | 2 | Сделать блокнот | |||
| R12, R15-R17, R20, R22, R26, R27 | Резистор | 2 комнаты | 8 | Сделать блокнот | |||
| Р18, Р25 | Резистор | 3,6 ком. | 2 | Сделать блокнот | |||
| Р19, Р21 | Резистор | 1,5 комнатный | 2 | Сделать блокнот | |||
| Р23, Р24, Р30, Р31, Р33 | Резистор | 20 комнат | 5 | Сделать блокнот | |||
| R28 | Резистор | 13 комнат | 1 | Сделать блокнот | |||
| R29 | Резистор | 36 комнат | 1 | Сделать блокнот | |||
| Р32 | Резистор | 75 комнат | 1 | Сделать блокнот | |||
| Р34, Р35 | Резистор | 15 комнат | 2 | Сделать блокнот | |||
| L1-L8 | Катушка индуктивности | 100 мГн | 1 | Сделать блокнот | |||
| Блок давления пациента | |||||||
| Т1-Т4 | биполярный транзистор | 2N5551 | 4 | Сделать блокнот | |||
| Т5, Т9, Т11, Т12 | биполярный транзистор | MJE340 | 4 | Сделать блокнот | |||
| Т7, Т8, Т10 | биполярный транзистор | MJE350 | 3 | Сделать блокнот | |||
| Т13, Т15, Т17 | МОП-транзистор | IRFP240 | 3 | Сделать блокнот | |||
| Т14, Т16, Т18 | МОП-транзистор | IRFP9240 | 3 | Сделать блокнот | |||
| Д1, Д2, Д5, Д7 | Диод постоянного тока | 1N4148 | 4 | Сделать блокнот | |||
| Д3, Д4, Д6 | стабилитрон | 1N4742 | 3 | Сделать блокнот | |||
| Д8, Д9 | Диод постоянного тока | 1N4007 | 2 | ||||
Подскажите, как вы обозначаете на плате некий элемент, он розташовуется, а то не могу понять.
.. Просто пока не знаю…
На маленьком над схемой показаний ось складывания новая и назначена, куда ставить какой элемент
▼ Показать все комментарии ▼
На складном два конденсатора 4700мкФ 50В, а там другие элементы, чего вонять? Не облажайся на такую дурацкую еду, я просто хреново разбираюсь в электронике.
как привести количество транзисторов к выходному каскаду, как можно увеличить накал? можно ли их заменить на кт825 и кт827?
всем привет. Я так в курсе напряжение жизни однополярное в блоке иде 70 вольт, я его пропил с кондерами а вышло на 35в?
нет. кондеры не подают еду. у трансформатора может быть две вторички от хотрода, тобто. у трансформатора на вторичном стержне. напряжение кожи плеча от средней точки может составлять 24 (25) вольт прерывания. после диодного моста то напряжение на конденсаторе увеличивается в 1.
4 раза (просто берет на плечо 35 вольт. поражаюсь схемам двухполярной жизни).
похож на dr.Alex. Я хочу такую машину. а ось схемы с переставленным пиде? http://goo.gl/aqlfZ есть усилитель и оборотня. просто я уже робив и много запчастей потерял на складе… скилки виткив и как его накрутить подскажите пожалуйста…забит дротиком 1мм…
похож на dr.Alex. а 35в 200в посылку привязать?
у сенси 35 вольт у пилота 200 ватт? в принципе ватт 160-170 однозначно отнимают (если хотите 200 то можно). Учтите, что трансформатор будет на 200-250 ватт, мощность для бренчания на вторичке 4 ампера. (перитин дроту вторички 1-1,4 мм) Ресурс конденсатора на плече не менее 30000 мкФ.
Как показывает практика, для будки достаточно 30-70 Вт на канал. для автомобиля 100 ватт на глаз. примените его для ручного прослушивания.
Ребята, 45 вольт на одно плечо, у вас все будет хорошо?
Можно ли поменять выход для КТ837 и КТ805? Якшо так на сколько моше впаде???
текст
Оглядываясь назад на максимальное поднятое давление ставки 30Вт 20 ватт с хрипом, вы выиграли.
Можно взять неметаллические варианты КТ818-819, они доступны и дешевы, а с радиаторами проще.
я вам скажу, обворовал я этот пидсилувач, но поставил замену на импортные части страны и вин, у меня на выходе 2 канала, ставлю ct818g ct819g и вин спокойно, без проблем , Собираюсь на колонки s90, правда, у меня поднялась! !! без переднего подкрылка вин нет и половина не раскрывается! до того как поставил тумблер от телевизора на ун14 вот, близко к 120 ваттам, я его вижу!
Изменение выходного напряжения при максимальной плотности 30В здесь близко к 120Вт!
А почему подвесной конденсатор турбулентный??? А то динамики куплю, когда сгорит, не хочу С-90 жечь))
кто грабил сей девайс может сказать насколько дешевые и доступные трансюкивы от бажано буржуйского конца робити ато в маге пошли на блок питания, отчего цена будет и бажання упадет :)) )
Classic 2SC5200/2SA1943 не вариант? Вы можете инвестировать в сто.
Аааа.. ну народ, ну дайте совет по еде! Чи потребует этот УНЧ от внешнего конденсатора??? А то я голову сломаю, как би-чогос, чтобы не сгореть! Кто бежит В_загал_?
Нет, мне это не нужно. И ось входная. Близко к 1 мкФ.
Такой хороший человек!
Хочу чтобы было написано на сабвуфер, но на тихих подниму, кто подхватывает, как он передает низкие частоты, это нормально? Просто планирую йогу засунуть в саб)))) Думаю снаружи поставить 2SC5200/2SA1943. Q4 и Q5 там точно bc557 и bc546 они не загораются? тут читал, что без лобового виндиката на все не выложишься, это правда7
он подключён с меньшим количеством радианных транзисторов!
Для Хрону: …чтобы ничего не “петь”, нужно взять 2 ели. кондер, з’єднатиїх последовательно. 3-полюсный, шо вийшов, давай “плюс” к “плюсу” жизни; “минус” – к “минусу” ІП, и к “средней” точке 2-го провода в динамике (замена “земли”).
В таком ранге динамика как бы не гармонирует (вино – самая дорогая деталь), т.к. туман “энкодера” будет не “постоянный”, а на “изменении” – обнуление. Блять!, виновато максимальное напряжение эл-конденсатора в 2 раза но выше напряжения 1″ плечевого” ИП, а так виноваты сами номиналы, но они одинаковые.
А попробовать настроить подсилюч с эквивалентом тщеславия и пореже включить динамик и слух – не вариант? 🙂
Выбрав для заказа схему посылок, ставим наши транзисторы КТ827А и КТ819ВМ. Подключаюсь, из динамика гул и если залипает, в чем может быть проблема, может кто подскажет?
Заменить КТ819ВМ с КТ825 и транзистор КТ827А с КТ818ВМ, осколки КТ827А и КТ819ВМ не комплементарны, следовательно. Надо менять ось так примерно КТ818ВМ и КТ819ВМ или КТ825 и КТ827. Поэтому КТ827 есть в наличии, а КТ819ВМ нет в наличии.
Я трио “нуб” в правой руке, а к тому у меня килька еды:
топология плати друкувати как нарисовано или в зеркальном отображении;
ФНЧ следующий комплект;
динамик на 8-м пидиде? спасибо
Хотите забрать кт825 и кт827 на выходе? Або 2sc5200 та 2sa1943? Какова схема?
Насколько равного линейного выхода (0,7 дюйма) недостаточно для полного расширения?
а резисторы какой герметичности можно использовать для заливки всех кремов R7 и R8?
не работают.
я криворукий
Пересмотрены платы, которые имеют жорожки и которые немає их замикання де не виновны, но номинальные резисторы и відповідить цепи, конденсаторы, транзисторы правильно впаяны и правильно, правильно подавать питание, и если фото вашего блока питания не важно, да и не так важно небудь, но схема 100% рабочая, по схемам прорабатывал все детали, но только выходные транзисторы КТ818ГМ и КТ819ГМ, на выходе, взял максимум 17В при напряжении 4 Ом, что бы жизнь питалась от 35в по плечу.
Эту схему я пропел. На отходящем каскаде поставил ТИП 142 и ТИП 147. Только как узнать, сколько чанов ты видишь? Скриз напишите, что именно можно измерить только с помощью генератора и осциллографа. На выходе за час работы с 4-х омным сабвуфером напряжение меняется (стрелка мультиметра) до 25 вольт. Мощность зума на входе токаря в среднем 9 ампер (при напряжении 11,7)
Только как распознать сколько чанов видишь?
Я подобрал этот пидсилувач.
Хочу сказать грає вин дуже плохо (без проблем розгойдав мой саб на 75 дней). Я живу йогой с напряжением 37В в плече. Заменить bc546 поставив кт3102 заменить bc557-кт3107, 2н3055-кт819гм, MJ2955-кт818гм. Грає обычно без каких-либо подсказок прямо с компьютера. Если у вас на входе подключен вин, которому пукать или дрожать, ставьте перед входом кондер на 2,2-10 мкФ и резистор на 22-47 кОм, меньше поможет. Так же, прожив йогу с нагрузкой 27в на плече, и то нормально, но в 2 часа. Резюк R6 не слабо разогревает, при этом став розыком потужнее от подлога вата (млт 2-4 ком на подлог вата раздобудет легче). Желаю успехов в сборе этой посылки).
Выбор, в том числе, есть небольшой фон в динамике и КТ818 греется до дна. Что вы делаете?!
Юра, заполните контакты и решите проблему! Я уже знаю на память
Регулируемая нагрузка. Регулируемая электронная нагрузка для проверки блока питания
Многие радиолюбители, собирая блоки питания для различных устройств, сталкиваются с необходимостью их проверки перед использованием по назначению.
Предлагаемое устройство позволяет автоматически определять максимальный ток нагрузки источника по падению его выходного напряжения на 5 % или снимать нагрузочную характеристику вручную.
Однажды у меня возникла необходимость проверить выходные параметры блока питания. Не найдя на складе подходящих подтягивающих резисторов, я решил собрать транзисторную регулируемую фиктивную нагрузку. Так как описания готовой конструкции я не нашел, то решил разработать и собрать такое устройство самостоятельно.
Технические характеристики
Максимальное напряжение
Испытываемый источник, В ….. 30
Порог срабатывания токовой защиты, А ….. 9
Эквивалент питания напряжение, В………………. 15…30
Ток потребления, мА ……….. 250
Схема эквивалентной нагрузки представлена на рис. 1. Управляется микроконтроллером DD1, благодаря чему появилась возможность отображать напряжение тестируемый источник и ток, подаваемый им, на ЖК-дисплее HG1.
После включения аналога программа микроконтроллера в течение 3 секунд выводит на ЖКИ номер своей версии, после чего включает зеленый светодиод HL2, сигнализируя о готовности к работе. Теперь вы можете подключить вход манекена к выходу тестируемого источника. После кратковременного нажатия на кнопку SB1 «+» прибор перейдет в ручной режим, но если удерживать ее не менее 0,5 с, то включится автоматический режим.
В автоматическом режиме в первую очередь измеряется напряжение тестируемого источника без нагрузки, затем ток нагрузки постепенно увеличивается до тех пор, пока напряжение не упадет на 5% или ток не достигнет предела 9 А.
Напряжение поступающее от тестируемого источника, уменьшается резистивным делителем R1R2 до значения, приемлемого для измерения АЦП, встроенного в микроконтроллер DD1. Повторитель напряжения на ОУ DA2.1 имеет низкое выходное сопротивление, что необходимо для корректной работы АЦП.
Управляемой нагрузкой проверяемого источника является транзистор VT3.
Постоянная составляющая импульсов, формируемых микроконтроллером на выходе RC2, выделенная интегрирующей схемой R6C1, подается на его базу через повторитель на ОУ DA1.1, делитель напряжения R5R3 и эмиттерный повторитель на VT1. транзистор. Чем больше скважность импульсов (отношение их длительности к периоду следования), тем больше постоянная составляющая, тем больше открыт транзистор VT3 и больше ток нагрузки проверяемого источника. Напряжение, пропорциональное этому току, снимаемое с резистора R7, усилитель на ОУ DA2.2 доводит до значения, приемлемого для АЦП микроконтроллера.
В автоматическом режиме программа постепенно увеличивает длительность импульса, а ток увеличивается до тех пор, пока напряжение тестируемого источника не упадет на 5% относительно начального. Далее рост тока прекращается, и на ЖКИ можно считывать установившиеся значения напряжения и тока. В ручном режиме ток нагрузки регулируется нажатием кнопок SB1 «+» и SB2 «-», считывая значения напряжения и тока с индикатора HG1.
При отсутствии перегрузки по току на выходе RC7 устанавливается высокий уровень напряжения. Поэтому полевой транзистор VT2 открыт и на работу устройства не влияет. Но как только ток превысит предельное значение 9А микроконтроллер установит низкий уровень напряжения на выходе RC7 и транзистор VT2 закроется, разорвав цепь нагрузки тестируемого источника. На ЖК-дисплее появится сообщение о перегрузке.
Для возврата аналога в рабочий режим после устранения причины перегрузки нажмите кнопку SB1. Микроконтроллер снова установит на выходе RC7 высокий уровень, открыв тем самым транзистор VT2.
За измерением и отображением в программе значений напряжения и тока на ЖКИ следует измерение датчиком ВК1 температуры радиатора, на котором установлены транзисторы VT2 и VT3. Это оказалось очень важным, так как при постоянном токе базы коллекторный ток транзистора VT3 сильно растет с ростом температуры. В зависимости от измеренного значения температуры радиатора программа выполняет следующие действия:
1.
Если температура не превышает 35°С, устанавливает низкие логические уровни на выходах RC5 и RC6 микроконтроллера. Транзисторы VT4 и VT5 закрыты, вентилятор М1 выключен.
2. При температуре в пределах 35…56°С установить на выходе RC5 высокий уровень, а на выходе RC6
низкий уровень, включив транзистор VT4 и включив первую скорость вентилятора М1.
3. При температуре выше 56°С устанавливает на выходе RC5 низкий уровень, а на выходе RC6 высокий уровень, закрывая транзистор VT4, открывая VT5 и тем самым включая второй (повышенный) вентилятор скорость.
4. Если температура превысила 70°С, устанавливает низкий уровень на выходе RC7, закрывая тем самым транзистор VT2 и прерывая ток нагрузки тестируемого источника. Кроме того, он выключает зеленый светодиод HL2 и включает красный светодиод HL1. Вентилятор продолжает работать, охлаждая транзисторы, а на ЖКИ появляется сообщение «Идет перегрев» и идет отсчет времени до завершения этой операции. После сообщения «Продувка завершена» аналог переходит в нормальный режим, замыкая цепь нагрузки тестируемого источника, выключая красный светодиод HL1 и включая зеленый HL2.![]()
Помимо измеренных значений тока и напряжения, на ЖКИ HG1 отображается значение регистра CCPR1L микроконтроллера, от которого зависит длительность генерируемых импульсов. Косвенно характеризует степень открытия токорегулирующего транзистора VT3. Каждые 250 мкс проверяют, не превысил ли ток 9 А. Если это происходит, цепь нагрузки тестируемого источника разрывается.
Прибор собран на односторонней печатной плате из фольгированного стеклотекстолита, показанной на рис. 2. В нем можно использовать любые постоянные резисторы мощностью 0,125 Вт, например МЛТ. Резистор R7 – СКП-10 или другой проволочный резистор на 10Вт. Если вы планируете использовать прибор для проверки током свыше 5 А, желательно снабдить этот резистор теплоотводом. Подстроечные резисторы R10 и R16 импортные PV37W. Конденсаторы С1 – С3, С5 – оксидные фирмы Jamicon, остальные – керамические.
Транзисторы VT2 и VT3 устанавливаются отдельно от платы на радиатор от Pentium 4. От него же используется двухскоростной вентилятор M1.
Провода, соединяющие транзисторы VT2 и VT3 с платой и между собой, должны иметь сечение не менее 1 мм2. Датчик температуры ВК1 прикреплен к радиатору рядом с транзисторами. Датчик DS1820 можно использовать вместо показанного на схеме датчика DS18S20.
Для интегральных стабилизаторов DA3 и DA4 радиатор не требуется. Ток, потребляемый эквивалентной нагрузкой от ее источника питания, не превышает 250 мА и в основном расходуется на подсветку ЖК-дисплея. При замене индикатора указанного на схеме типа на Wh2602D можно уменьшить ток потребления до 90 мА подбором резистора R17. Если полностью отключить подсветку, то она уменьшится еще больше.
Установление эквивалента осуществляется в следующем порядке. В первую очередь к его входу подключают источник постоянного напряжения 10,12 В, значение которого максимально точно измеряют цифровым вольтметром. Переведя аналог в ручной режим, убеждаемся, что значение напряжения на его ЖКИ совпадает с показаниями цифрового вольтметра. Разницу устраняем подбором резистора R1.
Для калибровки амперметра последовательно подключаем амперметр между источником напряжения и эквивалентной нагрузкой. Установив в этой цепи ток около 2 А, сравниваем его показания со значением, отображаемым на ЖКИ аналога. С помощью подстроечного резистора R10 добиваемся согласования. Далее, увеличивая и уменьшая ток нажатием кнопок SB1 и SB2, добиваемся совпадения показаний на всем интервале его изменения. После этого быстросохнущим лаком закрепляем движок подстроечного резистора R10.
В заключение один совет. После того, как все детали впаяны в печатную плату, необходимо тщательно удалить с нее остатки флюса (канифоли). Как оказалось, создаваемые ими утечки между печатными проводниками могут нарушить корректную работу устройства. Обнаружив такие нарушения, я проверил все печатные проводники платы на взаимные замыкания и обрывы, но не нашел их. А после промывки все проблемы исчезли. Я использовал Titanium Thinner, который выпускается в виде аэрозоля и отлично удаляет остатки флюса.
Запрограммированные пороги снижения напряжения тестируемого устройства под нагрузкой и срабатывания защиты по току можно изменить, но для этого требуется вмешательство в исходный код программы (файл rez.asm в приложении). Пороговая информация записывается в его первых строках, как показано в таблице.
Имеющиеся там значения должны быть выражены целыми числами: ток – в миллиамперах, падение напряжения – в процентах. После внесения изменений программу следует еще раз транслировать и загрузить полученный HEX-файл в память микроконтроллера.
Sprint Layout PCB файл и программа микроконтроллера могут быть загружены.
Дата публикации: 07.02.2013
Мнения читателей
- Юрий / 23.04.2019 – 05:06
Все-таки датчик стоит на ds18b20. - Александр Беломестных / 13.11.2018 – 21:06
Интересная схема, попробую собрать, но выходное напряжение блока питания скорее всего будет до 50 вольт. Я могу включить транзистор, но будут ли показания правильными.
А вместо двухрежимного вентилятора я, наверное, использую обычный вентилятор, но в первом режиме через ограничительный резистор. - Вадим / 22.03.2017 – 04:47
Можно поднять ток до 11-12 ампер. - Алексей / 14.04.2015 – 21:44
Вроде как PIC и предохранители ставятся на AVR - ANDREW / 18.03.2015 – 16:50
А где предохранители?? или не трогать? хотя есть кварц - Игорь / 01.07.2014 – 12:26
Собрал, работает, но как-то странно ведут себя светодиоды. При включении не загораются, горит зеленым, когда перехожу в ручной режим. Иногда сразу загорается красный и горит всегда, а иногда гаснет, когда загорается зеленый. Пока не все буквы отображаются корректно, но это наверное из-за другого дисплея, дисплей рабочий, но документации на него я не нашел (HMC 16229). Датчик температуры работает исправно, хотя в комментариях к прошивке он описан как DS18B20. - Вячеслав / 12.08.2013 – 19:17
Можно прошивку с DS18B20? 18С20 довольно редкий и дорогой.
- Александр / 01.11.2013 – 19:17
Может кто подскажет в чем проблема… При включении показывает температуру 48-52 градуса и включена продувка, датчик работает. С симуляцией в протеусе такая же проблема может быть неправильно запрограммирована МК. Заранее спасибо… - Алексей / 01.11.2013 – 08:58
Схема рабочая, но желательно поставить Irfp460 вместо Irfz44, а вместо КТ819 поставить 2SC5570 - Александр / 07.10.2013 – 16:25
Имеет кто-нибудь собирал эту схему? Есть форум для статьи? - Андрей / 06.08.2013 – 14:53
неплохо бы обойтись без Ds, хотя бы на этапе отладки
Прибор предназначен и используется для проверки источников питания постоянного тока напряжением до 150В. Устройство позволяет нагружать блоки питания током до 20А, с максимальной рассеиваемой мощностью до 600 Вт.
Общее описание схемы
Рисунок 1 – Принципиальная электрическая схема электронной нагрузки.
Схема, представленная на рисунке 1, позволяет плавно регулировать нагрузку тестируемого источника питания.
Мощные полевые транзисторы Т1-Т6, включенные параллельно, используются как эквивалент сопротивления нагрузки. Для точной установки и стабилизации тока нагрузки в схеме в качестве компаратора используется прецизионный операционный усилитель ОУ1. На неинвертирующий вход ОУ1 подается опорное напряжение с делителя R16, R17, R21, R22, на инвертирующий вход подается опорное напряжение с токоизмерительного резистора R1. Усиленная ошибка с выхода ОУ1 воздействует на затворы полевых транзисторов, тем самым стабилизируя заданный ток. Переменные резисторы R17 и R22 размещены на передней панели прибора с градуированной шкалой. R17 задает ток нагрузки в диапазоне от 0 до 20А, R22 в диапазоне от 0 до 570 мА.
Измерительная часть схемы выполнена на базе АЦП ICL7107 со светодиодными цифровыми индикаторами. Опорное напряжение для микросхемы 1В. Для согласования выходного напряжения датчика измерения тока с входом АЦП используется неинвертирующий усилитель с регулируемым коэффициентом усиления 10-12, собранный на прецизионном операционном усилителе ОУ2.
Резистор R1 используется как датчик тока, как и в схеме стабилизации. На панели дисплея отображается либо ток нагрузки, либо напряжение тестируемого источника питания. Переключение между режимами осуществляется кнопкой S1.
В предлагаемой схеме реализованы три вида защиты: максимальная токовая защита, тепловая защита и защита от переполюсовки.
Защита от перегрузки по току обеспечивает возможность установки тока отсечки. Схема МТЗ состоит из компаратора на ОУ3 и переключателя, переключающего цепь нагрузки. В качестве ключа используется полевой транзистор Т7 с малым сопротивлением в канале. Опорное напряжение (эквивалентное току отсечки) подается с делителя R24-R26 на инвертирующий вход ОУ3. Переменный резистор R26 размещен на передней панели прибора с градуированной шкалой. Подстроечный резистор R25 задает минимальный ток срабатывания защиты. Сигнал сравнения поступает с выхода измерительного ОУ2 на неинвертирующий вход ОУ3. Если ток нагрузки превышает заданное значение, на выходе ОУ3 появляется напряжение, близкое к напряжению питания, тем самым включается динисторное реле МОС3023, которое в свою очередь запирает транзистор Т7 и подает питание на светодиод LED1, сигнализирующий о срабатывании текущей защиты.
Сброс происходит после полного отключения устройства от сети и повторного включения.
Тепловая защита выполнена на компараторе ОУ4, датчике температуры РК1 и исполнительном реле РЭС55А. В качестве датчика температуры используется термистор NTC. Порог устанавливается подстроечным резистором R33. Подстроечным резистором R38 устанавливается значение гистерезиса. Датчик температуры установлен на алюминиевой пластине, являющейся основанием для крепления радиаторов (рис. 2). Если температура радиаторов превышает установленное значение, реле РЭС55А замыкает своими контактами неинвертирующий вход ОУ1 на землю, в результате транзисторы Т1-Т6 запираются и ток нагрузки стремится к нулю, а светодиод 2 Светодиод сигнализирует о срабатывании тепловой защиты. После остывания устройства ток нагрузки возобновляется.
Защита от переполюсовки выполнена на двойном диоде Шоттки D1.
Схема питается от отдельного сетевого трансформатора TP1. Операционные усилители ОУ1, ОУ2 и микросхема АЦП подключены от двухполярного блока питания, собранного на стабилизаторах L7810, L7805 и инверторе ICL7660.
Для принудительного охлаждения радиаторов используется вентилятор 220В (на схеме не указан) в постоянном режиме, который подключается через общий выключатель и предохранитель непосредственно к сети 220В.
Настройка схемы
Настройка схемы осуществляется в следующем порядке.
К входу электронной нагрузки последовательно с проверяемым блоком питания подключается эталонный миллиамперметр, например, мультиметр в режиме измерения тока с минимальным диапазоном (мА), параллельно подключается эталонный вольтметр. Ручки переменных резисторов R17, R22 выкручиваются в крайнее левое положение, соответствующее нулевому току нагрузки. Устройство получает питание. Далее подстроечным резистором R12 устанавливается напряжение смещения ОА1 так, чтобы показания эталонного миллиамперметра стали равными нулю.
Следующим шагом является настройка измерительной части прибора (индикация). Кнопка S1 перемещается на текущую позицию измерения, при этом точка на панели индикации должна переместиться на сотую позицию.
Подстроечным резистором R18 необходимо добиться отображения нулей на всех сегментах индикатора, кроме крайнего левого (он должен быть неактивен). После этого эталонный миллиамперметр переходит в режим максимального диапазона измерений (А). Далее регуляторами на передней панели прибора выставляем ток нагрузки, подстроечным резистором R15 добиваемся одинаковых показаний с эталонным амперметром. После калибровки текущего канала измерения кнопка S1 переходит в положение индикации напряжения, точка на дисплее должна переместиться в десятую позицию. Далее с помощью подстроечного резистора R28 добиваемся таких же показаний с эталонным вольтметром.
Установка защиты от перегрузки по току не требуется, если соблюдены все номиналы.
Настройка тепловой защиты проводится экспериментально, температурный режим работы силовых транзисторов не должен выходить за пределы регламентированного диапазона. Также нагрев отдельного транзистора может быть неодинаков. Порог срабатывания подстраивается подстроечным резистором R33 по мере приближения температуры самого горячего транзистора к максимальному задокументированному значению.
Элементная база
В качестве силовых транзисторов Т1-Т6 (IRFP450) могут быть использованы MOSFET N-канальные транзисторы с напряжением сток-исток не менее 150В, мощностью рассеяния не менее 150Вт и током стока не менее 5А. Полевой транзистор Т7 (IRFP90N20D) работает в ключевом режиме и подбирается исходя из минимального значения сопротивления канала в открытом состоянии, при этом напряжение сток-исток должно быть не менее 150В, а ток непрерывной работы транзистора должен быть не менее 20А. В качестве прецизионных операционных усилителей ОУ 1,2 (ОП177Г) могут быть использованы любые аналогичные операционные усилители с двухполярным питанием 15В и возможностью регулировки напряжения смещения. В качестве операционных усилителей на ОУ 3,4 используется довольно распространенная микросхема LM358.
Конденсаторы С2, С3, С8, С9 электролитические, С2 выбирают на напряжение не менее 200В и емкость 4,7мкФ. Конденсаторы С1, С4-С7 керамические или пленочные. Конденсаторы С10-С17, а также резисторы поверхностного монтажа R30, R34, R35, R39-R41 расположены на отдельной плате индикатора.
Подстроечные резисторы R12, R15, R18, R25, R28, R33, R38 многооборотные фирмы BOURNS типа 3296. Переменные резисторы R17, R22 и R26 отечественные одновитковые типов СП2-2, СП4-1. В качестве токоизмерительного резистора R1 используется шунт, выпаянный из нерабочего мультиметра, сопротивлением 0,01 Ом и рассчитанный на ток 20А. Постоянные резисторы R2-R11, R13, R14, R16, R19-Р21, Р23, Р24, Р27, Р29, Р31, Р32, Р36, Р37 типа МЛТ-0,25, Р42 – МЛТ-0,125.
Импортную микросхему аналого-цифрового преобразователя ICL7107 можно заменить отечественным аналогом КР572ПВ2. Вместо светодиодных индикаторов BS-A51DRD могут быть использованы любые одинарные или сдвоенные 7-сегментные индикаторы с общим анодом без динамического управления.
В схеме тепловой защиты используется отечественный слаботочный геркон РЭС55А (0102) с одним переключающим контактом. Реле подбирается с учетом напряжения срабатывания 5В и 39Сопротивление катушки 0 Ом.
Для питания схемы можно использовать малогабаритный трансформатор 220В мощностью 5-10Вт и вторичным напряжением 12В.
В качестве выпрямительного диодного моста D2 можно использовать практически любой диодный мост с током нагрузки не менее 0,1А и напряжением не менее 24В. Микросхема стабилизатора тока L7805 установлена на небольшом радиаторе, примерная мощность рассеивания микросхемы 0,7Вт.
Особенности конструкции
Основание корпуса (рис. 2) изготовлено из алюминиевого листа толщиной 3 мм и уголка 25 мм. К основанию прикручены 6 алюминиевых радиаторов, ранее использовавшихся для охлаждения тиристоров. Для улучшения теплопроводности используется термопаста Алсил-3.
Рис. 2. Основание.
Общая площадь радиатора в собранном виде (рис. 3) около 4000 см2. Приблизительная оценка мощности рассеяния берется из расчета 10см2 на 1Вт. С учетом применения принудительного охлаждения с помощью 120-мм вентилятора производительностью 1,7 м3/ч устройство способно непрерывно рассеивать до 600 Вт.
Рис. 3. Радиатор в сборе.
Силовые транзисторы Т1-Т6 и сдвоенный диод Шоттки D1, имеющий общую катодную базу, крепятся непосредственно к радиаторам без изолирующей прокладки с помощью термопасты.
Транзистор токовой защиты Т7 крепится к радиатору через теплопроводящую диэлектрическую подложку (рис. 4).
Рисунок 4 – Крепление транзисторов к радиатору.
Монтаж силовой части цепи выполнен термостойким проводом РКГМ, коммутация слаботочной и сигнальной частей – обычным проводом в поливинилхлоридной изоляции с применением термостойкой оплётки и термоусадочная трубка. Печатные платы выполнены методом ЛУТ на фольгированном текстолите толщиной 1,5 мм. Компоновка внутри устройства показана на рисунках 5-8.
Рисунок 5 – Общий вид.
Рис. 6. Основная плата, монтаж трансформатора сзади.
Рис. 7. Вид в собранном виде без кожуха.
Рис. 8. Вид сверху на узел без кожуха.
Основание лицевой панели изготовлено из электротехнического листа гетинакса толщиной 6 мм, фрезерованного под установку переменных резисторов и тонированного индикаторного стекла (рис.
9).).
Рис. 9. Основание передней панели.
Декоративный вид (рис. 10) выполнен с использованием алюминиевого уголка, вентиляционной решетки из нержавеющей стали, оргстекла, бумажной подложки с надписями и градуированными шкалами, составленными в программе FrontDesigner 3.0. Корпус устройства изготовлен из миллиметрового листа нержавеющей стали.
Рисунок 10 – Внешний вид готового устройства.
Рисунок 11 – Схема подключения.
Архив к статье
Если есть вопросы по конструкции электронной нагрузки, задавайте их на форуме, постараюсь помочь и ответить.
Когда я начал ремонтировать компьютерные блоки питания, у меня возникла одна проблема. Дело в том, что постоянно подключать блок питания к компьютеру не очень удобно (просто куча неудобств), а также не безопасно (так как неправильно или не до конца отремонтированный блок может повредить материнскую плату или другую периферию) .
Немного поискав схему в Интернете, я нашел несколько схемных решений этой проблемы. Были на микроконтроллере, на транзисторах-резисторах с печатной платой (что думаю сделать себе в будущем), и на нихромовых спиралях. Так как ближайший радиомагазин находится в 150 км от меня, то я решил собрать нагрузку из того, что завалялось в гараже и нихромовой спирали, которая продается для электроплит почти в любом магазине электротоваров.
Выбрал корпус от того же блока питания, припаял основные соединения, а часть вывел на клеммники, сделал светодиодную индикацию каналов: +12, +5, +3.3, +5VSB, PG. Пока нет нагрузки на каналы -5, -12. Ставлю переключатель от блока питания, который соединяет PS_ON и GND. Вывел провода от всех мощностей на заднюю панель, чтобы проверить напряжение тестером. С материнской платы был снят разъем, а также был вентилятор для обдува спиралей и резисторов. Для нагрузки +12В использовались два резистора от старых телевизоров на 5,1 Ом.
Несколько слов о том, как измерить спираль.
Берем тестер и измеряем все сопротивления, затем измеряем длину всей спирали. Зная длину спирали до миллиметра, делим сопротивление в омах на миллиметры и узнаем, сколько ом приходится на 1мм. Далее вычисляем длину отрезка спирали.
Пример.
Посмотрим на схему (она очень проста и легко повторяема):
А теперь несколько фото готового устройства.
Блоки питания
И. НЕЧАЕВ, Курск
Радио, 2002, № 2
Известно, что при настройке и испытании блоков питания требуются резистивные нагрузки переменного и постоянного тока. Обычно это набор переменных или постоянных резисторов, сопротивление которых должно быть в пределах от единиц до десятков Ом, а мощность рассеивания должна достигать 100 Вт и более. На транзисторах можно сделать универсальную эквивалентную нагрузку (см., например, мартовский номер журнала «Радио» за 1986 г.). Предлагаем нашим читателям более совершенное устройство на основе мощного полевого транзистора.
С помощью этого прибора можно проверять стабилизированные источники питания, нерегулируемые выпрямители, трансформаторы, аккумуляторы и т.п. как в статическом, так и в динамическом режимах.
Схема устройства показана на рис. 1 .
Функцию эквивалента нагрузки выполняет мощный полевой транзистор VT3 с допустимым током стока 25 А, напряжением сток-исток 400 В и рассеиваемой мощностью 100 Вт. На логической микросхеме DD1 и транзисторах На VT1, VT2 собран блок управления на полевых транзисторах, а на микросхеме DA1 стабилизатор напряжения. Для проверки источников переменного напряжения фиктивную нагрузку следует дополнить выпрямительным мостом VD4.
Устройство работает следующим образом. В динамическом режиме (рис. 1) работает генератор прямоугольных импульсов, собранный на элементах DD1.1, D1.2. Его частоту можно изменить переключателем SA2: 1 кГц или 0,1 Гц.
На выходах элементов DD1.3 и DD1.4 формируются прямоугольные противофазные сигналы со стабильной амплитудой, которые поступают на базы транзисторов VT2 и VT1 соответственно.
В эмиттерные цепи транзисторов включены переменные резисторы R3, R2 и светодиоды HL1, HL2. Через диоды VD1 и VD2 напряжение с движков переменных резисторов подается на затвор полевого транзистора. Он начинает открываться уже при напряжении на затворе около 4…5 В, а при 10…11 В сопротивление его канала уменьшается до нескольких Ом. Резисторами R2 и R3 можно установить требуемое напряжение затвора в четные и нечетные полупериоды импульсной последовательности. Светодиоды также будут попеременно включаться, сигнализируя, на какой из переменных резисторов подается напряжение.
Таким образом, сопротивление канала транзистора будет периодически изменяться с частотой генератора, значение которой можно регулировать этими резисторами. Следовательно, ток, протекающий через него, также изменится. Переменный резистор R3 устанавливается на максимальное значение тока, а R2 на минимальное. Этот режим можно использовать для проверки блоков питания, аккумуляторов и т.п.
В статическом режиме на входе логического элемента DD1.
1 низкий логический уровень, и генератор перестает работать. При этом на переменный резистор R3 подается напряжение и горит светодиод HL2. При этом полевой транзистор управляется только переменным резистором R3. Испытываемый источник постоянного напряжения подключается с соблюдением полярности к гнездам XS2. К розеткам XS1 можно подключать источник высокого напряжения, как переменного, так и постоянного, без соблюдения полярности.
Для питания условной нагрузки можно использовать любой, в том числе нерегулируемый блок с напряжением от 16 до 25 В и током до 50 мА. Диод VD3 защищает прибор от переполюсовки питающего напряжения.
Большая часть деталей размещена на печатной плате из одностороннего фольгированного стеклотекстолита, чертеж которой показан на рис. 2 .
Плата устанавливается на верхнюю крышку корпуса из изоляционного материала. Через отверстия в плате к верхней крышке корпуса крепятся переменные резисторы, переключатели и светодиоды. Гнезда крепятся к одной из боковых стенок.
Полевой транзистор размещен на теплоотводе соответствующей площадки. К нему прилагается корпус с платой.
В устройстве могут быть использованы любые транзисторы из серий КТ315, КТ312 (VT1, VT2), КП707Б, КП707А2 или другие аналогичные (VT3). Все параметры эквивалентной нагрузки зависят от параметров транзистора VT3: максимальный ток, напряжение и мощность. Диоды КД522Б (VD1 – VD3) взаимозаменяемы с любыми из серий КД521, КД522, КД103, КД102. Диодный мост VD4 должен быть рассчитан на максимальный ток полевого транзистора. Допустимо использование отдельных диодов, которые также можно разместить на радиаторе. Светодиоды – серии АЛ307, АЛ341 или аналогичные, желательно с другим цветом свечения. Конденсаторы – КМ-6, К73-17 (С1), КЛС, К10-17, КД (С2), резисторы R2 и R3 – СПО, СП4, остальные – МЛТ, С2-33. Выключатели – МТ-1 или аналогичные, а также любые малогабаритные. Монтаж схем замещения сильноточных нагрузок следует производить с проводниками большого диаметра.
Устройство не требует настройки, так как частота генератора не критична.
Для контроля тока, протекающего через фиктивную нагрузку, ее подключают к исследуемому источнику питания через амперметр.
Следует отметить, что при низком напряжении контролируемого источника питания (до 10…12 В) большой ток через полевой транзистор получить невозможно из-за того, что его сопротивление в открытом состоянии составляет несколько ом. Поэтому, если требуется значительно больший ток, придется соединить параллельно несколько таких транзисторов, в истоковую цепь каждого из которых нужно будет подключить резистор сопротивлением 0,1…0,2 Ом, либо применить другой транзистор на больший ток (чаще всего они низковольтные), имеющий меньшее сопротивление канала, например, IRF520.
Расскажу о полезном для радиолюбителей приборе – об электронной токовой нагрузке с возможностью измерения емкости аккумуляторов. Зачем нужно это устройство?
Каждый сталкивался с ситуацией, когда необходимо узнать параметры источника питания, например, лабораторного блока питания, драйвера светодиодов или зарядного устройства.
Ведь практика показывает, что производители не всегда указывают правильные параметры. Конечно, есть самый простой вариант – нагрузить рассчитанным по закону Ома резистором и мультиметром измерить ток. Но для каждого случая нужно делать свои расчеты и не всегда можно найти мощный резистор нужного номинала, стоят они достаточно дорого. Целесообразнее использовать электронную или активную нагрузку, которая позволяет нагрузить любой блок питания или аккумулятор, а ток нагрузки регулировать обычным потенциометром.
А за счет включения в схему многофункционального цифрового ваттметра, показывающего емкость, этот нагрузочный стенд может разрядить аккумулятор и показать его реальную мощность. Кстати, в отличие от IMAX 6, наша система может разряжать аккумуляторы током до 40А. Это удобно для автомобильных аккумуляторов.
Схема построена на сдвоенном операционном усилителе (ОУ) LM358, хотя задействован только 1 элемент.
Датчик тока – мощный резистор R12, желательно 40Вт, хотя я поставил на 20Вт.
Можно соединить несколько резисторов параллельно для получения необходимой мощности, чтобы общее сопротивление было 0,1 Ом. R10 и R11 (0,22 Ом/10Вт) – токовыравнивающие элементы силовых ключей. У меня на самом деле есть 2 x 0,47 Ом / 5 Вт параллельно для каждого транзистора.
ОУ управляет двумя составными транзисторами КТ827, установленными на отдельных радиаторах. Транзисторы оптимальны для этой схемы, хотя и достаточно дорогие.
Принцип действия.
При подключении тестируемого устройства на мощном токовом резисторе R12 образуется падение напряжения, соответственно меняется напряжение на входах ОУ, а значит и на его выходе. В результате сигнал на транзисторах зависит от падения напряжения на шунте. Ток, протекающий через транзисторы, изменится.
Потенциометром меняем напряжение на неинвертирующем входе ОУ и, как описано выше, меняется ток через транзисторы. Эти транзисторы могут работать с током до 40А, но требуют хорошего охлаждения, так как работают линейно.
Поэтому помимо массивных радиаторов я установил вентилятор с регулировкой скорости, который можно включить отдельной кнопкой. Схема регулятора скорости собрана на небольшой плате.
Теоретически максимальное входное напряжение может быть до 100В – транзисторы выдержат, но китайский ваттметр рассчитан только до 60В.
Кнопка S1 изменяет чувствительность ОУ, т.е. переключает на малые токи для точного измерения тестируемых маломощных источников.
Важные особенности данной схемы:
- наличие обратной связи на оба транзистора,
- возможность изменения чувствительности ОУ.
- грубая и точная регулировка тока (R5 и R6).
Трансформатор в схеме питает только ОУ и блок индикатора, подойдет любой с током 400мА и напряжением 15-20В, все равно напряжение потом стабилизируется до 12В линейным стабилизатором 7812. Нет необходимости ставить его на радиатор.
Плавное включение светодиодов 12v. Плавное зажигание и гашение светодиодов, схема
Принцип работы схемы:
Контрольный “плюс” поступает через диод 1N4148 и резистор 4,7 кОм на базу транзистора КТ503.
При этом открывается транзистор, и через него и резистор 68 кОм начинает заряжаться конденсатор. Напряжение на конденсаторе постепенно увеличивается, а затем через резистор 10 кОм поступает на вход полевого транзистора IRF9540. Транзистор постепенно открывается, постепенно увеличивая напряжение на выходе схемы. При снятии управляющего напряжения транзистор КТ503 закрывается. Конденсатор разряжается на вход ИРФ9540 полевой транзистор через резистор 51 кОм. После окончания процесса разрядки конденсатора схема перестает потреблять ток и переходит в дежурный режим. Потребление тока в этом режиме ничтожно мало.
Схема с минусом управления:
IRF9540N распиновка с маркировкой
Схема с управляющим плюсом:
IRF9540N и КТ503 распиновка с маркировкой
В этот раз я решил сделать схему методом ЛУТ (лазерно-гладильная технология). Делала это впервые в жизни, сразу скажу, что ничего сложного нет. Для работы нам понадобятся: лазерный принтер, глянцевая фотобумага (или страница глянцевого журнала) и утюг.
КОМПОНЕНТЫ:
Transistor IRF9540N
Транзистор KT503
Диод выпрямителя 1N4148
Конденсатор 25V100 мкф
Резисторы:
– R1: 4,7 км 0,25 Вт
– R2: 68 KHM 0,255 5 5 -w 9017 – 9017 w 9017 – 4,75 – 9017 w 9017 w 9017 – 4,7 5,7 – 4,75 – 9014 w 9017 – 4,7 5,7: 4,7 – 4,25, 0,25 Вт
– R2: 68 Khm 0,255 5,7 5,25 Вт.
Односторонний стекловолокно и хлорид железа
Винтовые клеммы, 2- и 3-контактные, 5 мм
При необходимости можно изменить время зажигания и затухания светодиодов подбором значения сопротивления R2, а также подбором емкости конденсатора.
РАБОТА:
???????????????????????????????????????????????????
?один? В этом посте я подробно покажу как сделать плату с управляющим плюсом. Плата с контрольным минусом делается так же, даже немного проще за счет меньшего количества элементов. Отмечаем на текстолите границы будущей доски. Делаем края чуть больше выкройки дорожек, а затем вырезаем.
Существует множество способов резки текстолита: ножовкой, ножницами по металлу, с помощью гравера и так далее.
С помощью канцелярского ножа по отмеченным линиям сделал канавки, затем ножовкой выпилил и напильником подпилил края. Еще пробовал ножницами по металлу – оказалось намного проще, удобнее и без пыли.
Далее шлифуем заготовку под водой наждачной бумагой зернистостью Р800-1000. Затем высушите и обезжирьте поверхность платы 646 растворителем с помощью безворсовой салфетки. После этого нельзя касаться поверхности доски руками.
2? Далее с помощью программы SprintLayot открываем и распечатываем схему на лазерном принтере. Печатать нужно только слой с дорожками без обозначений. Для этого в программе при печати слева вверху в разделе «слои» снимите ненужные галочки. Также при печати в настройках принтера выставляем высокую четкость и максимальное качество изображения. Программу и немного измененные мной схемы я выложил для вас на Яндекс.Диск.
С помощью малярного скотча приклейте страницу глянцевого журнала/глянцевой фотобумаги (если их размеры меньше А4) на обычный лист формата А4 и распечатайте на нем нашу схему.
Я пытался использовать кальку, страницы глянцевых журналов и фотобумагу. Удобнее всего, конечно, работать с фотобумагой, но при отсутствии последней страницы журнала вполне поместятся. Кальку использовать не советую – рисунок на доске отпечатался очень плохо и получится нечетким.
3? Теперь разогреваем текстолит и прикладываем нашу распечатку. Затем утюгом с хорошим нажимом прогладьте доску в течение нескольких минут.
Теперь даем доске полностью остыть, после чего опускаем ее в емкость с холодной водой на несколько минут и аккуратно избавляемся от бумаги на доске. Если она полностью не оторвется, то медленно скатайте ее пальцами.
Затем проверяем качество пропечатанных дорожек, а плохие места подкрашиваем тонким перманентным маркером.
4? С помощью двустороннего скотча приклейте плату на кусок пенопласта и поместите ее в раствор хлорного железа на несколько минут. Время травления зависит от многих параметров, поэтому мы периодически достаем и проверяем нашу плату.
Используем безводное хлорное железо, разводим его в теплой воде согласно пропорциям, указанным на упаковке. Чтобы ускорить процесс травления, можно периодически встряхивать емкость с раствором.
После того, как ненужная медь вытравлена, промываем плату в воде. Затем при помощи растворителя или наждачной бумаги счищаем тонер с дорожек.
5? Затем нужно просверлить отверстия для крепления элементов платы. Для этого я использовал дрель (гравер) и сверла диаметром 0,6 мм и 0,8 мм (из-за разной толщины ножек элементов).
6? Далее нужно облучить плату. Существует множество различных способов, я решил воспользоваться одним из самых простых и доступных. С помощью кисточки смажьте плату флюсом (например, ЛТИ-120) и паяльником залудите дорожки. Главное не держать жало паяльника на одном месте, иначе при перегреве дорожки могут оборваться. Берем еще припоя на жало и ведем им по дорожке.
7? Теперь припаяйте необходимые элементы по схеме. Для удобства в SprintLayot распечатал схему с условными обозначениями на обычной бумаге и проверил правильность положения элементов при пайке.
восемь? После пайки очень важно полностью смыть флюс, иначе между проводниками могут остаться короткие кусочки (в зависимости от используемого флюса). Сначала рекомендую хорошенько протереть плату 646 растворителем, а потом хорошо промыть щеткой с мылом и высушить.
После высыхания подключаем «постоянный плюс» и «минус» платы к питанию («управляющий плюс не трогаем»), затем вместо светодиодной ленты подключаем мультиметр и проверяем, есть ли напряжение. Если хоть какое-то напряжение еще присутствует, значит, где-то короткое замыкание, возможно плохо смылся флюс.
ФОТО:
Снята плата в термоусадке
ВИДЕО:
?????????????????????????????????????????????
И Т О Г:
???????????????????????????????????????????????????
Я доволен проделанной работой, хотя времени на это ушло много. Процесс изготовления плат методом ЛУТ показался мне интересным и простым. Но, несмотря на это, в процессе работы я, наверное, допустил все возможные ошибки.
Но, как говорится, на своих ошибках учатся.
Такая плата плавного зажигания светодиодов имеет достаточно широкое применение и может использоваться как в автомобиле (плавное зажигание ангельских глазок, панели приборов, подсветка салона и т.д.), так и в любом другом месте, где есть светодиоды и 12В источник питания. Например, в системе подсветки блока компьютера или декорировании натяжных потолков.
В данной статье будет рассмотрено несколько вариантов реализации идеи плавного включения и выключения светодиодов подсветки панели приборов, салонного света, а в некоторых случаях и более мощных потребителей – габаритов, ближнего света, как. Если ваша панель приборов подсвечивается светодиодами, то при включении габаритов подсветка приборов и кнопок на панели будет загораться плавно, что выглядит достаточно эффектно. То же самое можно сказать и о внутреннем освещении, которое будет плавно загораться и плавно гаснуть после закрытия дверей автомобиля. В общем неплохой вариант для тюнинга подсветки :).
Схема управления плавным включением и выключением нагрузки, управляемая плюсом.
Данную схему можно использовать для плавного включения светодиодной подсветки приборной панели автомобиля.
Данную схему можно использовать и для плавного розжига стандартных ламп накаливания со спиралями малой мощности. При этом транзистор необходимо разместить на радиаторе с площадью рассеивания около 50 кв. см.
Схема работает следующим образом.
Сигнал управления поступает через диоды 1N4148 при подаче напряжения на “плюс” при включенных габаритных огнях и зажигании.
При включении любого из них подается ток через резистор 4,7 кОм на базу транзистора КТ503. При этом открывается транзистор, и через него и резистор 120 кОм начинает заряжаться конденсатор.
Напряжение на конденсаторе постепенно увеличивается, а затем через резистор 10 кОм поступает на вход полевого транзистора IRF9540.
Транзистор постепенно открывается, постепенно увеличивая напряжение на выходе схемы.
При снятии управляющего напряжения транзистор КТ503 закрывается.
Разряд конденсатора на вход полевого транзистора IRF9540 через резистор 51 кОм.
После окончания процесса разрядки конденсатора схема перестает потреблять ток и переходит в дежурный режим. Потребление тока в этом режиме ничтожно мало. При необходимости можно изменить время зажигания и затухания управляемого элемента (светодиоды или лампы) подбором значений сопротивления и емкости конденсатора 220 мкФ.
При правильной сборке и исправности деталей данная схема не нуждается в дополнительных настройках.
Вот вариант печатной платы для размещения деталей этой схемы:
Данная схема позволяет плавно включать/выключать светодиоды, а также уменьшать яркость подсветки при включении габаритов. Последняя функция может пригодиться при чрезмерно ярком освещении, когда в темноте подсветка приборов начинает слепить и отвлекать водителя.
В схеме использован транзистор КТ827.
Переменное сопротивление R2 служит для установки яркости подсветки в режиме включенных габаритов.
Подбором емкости конденсатора можно регулировать время загорания и затухания светодиодов.
Для того чтобы реализовать функцию затемнения подсветки при включении габаритов, нужно установить двойной выключатель габаритов или использовать реле, которое бы срабатывало при включении габаритов и замыкало контакты выключателя.
Плавное отключение светодиодов.
Простейшая схема плавного затухания светодиода VD1. Хорошо подходит для реализации функции плавного затухания света салона после закрытия дверей.
Подойдет почти любой диод VD2, ток через него небольшой. Полярность диода определяется в соответствии с рисунком.
Конденсатор С1 электролитический, большой емкости, емкость подбираем индивидуально. Чем больше емкость, тем дольше горит светодиод после отключения питания, но не стоит устанавливать конденсатор слишком большой емкости, так как из-за большого зарядного тока конденсатора будут гореть контакты концевых выключателей.
Кроме того, чем больше емкость, тем массивнее сам конденсатор, могут возникнуть проблемы с его размещением. Рекомендуемая емкость 2200 мкФ. При такой мощности подсветка затухает в течение 3-6 секунд. Конденсатор должен быть рассчитан на напряжение не менее 25В. ВАЖНЫЙ! При установке конденсатора соблюдайте полярность! Электролитический конденсатор может взорваться, если перепутать полярность!
Помимо чисто декоративной функции, например, освещения салона автомобиля, для светодиодов принципиальное практическое значение имеет использование плавного пуска, или розжига – существенное продление срока службы. Поэтому рассмотрим, как сделать прибор для решения такой задачи своими руками, стоит ли делать его самому или лучше купить готовый, что для этого потребуется, а также какая схема возможны варианты для любительского изготовления.
Первый вопрос, который возникает при необходимости включить в схему модуль для плавного зажигания светодиодов – делать его самому или купить. Естественно проще приобрести готовый блок с заданными параметрами.
Однако у этого способа решения проблемы есть один серьезный недостаток – цена. При самостоятельном изготовлении стоимость такого устройства снизится в несколько раз. К тому же процесс сборки не займет много времени. Кроме того, есть проверенные варианты устройства – остается только приобрести необходимые комплектующие и оборудование и правильно их подключить, согласно инструкции.
Внимание! Светодиодное освещение широко используется в автомобилях. Например, это могут быть дневные ходовые огни и подсветка салона. Включение блока мягкого зажигания для светодиодных ламп позволяет в первом случае значительно продлить срок службы оптики, а во втором случае предотвратить ослепление водителя и пассажиров внезапным включением лампочки в кабины, что делает систему освещения визуально более комфортной.
Что вам нужно
Для правильной сборки модуля мягкого зажигания для светодиодов потребуется набор следующих инструментов и материалов:
- Паяльная станция и набор расходных материалов (припой, флюс и т.
д.). - Фрагмент листа текстолита для создания платы.
- Кейс для компонентов корпуса.
- Необходимые полупроводниковые элементы – транзисторы, резисторы, конденсаторы, диоды, кристаллы льда.
Однако прежде чем приступить к самостоятельному изготовлению блока плавного пуска/гашения для светодиодов, необходимо ознакомиться с принципом его работы.
На изображении представлена схема простейшей модели устройства:
Имеет три рабочих элемента:
- Резистор (R).
- Конденсаторный модуль (С).
- Светодиод (HL).
Резисторно-емкостная схема по принципу RC-задержки, по сути, управляет параметрами зажигания. Так, чем больше значение сопротивления и емкости, тем дольше период или плавнее включается ледяной элемент, и наоборот.
Рекомендация! На данный момент разработано огромное количество схем блоков мягкого зажигания для светодиодов 12В. Все они отличаются характерным набором плюсов, минусов, уровнем сложности и качеством.
Самостоятельно изготавливать устройства с разветвленными платами на дорогих компонентах нет смысла. Проще всего сделать модуль на одном транзисторе с небольшой обвязкой, достаточной для медленного включения и выключения ледяной лампочки.
Схемы плавного включения и выключения светодиодов
Есть два популярных и доступных для самостоятельного изготовления варианта схем мягкого зажигания светодиодов:
- Самая простая.
- С функцией установки периода запуска.
Читайте также Динамическая подсветка монитора: характеристики, схема, настройки
Рассмотрим, из каких элементов они состоят, каков алгоритм их работы и основные особенности.
Простая схема плавного выключения светодиодов
Только на первый взгляд представленная ниже схема плавного зажигания может показаться упрощенной. На самом деле он очень надежен, недорог и имеет множество преимуществ.
Состоит из следующих компонентов:
- IRF540 — полевой транзистор (VT1).

- Емкостный конденсатор 220 мФ, рассчитанный на 16 вольт (С1).
- Цепочка резисторов на 12, 22 и 40 кОм (R1, R2, R3).
- Led-хрусталь.
Устройство работает от источника постоянного тока 12 В по следующему принципу:
- При включении цепи ток начинает течь через блок R2.
- За счет этого элемент С1 постепенно заряжается (номинальная емкость увеличивается), что в свою очередь способствует медленному открытию модуля ТН.
- Возрастающий потенциал на выводе 1 (полевой затвор) провоцирует протекание тока через R1, что способствует постепенному открытию вывода 2 (сток ТН).
- В результате ток проходит на источник полевого блока и на нагрузку и обеспечивает плавное зажигание светодиода.
Процесс гашения ледяной стихии происходит по обратному принципу – после отключения питания (размыкания “контрольного плюса”). При этом конденсаторный модуль, постепенно разряжаясь, передает потенциал емкости блокам R1 и R2.
Скорость процесса регулируется номиналом элемента R3.
Основным элементом в системе мягкого зажигания светодиодов является транзистор MOSFET IRF540 полевого n-канального типа (как вариант можно использовать КП540 российского образца).
Остальные компоненты относятся к обвязке и имеют второстепенное значение. Поэтому было бы полезно привести здесь его основные параметры:
- Ток стока в пределах 23А.
- Значение полярности n.
- Номинальное напряжение сток-исток составляет 100 В.
Важно! В связи с тем, что скорость зажигания и затухания светодиода полностью зависит от величины сопротивления R3, можно выбрать необходимое значение для установки определенного времени плавного пуска и выключения ледовой лампочки. В этом случае правило выбора простое – чем выше сопротивление, тем дольше зажигание, и наоборот.
Улучшенная версия с возможностью установки времени
Часто возникает необходимость изменить период плавного зажигания светодиодов.
Рассмотренная выше схема такой возможности не дает. Поэтому в него нужно ввести еще два полупроводниковых компонента — R4 и R5. С их помощью можно задавать параметры сопротивления и тем самым управлять скоростью зажигания диодов.
Недавно я решил собрать схему, которая позволяла бы плавно зажигать любую светодиодную ленту (будь то в машине или дома). Я не стал изобретать велосипед и решил немного погуглить это. При поиске почти на каждом сайте я находил схемы, где нагрузка светодиода сильно ограничена возможностями схемы.
Но хотелось чтобы схема просто плавно поднимала выходное напряжение, чтобы диоды плавно разгорались и схема была обязательно пассивной (не требовала дополнительного питания и не потребляла ток в дежурном режиме) и обязательно была бы защищена регулятор напряжения для увеличения срока службы моей подсветки.
А так как я еще не научился травить платы, то решил, что сначала нужно освоить простейшие схемы и использовать при монтаже уже готовые платы, которые, как и остальные элементы схемы, можно приобрести в любом магазине радиодеталей.
Для сборки схемы плавного зажигания светодиодов со стабилизацией мне потребовалось приобрести следующие Комплектующие:
Вообще готовая плата – это достаточно удобная альтернатива так называемому методу “ЛУТ”, где практически любую схему можно собрать с помощью программы Sprint-Layout, принтера и того же текстолита. Так что новичкам стоит все же сначала освоить вариант попроще, который гораздо проще и, главное, «прощает ошибки» и к тому же не требует паяльной станции.
Немного упростив исходную схему, решил ее перерисовать:
Знаю, что транзистор и стабилизатор на схемах обозначаются по разному, но мне так проще, а вам будет понятнее. А если вы, как и я, успели позаботиться о стабилизации, то вам нужна еще более простая схема:
То же самое, но без использования стабилизатора КРЕН8Б.
- R3 – 10 кОм
- R2 – 51 кОм
- R1 – от 50К до 100К Ом (сопротивлением этого резистора можно управлять скоростью зажигания светодиодов).
- С1 – от 200 до 400 мкФ (можно выбрать и другие емкости, но не более 1000 мкФ).
На тот момент мне понадобились две гладкие доски розжига:
– для уже сделанной подсветки ножек.
– для плавного зажигания приборной панели.
Так как я давно позаботился о стабилизации светодиодов, освещающих ноги, то кренка в цепи зажигания мне больше не понадобилась.
Схема плавного зажигания без стабилизатора.
Для такой схемы я использовал всего 1,5 кв см платы, которая стоит всего 60 рублей.
Схема плавного зажигания со стабилизатором напряжения.
Размеры 25 х 10 мм.
Плюсы этой схемы в том, что подключаемая нагрузка зависит только от возможностей блока питания (автомобильного аккумулятора), и от полевого транзистора IRF9540N, который очень надежен (позволяет через себя подключать нагрузки 140Вт при токе до 23А(информация из интернета).Схема выдерживает 10 метров светодиодной ленты,но тогда транзистор придется охлаждать,так как в данной конструкции к полевому радиатору можно приделать радиатор( что, естественно, приведет к увеличению площади контура).
При первом тестировании схемы было снято короткое видео:
Изначально R1 был рассчитан на 60К Ом и мне не нравилось то, что на зажигание на полную яркость уходило около 5-6 секунд, позже к R1 добавили еще резистор 60К Ом и время зажигания уменьшилось до 3 секунд, что было больше всего.
А так как цепь зажигания для освещения ног нужно было подключить к разрыву основной цепи питания, долго не думая как ее изолировать, я просто запихнул ее в кусок велосипедной камеры.
Подключив цепь плавного зажигания, снял еще одно видео:
На этом все, благодарю всех, кто все-таки успел дочитать этот пост до конца. Конечно, для кого-то это будет жесткий баян, но, надеюсь, найдутся товарищи, которым будет интересно.
Кварцевый металлоискатель. Высокочувствительный цветной металлоискатель
Кварцевый металлоискатель
Металлоискатели на основе регистрации биений оказываются малочувствительными при поиске металлов со слабыми ферромагнитными свойствами, таких как, например, медь, олово, серебро.
Увеличить чувствительность металлоискателей этого типа невозможно, так как при обычных способах индикации разница в частотах биений малозаметна. Существенный эффект дает использование кварцевых металлоискателей. Металлоискатель, принципиальная схема которого представлена на рис. 17, а, состоит из измерительного генератора, собранного на транзисторе VT1, и буферного каскада – эмиттерного повторителя, собранного на транзисторе VT2, отделенного кварцевым резонатором ZQ1 от индикаторного устройства – детектора на диоде VD2 с усилителем постоянного тока на транзисторе VT3. Нагрузкой усилителя является стрелочное устройство с полным током отклонения 1 мА.
Рисунок 17- Кварцевый металлоискатель
Ввиду высокой добротности кварцевого резонатора малейшие изменения частоты измерительного генератора приведут к снижению импеданса последнего, т.к. видно из характеристики, представленной на рис. 1б, что в итоге повысит чувствительность прибора и точность измерений.
Подготовка к поиску заключается в настройке генератора на параллельную резонансную частоту кварца, равную 1 МГц. Эта настройка производится конденсаторами переменной емкости С2 (грубо) и подстроечным конденсатором С1 (точно) при отсутствии вблизи рамки металлических предметов. Так как кварц является элементом связи между измерительной и индикационной частями прибора, то его сопротивление в момент резонанса велико и минимальное показание стрелочного прибора свидетельствует о точной настройке прибора. Уровень чувствительности регулируется переменным резистором R8. Особенностью устройства является кольцевая рамка L1, изготовленная из куска кабеля. Центральную жилу кабеля удаляют и вместо нее протягивают шесть витков провода типа ПЭЛ 0,1-0,2 мм длиной 115 мм. Конструкция рамы показана на рис. 17. Эта рама имеет хороший электростатический экран.
Жесткость каркасной конструкции обеспечивается размещением ее между двумя дисками из органического стекла или гетипака диаметром 400 мм и толщиной 5-7 мм.
В приборе использованы транзисторы КТ315Б, опорный диод – стабилитрон 2С156А, детекторный диод Тина Д9 с любым буквенным индексом. Частота кварца может находиться в диапазоне частот от 90 кГц до 1,1 МГц. Кабель – типа РК-50.
Вариант №3
Металлоискатель
Металлоискатель, принципиальная схема которого представлена на рисунке 18, собран всего на одной микросхеме К176ЛП2. Один его элемент (DD1.1) используется в образцовом генераторе, другой (DD1.2) – в перестраиваемом. Колебательный контур образцового генератора состоит из катушки L1 и конденсаторов С1, С2, а перестраиваемый – из поисковой катушки L2 и конденсатора С4; первый перестраивается переменным конденсатором С1, второй – подбором емкости конденсатора С4.
Рисунок 18 – Металлоискатель, принципиальная схема.
На элементе DD1.3 выполнен смеситель колебаний образцовой и переменной частот. С нагрузки этого узла – переменного резистора R5 – сигнал разностной частоты поступает на вход элемента DD1.
4, а усиленное им напряжение звуковой частоты поступает на головные телефоны BF1. Прибор может обнаружить пятикопеечную монету (доперестроечная денежная единица) на глубине до 60 мм. А крышка канализационного колодца – на глубину до 0,6 м.
Номер опции 4
Блок питания.
Рисунок 19 – Блок питания, принципиальная схема.
Вариант №5
Автоматическая защита сетевого радиооборудования
Устройство предназначено для предотвращения перегрузок и отказов в работе радиооборудования вследствие отклонения сетевого напряжения питания за допустимые пределы. Особенно он будет полезен на даче или в сельской местности, где нередки значительные перепады напряжения в сети. Часто используемые в нестабильных сетях ферромагнитные стабилизаторы имеют узкий диапазон стабилизации и при значительных колебаниях напряжения (в сторону увеличения) просто выходят из строя. Для некоторых радиоаппаратур опасно не только высокое, но и низкое напряжение сети.
Контролировать сеть измерительным прибором каждый раз перед включением радиоприборов неудобно и неэффективно, так как в процессе работы может возникнуть отклонение.
Но эту задачу может взять на себя устройство автоматического управления, через которое осуществляется питание оборудования. Электрическая схема устройства показана на рис. 20 и состоит из четырехуровневого компаратора на элементах микросхемы D2, звукового генератора на элементах D3.1…D3.3, блока коммутации на транзисторе и реле К1 и блока питания с стабилизатор напряжения на микросхеме D1.
Порог срабатывания компаратора устанавливается при настройке резисторами, отмеченными на схеме звездочкой “*”. Их значения указаны на схеме приблизительно. Настройка устройства осуществляется с помощью ЛАТРА путем изменения напряжения питания на штекере ХР1. При этом порог превышения 245 В устанавливаем резистором R15 (лог “1” появляется на выходе D2/8), а падение напряжения ниже 170 В резистором R14 (лог “0” на выходе D2/8) . Для настройки удобно использовать многоразмерные подстроечные резисторы.
Настройку схемы лучше начать с проверки работоспособности узла, показанного на рис.
20. При нажатии на кнопку ВКЛ (SB1) реле К1 срабатывает с задержкой около 1 секунды и контактирует К1.2 блокирует кнопку. Время задержки включения реле зависит от величины емкости С2 и резистора R7. Выключение реле К1 можно произвести кнопкой OFF (SB2) или от схемы автоматики, когда на выходе микросхемы D3/11 появится импульс или лог. «1» (при выходе напряжения за допустимые пределы).
Рисунок 20 – Электрическая схема устройства.
Вариант №6
Кодовый переключатель
Предлагаемая схема может быть использована в любых устройствах, где требуется ограничение доступа посторонних лиц к переключению режимов. В зависимости от того, что подключено на выходе схемы (электромагнит, реле, сигнализация и т.д.), назначение может быть самым разным, например, отключение режима охранной сигнализации.
В простейшем варианте вместе с электромагнитом схема может использоваться как кодовый замок. Его открытие осуществляется набором кода, известного ограниченному кругу лиц.
Код состоит из 4 цифр (из 10 возможных). Кнопки с определенными номерами необходимо нажимать в указанной последовательности. Это позволяет использовать как минимум 5040 возможных вариантов кода.
Код можно легко и быстро изменить, переставив зажимы проводов с кнопками в любом порядке. При установке кода нежелательно занимать цифры последовательного ряда (1, 2, 3, 4). Лучше, если код будет состоять из случайных чисел, например: 9, 3, 5, 0.
Схема кодового устройства (рис. 6.1) собрана на двух КМОП-микросхемах серии 561 ТМ2 (возможна замена на 564ТМ2 ). Что обеспечивает высокую надежность и экономичность работы. Потребление по схеме микротока позволяет легко осуществить при необходимости автономное электроснабжение. Подойдет любой, даже не стабилизированный источник постоянного напряжения 4…15 В.
Электрическая схема работает следующим образом. В начальный момент при подаче питания цепь из конденсатора С1 и резистора R1 формирует нулевой триггерный импульс (лог “0” будет на выводах 1 и 13 микросхемы).
Рисунок 21 – Схема кодового устройства.
При нажатии на кнопку первой цифры кода (на схеме – SB4), в момент ее отпускания произойдет переключение триггера D1.1, т.е. на выходе D1/1 появится лог “1”, так как на входе D1/5 есть лог. “один”.
При нажатии следующей кнопки, если на входе D соответствующего триггера есть лог. “1”, т.е. предыдущий работал, потом лог. «1» также появится в его выводе.
Последним срабатывает триггер D2.2, а чтобы схема долго не оставалась в таком состоянии, используется транзистор VT1. Он обеспечивает задержку сброса триггеров. Задержка производится за счет цепи заряда конденсатора С2 через резистор R6. По этой причине выход D2/13 является логарифмическим сигналом. «1» будет присутствовать максимум 1 секунду. Этого времени вполне достаточно для срабатывания реле К1 или электромагнита. Время, при желании, можно легко сделать намного больше, применив конденсатор С2 большей емкости.
В процессе набора кода нажатие любой ошибочной цифры сбрасывает все триггеры.
Если сигнал управления транзистором VT1 снять с выхода не последнего триггера (например, с выхода D2/12), то необходимое время нажатия кодовых цифр будет ограничено. В этом случае, даже если код будет введен правильно, но медленно, выходной сигнал не появится.
Схема расположена рядом с клавиатурой.
Все используемые детали, за исключением транзистора VT2, могут быть любого типа. Транзистор VT2 используется с большим коэффициентом усиления, и если он используется в качестве нагрузки вместо электромагнитного реле, его необходимо заменить на более мощный из серии КТ827.
Для открытия защелки дверного замка лучше использовать не электромагнит, а электродвигатель с редуктором. Такие узлы используются в составе автосигнализаций для автоматического запирания дверей (их можно приобрести в магазине). Они потребляют небольшой ток (60…150 мА от 12 В) по сравнению с электромагнитом и позволяют иметь маломощный источник питания, что особенно важно при автономном электроснабжении.
Номер опции 7
Подключение дистанционного датчика
Если необходимо подключить выносной датчик и провода нельзя спрятать, то должна срабатывать охранная петля при любом нарушении цепи (обрыв или короткое замыкание).
Рисунок 22 – Схема подключения выносного датчика
Традиционное построение такой схемы связано с включением датчика последовательно с резистором в плечо перемычки. Когда мост выходит из равновесия, генерируется сигнал отключения. В этом случае по цепи охранного шлейфа должен протекать ток более 5 мА, что неэкономично, так как требуется мощный автономный источник питания. Аналогичную задачу, но работающую в импульсном режиме, выполняет схема на рис. 22 – она потребляет не более 1,5 мА.
Вариант №8
Блокировщик нелегального подключения к линии
О необходимости установки такого устройства приходится задуматься, если вы получаете счет от АТС за междугородние звонки, которые вы не проводили. Ведь телефонные линии не защищены от несанкционированного подключения и появились мошенники, которые этим пользуются.
В продаже уже появились блокираторы промышленного производства, но пока они неоправданно дороги. Использование современной элементной базы позволяет сделать блокиратор достаточно простым и миниатюрным.
Предлагаемое устройство размещается внутри ТА и позволяет блокировать любые “пиратские” разговоры по этой линии с любого другого телефона. Это означает, что подключать к линии другие параллельные телефоны не требуется – все остальные ТА будут считаться по схеме «пиратскими».
Рисунок 23 – Электрическая схема блокиратора
Работа схемы, рисунок 23, основана на пороговом устройстве на транзисторе VT1, контролирующем уровень напряжения в ЛЭП. Как известно, при снятии трубки с аппарата напряжение в линии падает с 60 до 5…15 В (в зависимости от сопротивления цепей ТА). Режим работы VT1 настраивается резистором R2 так, что он заперт при напряжении ниже +18 В. При этом транзистор VT2 откроется током через резисторы R3-R4, что вызовет срабатывание оптопары VS1.1. Резистор R7 закоротит ТЛ, что предотвратит импульсный набор на время зарядки С2.
Как только C2 зарядится, ключ VS1.2 сработает и разрядит C1. Этот процесс периодически повторяется, что исключает фиксацию цепи в режиме замыкания линии после однократной операции блокировки. Конденсатор С1 обеспечивает нечувствительность схемы к сигналу вызова на линии.
Устройство подключается параллельно звонку (или цепи зуммера) до разделительного конденсатора таким образом, что при снятии трубки оно отключается контактами, связанными с положением трубки (S1). При этом не нужно отключать устройство от линии при использовании собственного ТА, что удобно в процессе эксплуатации.
Вариант №9
Простой импульсный блок питания 15Вт
Данный источник может использоваться для питания любой нагрузки мощностью до 15…20Вт и имеет меньшие габариты, чем аналогичный, но со ступенчатой понижающий трансформатор, работающий на частоте 50 Гц.
Блок питания осуществляется по схеме однотактного импульсного высокочастотного преобразователя, рисунок 24. На транзисторе собран автогенератор, работающий на частоте 20.
..40 кГц (в зависимости от настройки ). Частота регулируется емкостью С5. Элементы VD5, VD6 и С6 образуют схему запуска автогенератора.
Во вторичной цепи после мостового выпрямителя стоит обычный линейный стабилизатор на микросхеме, позволяющий иметь на выходе фиксированное напряжение, независимо от изменений на входе сети (187…242 В).
В схеме использованы конденсаторы: С1, С2 типа К73-16 на 630 В; СЗ – К50-29 на 440 В; С4 – К73-17В на 400 В; С5 – К10-17; С6 – К53-4А на 16 В; С7 и С8 типа К53-18 на 20 В. Резисторы могут быть любые. Стабилитрон VD6 можно заменить на КС147А.
Импульсный трансформатор Т1 выполнен на ферритовом сердечнике М2500НМС-2 или М2000НМ9, типоразмера Ш5х5 (сечение магнитопровода в месте расположения катушки 5х5 мм с зазором в центре). Намотка выполнена проводом ПЭЛ-2. Обмотка 1-2 содержит 600 витков провода диаметром 0,1 мм; 3-4 – 44 витка диаметром 0,25 мм; 5-6 – 10 витков тем же проводом, что и первичная обмотка.
Рисунок 24 – Схема подключения импульсного источника питания мощностью 15 Вт
При необходимости вторичных обмоток может быть несколько (на схеме показана только одна), а для работы автогенератора необходимо соблюдать полярность подключения фаз обмотки 5-6 в соответствии со схемой.
Настройка преобразователя заключается в получении стабильного возбуждения автогенератора при изменении входного напряжения от 187 до 242 В. Элементы, требующие подбора, отмечены звездочкой “*”. Резистор R2 может иметь номинал 150…300 кОм, а конденсатор С5 – 6800…15000 пФ. Для уменьшения габаритов преобразователя в случае меньшей мощности, снимаемой во вторичной цепи, номиналы электролитических конденсаторов фильтра (СЗ, С7 и С8) могут быть уменьшены. Их величина связана с мощностью нагрузки соотношением:
Номер варианта 10
Радиопередатчик
Рисунок 25 – Радиопередатчик, электрическая схема.
Номер опции 11
Усилитель мощности ОВЧ.
Идея использовать полевой транзистор КП904А в усилителе мощности 2 м диапазона возникла невольно – при работе в “тропо” транзистор КТ931А вышел из строя, а заменить его было нечем. Тогда выбор пал на КП904А (по справочным данным работоспособен до частоты 400МГц). Усилитель на этом транзисторе не критичен к качеству питания (в моем случае питается от нестабилизированного напряжения +55 В при емкости выходного конденсатора блока питания 10000 мкФ), не требует специальные меры по стабилизации тока покоя транзистора и имеет очень простую схему (рис.
1). При входной мощности 4…5 Вт выходная мощность составляет 20…25 Вт на нагрузке 75 Ом.
Рисунок 26 – Схема усилителя мощности УКВ.
Номер опции 12
Микропередатчик.
Схема практически не нуждается в настройке (нужно только подобрать частоту растяжением или сжатием витков катушки L1).
Рисунок 27 – Микропередатчик, электрическая схема
Преимущества данной схемы:
Высокая стабильность частоты (Частота не уходит при касании рукой антенны, катушки)
Высокая чувствительность
Высокая выходная мощность
Технические характеристики:
Рабочая частота – 87..108 МГц около 96 МГц
Тип модуляции – Частота
Диапазон приема – 100..800M
FOOD – 9V
Текущий консультации – 25MA – 100MA
– 9V
.
Время непрерывной работы – 14 часов, а с исправной батареей все 18 часов
ВТ1-КТ3130Б9 (можно заменить на КТ315Б, с наибольшим коэффициентом усиления, не менее 200)
ВТ2-КТ368А9 (можно заменить на КТ368АМ)
VT3-KT3126B (транзисторы обычные, легко найти)
R1=12к, R2=220.
.300к, R3=3.9к, R4=20к, R5=20к, R6=200Омк, R7=200Омк, С1= 100п, С2=0.1мп, С3=0.1мп, С4=500 ..1000п, С5=22п, С6=12п, С7=39п, С8=33п.
Номер опции 13
Для повышения эффективности и дальности связи SSB сигнал ограничен высокой (ВЧ) или низкой (НЧ) частотой. Лучшими параметрами обладают ВЧ лимитеры, у которых обработка сигнала происходит на промежуточной частоте. Они позволяют увеличить среднюю мощность сигнала передатчика в 6…9 раз.дБ. Незначительно, на 1…2 дБ, они уступают низкочастотным ограничителям (обработка сигнала осуществляется в микрофонном усилителе). Но в то же время изготовить и настроить низкочастотный ограничитель намного проще.
На рисунках 28 и 29 предложены схемы низкочастотного ограничителя, эффективность которых значительно превосходит ранее опубликованные разработки автора. Схема на рисунке 13.1 содержит всего два каскада, первый из которых на транзисторе VT1 представляет собой логарифмический усилитель. В качестве логарифмических элементов использованы диоды VD1 и VD2, включенные встречно-параллельно цепи отрицательной обратной связи.
Использование германиевых диодов позволяет получить выходное напряжение усилителя до 200 мВ СКЗ, а использование кремниевых диодов – до 600 мВ.
Рисунок 28 – Схема ограничителя низких частот на два каскада
На транзисторе VT2 собран эмиттерный повторитель, что позволяет подключить усилитель практически к любому смесителю. Резистор R4 служит для регулировки уровня выходного ограниченного сигнала. Применение этого резистора на выходе ограничителя позволяет использовать его как бы в качестве регулятора усиления ПЧ в режиме передачи. Резисторы R1 и R5 предотвращают самовозбуждение каскада постоянного тока. Для этого в схеме (рис. 1) подбором резистора R2* напряжение на коллекторе VT 1 устанавливают равным +6 В.
Вариант №14
Простой ограничитель речи
В схеме на рисунке 29 одинаковые напряжения на коллекторах VT1 и VT2 устанавливаются подбором резисторов R2 и R5 соответственно. Схемы, приведенные в статье, реализованы автором в конструкциях трансиверов SSB: прямого преобразования, с ЭМП, с кварцевым фильтром.
Практически с любым типом динамического микрофона ограничители показали хорошее качество сигнала SSB и отсутствие перемодуляции при значительных изменениях уровней сигнала от микрофона.
Рисунок 29 – Схема ограничителя низких частот
Вариант №15
Радиомикрофон 88-108 МГц
Отличительной особенностью данной схемы является эмиттерная модуляция, осуществляемая с помощью транзистора VT3. Для лучшей компоновки в корпусе ширина платы рассчитана на соответствие длине элемента типа «Корунд», но первостепенное значение в минимизации изделия имеет принцип электрического решения самой схемы.
При использовании микрофона МКЭ-3 диапазон частот 50…15000 Гц.
Катушка L1 бескаркасная, имеет пять витков посеребренного медного провода диаметром 0,9 мм на каркасе диаметром 7 мм. Все резисторы типа МЛТ-0,125, электролиты С1-С4, С6 и С8 типа К50-35, высокочастотные конденсаторы С5 и С8 типа КТ-1. Длина антенны
может быть уменьшена до 500 мм.
Рисунок 30 – Радиомикрофон, электрическая схема
Номер опции 16
Радиомикрофон
Этот передатчик скромных размеров позволяет передавать информацию на расстояние до 300 метров.
Прием сигнала может осуществляться на любой приемник УКВ ЧМ диапазона. Для питания подойдет любой источник с напряжением 5…15 вольт.
Схема передатчика показана на рисунке 31. Задающий генератор выполнен на транзисторе КП303. Частота генерации определяется элементами L1, C5, C3, VD2. Частотная модуляция осуществляется подачей модулирующего напряжения звуковой частоты на варикап VD2 типа КВ109.. Рабочая точка варикапа задается напряжением, подаваемым через резистор R2 от регулятора напряжения. Стабилизатор включает генератор стабильного тока на основе полевого транзистора VT1 типа КП103, стабилитрона VD1 типа КС147А и конденсатора С2. Усилитель мощности выполнен на транзисторе VT3 типа КТ368. Режим его работы задается резистором R4. В качестве антенны используется кусок провода длиной 15…20 см.
Рис. 31. Радиомикрофон
Дроссели Др1 Др2 могут быть любой индуктивностью 10…150 мкГн. Катушки L1 и L2 намотаны на полистироловых каркасах диаметром 5 мм с подстроечными сердечниками 100ВЧ или 50ВЧ.
Количество витков 3,5 с отводом от середины, шаг намотки 1 мм, провод ПЭВ 0,5 мм. Вместо КП303 подойдет КП302 или КП307.
Настройка заключается в установке необходимой частоты генератора конденсатором С5, получении максимальной выходной мощности подбором сопротивления резистора R4 и подстройкой резонансной частоты контура конденсатором С10.
Номер варианта 17
Трансформатор напряжения
Простая и надежная схема преобразователя напряжения для управления варикапами в различных исполнениях, выдающая 20 В при питании от 9 В. Вариант с преобразователем напряжения был выбран потому, что он считается наиболее экономичным. Кроме того, он не мешает приему радио. На транзисторах VT1 и VT2 собран генератор импульсов, близких к прямоугольным. На диодах – VD1…VD4 и конденсаторах С2…С5 собран умножитель напряжения. Резистор R5 и стабилитроны VD5, VD6 образуют параметрический стабилизатор напряжения. Конденсатор С6 на выходе – фильтр ВЧ. Ток потребления преобразователя зависит от напряжения питания и количества варикапов, а также от их типа.
Желательно заключить устройство в экран, чтобы уменьшить помехи от генератора. Правильно собранный прибор работает сразу и не критичен к номиналам деталей.
Рисунок 32 – Схема преобразователя напряжения
Вариант №18
Блок зажигания
Как видно из структурной схемы, представленной на рисунке 33, основные ее изменения касаются преобразователя, т.е. генератора импульсов заряда, питающего накопительный конденсатор С2. Упрощена схема запуска преобразователя, который, как и прежде, выполнен по схеме однотактного стабилизированного блокинг-генератора. Функции пускового и разрядного диодов (соответственно VD3 и VD9)по предыдущей схеме) теперь выполняются одним стабилитроном VD1. Такое решение обеспечивает более надежный запуск генератора после каждого цикла искрообразования за счет значительного увеличения начального смещения на эмиттерном переходе транзистора VT1. Тем не менее, это не снизило общую надежность блока, так как режим транзистора не превышал допустимых значений ни по одному из параметров.
Также изменена схема заряда конденсатора задержки С1. Теперь, после зарядки накопительного конденсатора, он заряжается через резистор R1 и стабилитроны VD1 и V03. Таким образом, в стабилизации участвуют два стабилитрона, суммарное напряжение которых при их открытии определяет уровень напряжения на накопительном конденсаторе С2. Некоторое увеличение напряжения на этом конденсаторе компенсируется соответствующим увеличением числа витков базовой обмотки II трансформатора. Средний уровень напряжения на накопительном конденсаторе снижен до 345…365 В, что повышает общую надежность установки и в то же время обеспечивает требуемую мощность искры.
Рисунок 33 – Схема блока розжига
В цепи разряда конденсатора С1 применен стабистор VD2, что позволяет получить одинаковую степень перекомпенсации при снижении бортового напряжения, как три или четыре обычных последовательных диода. При разрядке этого конденсатора стабилитрон VD1 открыт в прямом направлении (как и диод VD9 исходного блока).
Конденсатор С3 обеспечивает увеличение длительности и мощности импульса, открывающего тринистор VS1. Это особенно необходимо при высокой частоте искрения, когда средний уровень напряжения на конденсаторе С2 значительно снижен.
Номер опции 19
Электронный регулятор
Электронный регулятор напряжения в бортовой сети автомобиля уже зарекомендовал себя как надежный, стабильный и долговечный узел. Ниже описан один из вариантов такого регулятора, который давно проверен на разных автомобилях и показал хорошие результаты. Особенностями регулятора являются использование триггера Шмитта в блоке управления выходным транзистором и наличие температурной зависимости регулируемого напряжения. Регулятор монтируется в корпус реле-регулятора РР-380 и полностью заменяет его.
Первая из этих особенностей позволила уменьшить рассеиваемую мощность на выходном транзисторе за счет его высокой скорости переключения. Второй позволяет автоматически снижать зарядное напряжение аккумулятора при повышении температуры в моторном отсеке.
Известно, что зарядное напряжение летом должно быть ниже, чем зимой. Несоблюдение этого условия приводит к закипанию электролита летом и недозаряду аккумулятора зимой.
Принципиальная схема электронного регулятора представлена на рисунке 34. Регулятор состоит из трех функциональных узлов: входного блока управления, состоящего из резистивного делителя напряжения R1-R3, стабистора VD1 и стабилитрона VD2, триггера Шмитта на транзисторы VT1.VT2 и выходной ключ на транзисторе VT3 и диоде VD4.
Рисунок 35 – Принципиальная схема электронного регулятора.
Дроссель L1 служит для уменьшения пульсаций напряжения на входе триггера, ухудшающих эффективность регулирования. Элементы VD1 и VD2 формируют образцовое напряжение. Напряжение, подаваемое на вход триггера Шмитта, равно разнице между регулируемой частью входного напряжения и образцовой. Из-за температурной зависимости напряжения на стабисторе VD1 и эмиттерном переходе транзистора VT1 опорное напряжение уменьшается с ростом температуры.
В результате напряжение, подаваемое на батарею, снижается примерно на 10 мВ при повышении температуры на 1 °С, что необходимо для корректной работы батареи.
Триггер Шмитта выполнен по классической схеме. Конденсатор С1 предотвращает высокочастотное возбуждение этого транзистора, когда он находится в линейном режиме, и не влияет на скорость переключения триггера. Разница между порогами напряжения переключения определяется соотношением резисторов R6 и R8 и составляет примерно 0,03 В. катушка 11, входящая вместе с конденсатором С3 в состав генератора, выполненного на транзисторах VT1.1, VT1.2 микросборки VT1. При попадании зубца диска в зазор магнитопровода катушки происходит срыв колебаний генератора, так как энергия электромагнитного поля катушки расходуется на образование вихревого тока в зубце.
Рисунок 36 – Принципиальная схема бесконтактного прерывателя.
В этот момент ток коллектора транзистора VT1.1 уменьшается, вызывая увеличение напряжения на коллекторе.
Триггер Шмитта, выполненный на транзисторах VT2, VT3, формирует сигнал с крутым нарастанием и спадом. Транзистор VT4 работает в импульсном режиме.
Вхождение зуба переключающего диска в зазор датчика соответствует моменту замыкания контактов прерывателя. Эквивалентный угол замкнутого состояния контактов определяется в основном угловой шириной зуба диска; этот угол выбран равным 50°. Небольшая погрешность определения угла замкнутого состояния контактов обусловлена гистерезисом триггера Шмитта.
Температурная стабилизация генератора обеспечивается отрицательной обратной связью по постоянному току через резистор R2, включенный в эмиттерную цепь транзистора VT1.1, диодной термокомпенсацией (включение диода на транзисторе VT1.2) и применением согласованного пара транзисторов размещена на одном кристалле. Ток через эмиттерный переход транзистора VT1.2 выбран небольшим, около 1,5 мА. Благодаря этим мероприятиям сохраняется стабильность режима генератора в диапазоне температур -48.
..+90°С.
Вариант №21
автомагнитола сторож
В связи с ростом количества автомобилей и удаленностью гаражей от квартир вопрос охраны автомобилей в ночное время во дворах домов стал актуальным. Если угнать машину достаточно сложно, то снять эмблему, вытащить магнитолу или аккумулятор не составляет большого труда. Большинство противоугонных устройств лишь затрудняют запуск двигателя автомобиля, но не защищают от кражи содержимого.
Существуют устройства, реагирующие на качание, исполнительным устройством которых является сирена или автомобильный сигнал. Ночью они будят не только хозяина, но и соседей. Отключение аккумулятора полностью выводит такие устройства из строя.
Предлагаемый радиосторож свободен от всех этих недостатков.
Давайте посмотрим на его работу.
Рисунок 37 – Автомобильная радиозащита, электрическая схема
Радиочасы состоят из высокочастотного генератора, модулятора и датчика качания. В дежурном режиме датчик качания разомкнут и питание подается только на генератор.
Приемник, находящийся в квартире, настраивается на несущую частоту генератора по исчезновению шума в громкоговорителе.
Таким образом, даже при отключенном аккумуляторе работа радиоохраны определяется по резкому увеличению шума, а это также является признаком исправности линии автомобиль-квартира.
Номер варианта 22
Видеопередатчик
Передатчик предназначен для амплитудно-частотной модуляции видеосигнала от видеоаппаратуры (видеокамеры, тюнеры, магнитофоны, персональные компьютеры и др.) на телевизионный приемник. Передатчик подключается непосредственно к видеоустройству, что устраняет необходимость наличия видеовхода на телевизионном приемнике.
Комбинируя такой передатчик с бескаркасной видеокамерой, нетрудно получить установку для беспроводного наблюдения, а для экономичной работы аккумуляторов рекомендуется комбинировать это устройство с инфракрасным датчиком присутствия, серийно выпускаемым многими зарубежными компаний и относительно недорого стоящий, например, извещатель REFLEX от TEXECOM: улавливает внешние помехи, устойчив к ложным срабатываниям, электромагнитному и радиочастотному излучению.
Рисунок 38 – Электрическая схема видеопередатчика
Дополнив схему видеопередатчика усилителем высокой частоты, выполненным на одном транзисторе типа КТ325, можно увеличить выходную мощность передатчика, и, соответственно, дальность беспроводной связи с телевизионным тюнером.
Принципиальная схема передатчика содержит один транзистор VT1 типа КТ603Г
Передатчик настроен на частоту одного из каналов, свободных от телевизионного вещания (например, канала 1…5). Настройка осуществляется с помощью подстроечного конденсатора С4, который служит для улавливания немодулированного сигнала. Точная настройка передатчика производится резистором R1.
Сигнал с видеоустройства поступает на вход передатчика в эмиттерную цепь транзистора через резистор R6 и конденсатор С9.
Модулированный видеосигнал с коллектора поступает на колебательный контур L1C4 в антенне.
Ток в точке А выбирается в пределах 30…35 мА. Правильно собранный передатчик работает сразу.
При отсутствии генерации необходимо проверить напряжение на эмиттере транзистора VT1, причем напряжение на нем должно отличаться от напряжения на базе на 1…2 В в большую сторону. Передатчик должен питаться от стабилизированного источника питания. Антенна должна иметь жесткую конструкцию, например телескопическую. Вместо транзистора КТ603 можно использовать КТ608Б или другой с подходящими параметрами. Желательно разместить передатчик в экране, чтобы уменьшить помехи.
Чувствительный малогабаритный металлоискатель с использованием кварцевого резонатора
Металлоискатели на основе регистрации биений оказываются малочувствительными при поиске металлов со слабыми ферромагнитными свойствами, таких как, например, медь, олово, серебро. Увеличить чувствительность металлоискателей этого типа невозможно, так как при обычных способах индикации разница в частотах биений малозаметна. Существенный эффект дает использование кварцевых металлоискателей. Металлоискатель, принципиальная схема которого представлена на рис.
1, а, состоит из измерительного генератора, собранного на транзисторе VT1, и буферного каскада – эмиттерного повторителя, собранного на транзисторе VT2, отделенного кварцевым резонатором ZQ1 от индикаторного устройства – детектора на диоде VD2 с Усилитель постоянного тока на транзисторе VT3. Нагрузкой усилителя является стрелочное устройство с полным током отклонения 1 мА.
Рис.1. (Малогабаритный чувствительный металлоискатель)
Из-за высокой добротности кварцевого резонатора малейшие изменения частоты измерительного генератора приведут к снижению импеданса последнего, что видно из приведенной характеристики на рис. 1б, а это в итоге повысит чувствительность прибора и точность измерений.
Подготовка к поиску заключается в настройке генератора на параллельную резонансную частоту кварца, равную 1 МГц. Эта настройка производится конденсаторами переменной емкости С2 (грубо) и подстроечным конденсатором С1 (точно) при отсутствии вблизи рамки металлических предметов. Поскольку кварц является элементом связи между измерительной и индикаторной частями прибора, его сопротивление в момент резонанса велико и минимальное показание стрелочного прибора свидетельствует о точной настройке прибора.
Уровень чувствительности регулируется переменным резистором R8.
Особенностью устройства является кольцевая рамка L1, изготовленная из куска кабеля. Центральную жилу кабеля удаляют и вместо нее протягивают шесть витков провода типа ПЭЛ 0,1-0,2 мм длиной 115 мм. Конструкция рамы показана на рис. 1, а. Эта рамка имеет хороший электростатический экран.
Жесткость рамной конструкции обеспечивается размещением ее между двумя дисками из оргстекла или гетинакса диаметром 400 мм и толщиной 5-7 мм.
В приборе использованы транзисторы КТ315Б, опорный диод – стабилитрон 2С156А, детекторный диод Д9введите с любым буквенным индексом. Частота кварца может находиться в диапазоне частот от 90 кГц до 1,1 МГц. Кабель – типа РК-50.
Перечень радиоэлементов
| Обозначение | Тип | Номинал | Количество | Заметка | Оценка | Мой блокнот |
|---|---|---|---|---|---|---|
| ВТ1-ВТ3 | Биполярный транзистор | КТ315Б | 3 | В блокнот | ||
| ВД1 | стабилитрон | KS156A | 1 | 2С156А | В блокнот | |
| ВД2 | Диод | D9 | 1 | С любым буквенным индексом | В блокнот | |
| С1 | Подстроечный конденсатор | 2–15 пФ | 1 | В блокнот | ||
| С2 | переменный конденсатор | 140-680 пФ | 1 | В блокнот | ||
| С3 | Конденсатор | 5100 пФ | 1 | В блокнот | ||
| С4 | Конденсатор | 820 пФ | 1 | В блокнот | ||
| С5 | Конденсатор | 15 пФ | 1 | В блокнот | ||
| С6, С9 | Конденсатор | 0,1 мкФ | 2 | В блокнот | ||
| С7, С8 | электролитический конденсатор | 100 мкФ 12 В | 2 | В блокнот | ||
| Р1 | Резистор | 1 кОм | 1 | В блокнот | ||
| Р2, Р7 | Резистор | 3,9 кОм | 2 | В блокнот | ||
| Р3 | Резистор | 15 кОм | 1 | В блокнот | ||
| Р4 | Резистор | 12 кОм | 1 | В блокнот | ||
| Р5 | Резистор | 330 кОм | 1 | В блокнот | ||
| Р6 | Резистор | 560 Ом | 1 | В блокнот | ||
| Р8 | Переменный резистор | 25 кОм | 1 |
Схема детектора биений показана ниже.
Схема состоит из следующих узлов: кварцевый генератор, измерительный генератор, синхронный детектор, триггер Шмидта и устройство индикации. Кварцевый генератор реализован на инверторах Д1.1-Д1.3. Частота генератора стабилизируется кварцевым или пьезокерамическим резонатором с резонансной частотой 32768 кГц (часовой кварц).
Принципиальная схема кварцевого металлоискателя на биениях.
VT1, VT2 К159РЭ1
Цепочка R1C2 предотвращает возбуждение генератора на высших гармониках. Через резистор R2 замыкается цепь ООС, через резонатор Q1 замыкается цепь ПОС.
Генератор отличается простотой, малым потреблением тока от источника питания, надежной работой при напряжении питания 3-15 В, не содержит подстроечных резисторов и чрезмерно высокоомных резисторов.
Дополнительный счетный триггер D2.1 необходим для формирования сигнала со скважностью точно равной 2, что необходимо для последующей схемы синхронного детектора.
Измерительный генератор выполнен на дифференциальном каскаде на транзисторах VT1, VT2.
Схема ПОС реализована гальванически, что упрощает схему. Нагрузкой дифференциального каскада является колебательный контур L1C1.
Частота генерации зависит от резонансной частоты колебательного контура и в некоторой степени от тока моды дифференциального каскада. Этот ток задается резистором R3.
Для преобразования низковольтного выходного сигнала дифференциального каскада в стандартные логические уровни цифровых КМОП-микросхем используется схема каскада с общим эмиттером на транзисторе ВТЗ.
Формирователь с триггером Шмидта на элементе D3.1 обеспечивает крутые фронты импульсов для нормальной работы последующего счетного триггера.
Дополнительный счетный триггер D2.2 необходим для формирования сигнала со скважностью точно равной 2, что необходимо для последующей схемы синхронного детектора.
Синхронный детектор состоит из умножителя, реализованного на элементе D4.1 “исключающее ИЛИ” и интегрирующей цепочки R6C4. Его выходной сигнал по форме близок к пилообразному, а частота этого сигнала равна разности частот кварцевого генератора и поискового генератора.
Триггер Шмидта реализован на элементе D3.2 и формирует прямоугольные импульсы от пилообразного напряжения синхронного детектора.
Устройство отображения представляет собой просто мощный буферный инвертор, реализованный на трех оставшихся инверторах D1.4-D1.6, включенных параллельно для увеличения нагрузочной способности. Нагрузкой устройства отображения являются светодиод и пьезоизлучатель.
Катушка L1 намотана на оправке диаметром 160 мм и имеет 100 витков провода ПЭВ – 0,2 мм.
Корякин-Черняк С.Л. Семьян А.П.
Металлоискатели своими руками. Как искать, чтобы найти монеты, драгоценности, сокровища.
Схема самодельного металлоискателя на биениях, который построен на пяти микросхемах. Находит монету 0,25мм на глубине 5см, пистолет на глубине 10см, металлическую каску на 20см.
Принципиальная схема
Принципиальная схема детектора биений показана ниже. Схема состоит из следующих узлов:
- кварцевый генератор,
- измерительный генератор,
- синхронный извещатель,
- Триггер Шмидта,
- устройство отображения.

Кварцевый генератор реализован на инверторах D1.1 – D1.3. Частота генератора стабилизируется кварцевым или пьезокерамическим резонатором с резонансной частотой 32768 Гц (часовой кварц).
Рис. 1. Принципиальная схема кварцевого металлоискателя на биениях.
Цепочка R1C2 предотвращает возбуждение генератора на высших гармониках. Через резистор R2 замыкается цепь ООС, через резонатор Q1 замыкается цепь ПОС.
Генератор отличается простотой, малым потреблением тока от источника питания, надежной работой при напряжении питания 3-15 В, не содержит подстроечных резисторов и чрезмерно высокоомных резисторов.
Дополнительный счетный триггер D2.1 необходим для формирования сигнала со скважностью точно равной 2, что необходимо для последующей схемы синхронного детектора.
Измерительный генератор выполнен на дифференциальном каскаде на транзисторах VT1, VT2. Схема ПОС реализована гальванически, что упрощает схему. Нагрузкой дифференциального каскада является колебательный контур L1C1.
Частота генерации зависит от резонансной частоты колебательного контура и в некоторой степени от тока моды дифференциального каскада. Этот ток задается резистором R3.
Для преобразования низковольтного выходного сигнала дифференциального каскада в стандартные логические уровни цифровых КМОП-микросхем используется схема каскада с общим эмиттером на транзисторе ВТЗ.
Формирователь с триггером Шмидта на элементе D3.1 обеспечивает крутые фронты импульсов для нормальной работы последующего счетного триггера.
Дополнительный счетный триггер D2.2 необходим для формирования сигнала со скважностью точно равной 2, что необходимо для последующей схемы синхронного детектора.
Синхронный детектор состоит из умножителя, реализованного на элементе D4.1 “исключающее ИЛИ” и интегрирующей цепочки R6C4. Его выходной сигнал по форме близок к пилообразному, а частота этого сигнала равна разности частот кварцевого генератора и поискового генератора.
Триггер Шмидта реализован на элементе D3.
2 и формирует прямоугольные импульсы от пилообразного напряжения синхронного детектора.
Устройство отображения представляет собой просто мощный буферный инвертор, реализованный на трех оставшихся инверторах D1.4-D1.6, включенных параллельно для увеличения нагрузочной способности. Нагрузкой устройства отображения являются светодиод и пьезоизлучатель.
Детали
Катушка L1 намотана на оправке диаметром 160 мм и имеет 100 витков провода ПЭВ – 0,2 мм.
Среди радиолюбительских разработок особый интерес представляют разработки, помогающие обнаруживать металлические предметы, скрытые в земле. Особенно, если последние имеют небольшие размеры, залегают на значительной глубине и к тому же являются неферромагнетиками.
Доброкачественные электрические схемы таких приборов, называемых металлоискателями по аналогии с известными военными разработками, и описания полнофункциональных конструкций опубликованы в различных технических изданиях
, но зачастую они рассчитаны на подготовленных, опытных мастеров.
-самостоятельные, имеющие хорошую материальную базу, дефицитные запчасти.
Но предлагаемый нами дизайн может быть полностью повторен, даже новичком. Тем более, что необходимые детали (в том числе и кварцевый резонатор на 1 МГц) будут вполне доступны для покупки. Ну а что касается чувствительности собранного металлоискателя… Об этом можно судить хотя бы по тому, что с помощью предлагаемого прибора легко найти, например, медную монету диаметром 20 мм и толщиной 1,5 мм на глубине 0,9 м.
Принцип действия
Основан на сравнении двух частот. Один из них стандартный, а другой меняется. Причем его отклонения зависят от появления металлических предметов в поле действия высокочувствительной поисковой катушки. В современных металлоискателях, к которым вполне обоснованно можно отнести рассматриваемую конструкцию, опорный генератор работает на частоте, на порядок отличающейся от той, которая возникает в поле поисковой катушки. В нашем случае опорный генератор (см.
принципиальную схему) реализован на двух логических элементах ЗИ-НЕ, интегрированных DD2. Его частота стабилизирована и определяется кварцевым резонатором ZQ1 (1 МГц). Генератор с переменной частотой выполнен на первых двух элементах ИМС DD1. Колебательный контур здесь образован поисковой катушкой L1, конденсаторами С2 и С3, а также варикапом VD1. А для настройки на частоту 100 кГц используется потенциометр R2, которым устанавливается необходимое напряжение на варикапе VD1.
Рис.1. Принципиальная схема высокочувствительного самодельного металлоискателя.
В качестве буферных усилителей сигналов используются логические элементы DD1.3 и DD2.3, работающие на смеситель DD1.4. Индикатор представляет собой высокоомный телефонный капсюль BF1. А конденсатор С10 используется как шунт для высокочастотной составляющей, поступающей от смесителя.
Конфигурация печатной платы показана на соответствующем рисунке. А расположение радиоэлементов на стороне, противоположной печатным проводникам, здесь дано другим цветом.
Рис.2. Печатная плата самодельного металлоискателя с указанием расположения элементов.
Металлоискатель питается от источника постоянного тока 9 В. А так как высокая стабилизация здесь не требуется, используется батарея «Крона». Конденсаторы С8 и С9 успешно работают как фильтр.
Поисковая катушка требует особой точности и внимания при изготовлении. Он намотан на виниловую трубку с внешним диаметром 15 мм и внутренним диаметром 10 мм, изогнутую в форме круга 0 200 мм. Катушка содержит 100 витков провода ПЭВ-0,27. Когда обмотка готова, ее оборачивают алюминиевой фольгой для создания электростатического экрана (снижающего влияние емкости между катушкой и землей). Важно предотвратить электрический контакт между проводом обмотки и острыми краями фольги. В частности, здесь поможет «скручивание наискосок». А для защиты самого алюминиевого покрытия от механических повреждений катушку дополнительно обматывают изолирующей бандажной лентой.
Диаметр катушки может быть другим.

..18000
19,4
9° С/Вт
Руководствуясь этой таблицей, можно значительно сузить область поиска.
Если транзистор по этим данным подходит, можно просмотреть
краткий справочный листок (только для распространенных приборов, например,
КТ502, КТ503,
КТ814, КТ815,
КТ816, КТ817,
КТ818, КТ819,
КТ825,
КТ827, КТ829,
КТ837,
КТ838, КТ846,
КТ940,
КТ961, КТ972,
КТ973,
КТ8101, КТ8102), где приведены только основные параметры транзисторов (которых, впрочем, достаточно для грубых расчетов), фото с цоколевкой,
аналоги и производители. Для более детального изучения характеристик
нужно открыть datasheet, где уже есть графики зависимостей параметров и редко требующиеся характеристики. 
Параметры и
характеристики
приведены в справочном листке.
Комплементарная пара – КТ530.


Подробные характеристики транзистора КТ805 приведены в datasheet. Транзисторы
КТ805А, КТ805Б с аналогичными
параметрами выпускаются в металлостеклянном корпусе. Импортные аналоги для КТ805 – транзисторы
BD243 и KSD363. По характеристикам в качестве комплиментарной пары для КТ805
подходит транзистор КТ837.
предназначен для усилителей НЧ, импульсных устройств. Подробные характеристики
КТ814 и цоколевка приведены в datasheet. Там же
графики: входной характеристики, зависимости h31e от тока эмиттера, напряжения насыщения от тока коллектора и другие. Импортный аналог КТ814 – транзистор BD140. Комплементарная
Импортным аналогом
КТ815 является транзистор BD139.
Подробные характеристики
КТ817 и цоколевка даны в
datasheet. Кроме характеристик по постоянному току приведены графики входной характеристики, зависимости
параметра h31e от тока, взаимосвязи параметров Uкэнас
и Iк . Аналоги КТ817Б – транзисторы BD233 и MJE180. Аналоги КТ817В – BD235 и MJE181, импортные аналоги КТ817Г – BD237 и MJE182. Комплементарная пара – КТ816.
Комплементарная пара – транзистор КТ819.
Различие в параметрах по напряжению.
Комплементарная пара для КТ825 – транзистор КТ827. Импортный аналог – 2T6050.
в даташит
Характеристики
КТ838А приведены в файле. Импортные аналоги – 2SD1554 и BU208.
Характеристики
КТ848 в прикрепленном файле. Аналог КТ848 – BUX37.
Предназначен для применения в усилительных схемах. Параметры КТ853А, КТ853Б, КТ853В, КТ853Г см. в pdf файле.
Справочные данные КТ856А1, КТ856Б1 см. в datasheet
.


Цоколевка и характеристики приведены в pdf.
Характеристики КТ896А и КТ896Б см. в datasheet
файле. Аналог для КТ896 – BDW84.
_%D1%8165_%D1%8165%D0%B1.jpg)
Аналог для
КТ8115 – BD650. Комплементарная




Белорусский аналог BU2525. Диод между коллектором э эмиттером, резистор между базой-эмиттером._%D1%8154.jpg)





Соавторы: WWW и Ко
Основные параметры. Даташиты.
д.



А вместо двухрежимного вентилятора я, наверное, использую обычный вентилятор, но в первом режиме через ограничительный резистор.
д.).
Самостоятельно изготавливать устройства с разветвленными платами на дорогих компонентах нет смысла. Проще всего сделать модуль на одном транзисторе с небольшой обвязкой, достаточной для медленного включения и выключения ледяной лампочки.
