Металлоискатель своими руками пират схема: собрать своими руками, схемы, отзывы и т. д.

alexxlab | 07.12.2022 | 0 | Разное

Содержание

Схема металлоискателя пират 2

Хочу поделиться с вами опытом создания импульсного металлоискателя пират своими руками. На схему металлоискателя пират случайно наткнулся в интернете. Все детали, представленные на схеме вполне доступны, их можно найти в практически любом магазине радиодеталей. Генератор импульсов необходим для генерации импульсов заданной частоты. Он собран на таймере NE


Поиск данных по Вашему запросу:

Схемы, справочники, даташиты:

Прайс-листы, цены:

Обсуждения, статьи, мануалы:

Дождитесь окончания поиска во всех базах.

По завершению появится ссылка для доступа к найденным материалам.

Содержание:

  • Металлоискатель Пират своими руками подробная инструкция
  • Схема простого и достаточно эффективного металлоискателя «ПИРАТ»
  • Металлоискатель Пират готовая плата
  • МЕТАЛЛОИСКАТЕЛЬ PIRAT
  • Пират с гуном
  • Мощный металлоискатель Pirat своими руками
  • МЕТАЛЛОИСКАТЕЛЬ PIRAT
  • Схема металлоискателя пират

ПОСМОТРИТЕ ВИДЕО ПО ТЕМЕ: Металлоискатель “Пират” 5в1

Металлоискатель Пират своими руками подробная инструкция


Лет десять назад был изготовлен мной металлоискатель по схеме из радиолюбительского журнала. Годился он только для игры “Зарница”. С лёгкостью отыскивал объекты размером банки из под селёдки. Вот решил собрать, что то стоящее. По гуглил и нашёл схему металлоискателя “пират”. Вот тема. Покупка деталей и изготовление платы. Описания изготовления и видео, много в сети. С первого раза не заработал, нашёл место соприкосновения двух резисторов.

Исправил и заработало. Корпус сделал из маслёнки, штангу и водопроводной трубы. Трубу паял промышленным феном. Захват для руки сделал из канализационной трубы мм. При распиле она сжалась до 80 мм.

Грел феном и сразу остужал под водой, а то она опять сворачивалась до 80 мм. Для корпуса катушки использовал пяльцы диаметром 21см.

Вот и всё. Надеюсь пригодиться в отпуске. Отличный пост! Особенно восхитила конструкция штанги, конструкция складывается вдвое для транспортивки в авто. Подскажите, не вносят ли помехи металлические вставки в американках? Всем привет! И я спрошу. Можно ли заменить резистор R,6k на 1.

И резисторы R10,R14 — 62k на 68k? Радиомагазина поблизости нет, а заказывать три резистора через интернет — это смешно и нецелесообразно — доставка во много раз превысит цену резисторов, а паять по несколько штук паралельно — некрасиво.

А и можно заменить тот, что ом 1ват на меньшей мощности? Все пока вопросы закончились. Доброго дня всем спецам. Здесь есть ещё кто нибудь? Тема ещё актуальна? Есть не большая проблема с МИ! Собрал я его всё по схеме , подал питание 12 вольт , динамик гудит по моему, присутствует самовозбуд , при регулировки переменника слышны щелчки, на метол реагирует.

Как убрать гудение динамика? Почему гудит? По идее должен гудеть, при появлении металла изменяеться тональность. Или рядом с катушкой у вас металл. Но первый экземпляр не гудел, щелчки чёткие, чуйка достойная. А этот экземпляр загудел. При чём, при регулировке переменником, изменяется громкость. Я понимаю, что сам МИ работает, но как избавится от возбуда? Простите за не коректный вопрос, я разобрался. Во первых, я пременил провод, идущий от ПП к катушке, 2 мм разъеденёный.

Скрутил в косичку. Во вторых — добавил сопротивление регулирующих резисторов. Я поставил два грубой кОм и точной- 20 кОм и добавил сопротивление точной настройки 50 кОм. И всё встало на свои места. Сейчас МИ работает хорошо, меня устраивает. Спасибо за ваше внимание и простите за панику! Был в отпуске под Рязанью, нарыл три кило черного метала и одну ампулу с алюминиевой крышкой. В одном корпусе два два блока.

Бывает и больше. Смотри на номерацию ног. Витки это катушка которая крепиться к штанге. Купить машину на Дроме. Amisu был 29 минут назад. Ранее Очередной прокол. Далее Замена батарейки в GPS антенне. Зарегистрироваться или войти:. Металлические вставки не мешают. Подстроечники убирают гул. Может в них проблема? Питание в.

Я поставил три кроны параллельно. Если вопрос актуален, черкните в лс, попробую помочь в настройке. Еще где выезжали с ним? Тоже хочу собрать. Какие успехи? Что нашли?

Монеты или война есть? Сколько витков на катушке? Комментарий удалён. Процент мне за размещение рекламы.


Схема простого и достаточно эффективного металлоискателя «ПИРАТ»

Металлоискатель “PIRAT” сокращённо от PI – импульсный, RA-T – radioskot – сайт разработчиков прост в изготовлении и настройке, не содержит программируемых элементов которых так боятся многие радиолюбители, в нем нет дорогих и дефицитных элементов, а по своим параметрам не уступает некоторым зарубежным экземплярам ценой у. Основные преимущества данного устройства перед другими схемами простых металоискателей – это стабильность и дальнобойность. Собрать этот МД, под силу даже людям имеющим элементарные знания в области электроники. Тогда поехали. Работа с прибором. Прибор прост в управлении и навыки работы с ним приходят буквально через пару включений.

все основные узлы металлоискателя. саму схему, используя при этом программу Sprint-Layout. или медного купороса на часа.

Металлоискатель Пират готовая плата

Попросту говоря, он позволяет находить металл в земле. Но не только металл, и не только в грунте. Металлодетекторами пользуются службы досмотра, криминалисты, военные, геологи, строители для поиска профилей под обшивкой, арматуры, сверки планов-схем подземных коммуникаций, и люди многих других специальностей. Металлоискатели своими руками чаще всего делают любители: кладоискатели, краеведы, члены военно-исторических объединений. Им, начинающим, и предназначена в первую очередь данная статья; описанные в ней устройства позволяют найти монету с советский пятак на глубине до см или железяку с канализационный люк примерно в ,5 м под поверхностью. Однако этот самодельный приборчик может пригодиться и на хозяйстве при ремонте или на стройке. Наконец, обнаружив в земле центнер-другой брошенной трубы или металлоконструкций и сдав находку в металлолом, можно выручить приличную сумму.

МЕТАЛЛОИСКАТЕЛЬ PIRAT

Потребляемый ток мА Реагирует на все металлы дискриминации нет. Чувствительность 25 миллиметровая монета см Крупные металлические предметы – см С глубинной катушкой до 2 м Состав- плата печатная, полевой транзистор IRF, биполярные транзисторы bc, bc, переменные резисторы регулировки чувствительности кОм и 10 кОм, микросхемы куд2, ne, постоянные резисторы 0. Все это спаянно, проверено и готово к работе! Подключаете питание и прибор видит металл.

Печатные платы металлоискателя “Пират” в формате LAY 5. Катушка мотается на оправке мм и содержит 25 витков провода 0,5.

Пират с гуном

В последнее время большую популярность набирает такое занятие, как поиск разных старинных монет, предметов быта, да и просто металлических безделушек в земле с помощью металлоискателя. В самом деле, что может быть лучше, чем прогуляться с утреца по полю, вдыхая запахи природы, наслаждаясь видами. А если при этом удаётся обнаружить в земле какую-нибудь стоящую находку — так вообще сказка. Некоторые люди занимаются этим намерено, целыми днями прочёсывая поля в поисках ценных монет или других драгоценностей. В их распоряжении имеются дорогостоящие заводские металлоискатели, купить которые будет по карману далеко не каждому. Однако полноценный металлоискатель вполне реально собрать самому.

Мощный металлоискатель Pirat своими руками

Описание сборки металлодетектора Пират своими руками, 3 вида подходящих плат, ответы на популярные вопросы о правильной пайке. Определение: Металлоискатель Пират МП — прибор импульсного типа, с понятной для самостоятельной сборки схемой. Металлодетектор состоит из небольшого количества элементов и катушки. Если использовать катушку в мм, тогда монеты находятся на расстоянии до 20 см, а крупный металл — до 1,5 метра. Название металлоискатель получил от изготовителей схемы — PI, что означает импульсные действие.

Схема металлоискателя “Пират”, очень популярная и понятная даже Первым делом припаяйте перемычки, их в схеме 2, и одна.

МЕТАЛЛОИСКАТЕЛЬ PIRAT

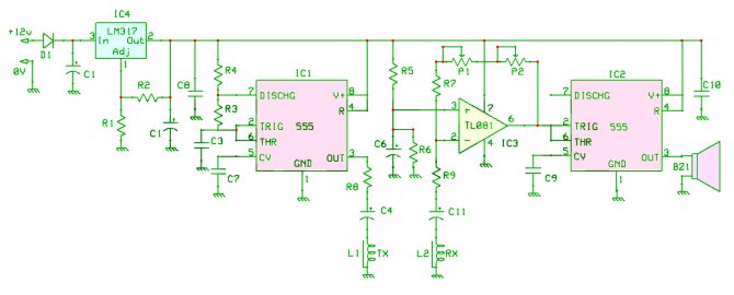
Прибор состоит из двух основных узлов: передающего и приемного. Передающий узел состоит из генератора импульсов на микросхеме NE и мощного ключа на транзисторе IRF Приемный узел собран на микросхеме TL и транзисторе ВС

Схема металлоискателя пират

ВИДЕО ПО ТЕМЕ: Металлоискатель Пират – Собираем сами

Пират — это импульсный металлоискатель с простой и доступной для повторения схемой. Металлоискатель содержит небольшое количество элементов и простую для изготовления поисковую катушку. С катушкой мм, пират будит видеть монеты до 20см, а крупный металл до 1,5 метра. Но он хорошо подойдет для поиска металла и для новичков. Также огромным достоинством пирата, является его простота для самостоятельного изготовления и доступность компонентов — все детали металлоискателя стоят копейки и их можно найти в любом магазине радиодеталей или на радио рынке.

Также в Пирате отсутствуют программируемые элементы, что значительно упрощает жизнь радиолюбителям.

Введите электронную почту и получайте письма с новыми самоделками.

Лет десять назад был изготовлен мной металлоискатель по схеме из радиолюбительского журнала. Годился он только для игры “Зарница”. С лёгкостью отыскивал объекты размером банки из под селёдки. Вот решил собрать, что то стоящее. По гуглил и нашёл схему металлоискателя “пират”. Вот тема.

Металлоискатель “PIRAT” сокращённо от PI – импульсный, RA-T – radioskot – сайт разработчиков прост в изготовлении и настройке, не содержит программируемых элементов которых так боятся многие радиолюбители, в нем нет дорогих и дефицитных элементов, а по своим параметрам не уступает некоторым зарубежным экземплярам ценой у. Основные преимущества данного устройства перед другими схемами простых металоискателей – это стабильность и дальнобойность. Собрать этот МД, под силу даже людям имеющим элементарные знания в области электроники.


электрические схемы и печатные платы

Описание сборки металлодетектора Пират своими руками, 3 вида подходящих плат, ответы на популярные вопросы о правильной пайке. 3 нюанса о спайке плат +ТЕСТ для сомо проверки.

ТЕСТ:

Небольшой тест

  1. Какие схемы наиболее подходят для использовании на металлоискателе?

а) Транзисторная или NE555.

б) КР 1006 ВИ1, NE555 или Am2504.

  1. Какую схему предпочтительнее всего использовать для установки на Пират и почему?

а) Транзисторную — она увеличит радиус действия прибора.

б) NE555, поскольку она обеспечит лучшую стабильность при работе.

  1. Какой источник питания подключают к плате для работы металлоискателя?

а) Одну батарейку типа Крона.

б) Четыре батарейки Крона, что соединены параллельно.

в) Один аккумулятор.

  1. При сборке аппарата на транзисторе, что обозначает резистор R1?

а) Частота генерации.

б) Длительность импульса.

Ответы:

  1. а) Для сборки металлоискателя своими руками желательно использовать транзисторную плату или NE555.
  2. б) Для установки на детектор желательнее использовать плату NE555. Так значительно стабилизируется работа оборудования.
  3. б), в) Для нормального функционирования металлодетектора применяют источник питания в виде четырех батареек Крона, соединённых между собой или одного аккумулятора. Оба источника подходящие, но для простоты ставят аккумулятор и не тратят времени на соединение батареек.
  4. а) R1 на транзисторе означает частоту генерации. Длина импульса обозначается, как R2.

Определение: Металлоискатель Пират (МП) – прибор импульсного типа, с понятной для самостоятельной сборки схемой. Металлодетектор состоит из небольшого количества элементов и катушки.

Если использовать катушку в 280 мм, тогда монеты находятся на расстоянии до 20 см, а крупный металл – до 1,5 метра.

Название металлоискатель получил от изготовителей схемы – PI, что означает импульсные действие. RAT — это «Радио скот» — вебсайт изготовителей.

Многих искателей интересует, как настроить Металлоискатель Пират на монеты. Самостоятельно собранный аппарат не различает металлы и монеты на расстоянии, но с помощью него учатся разыскивать металлические детали. Для новичков это хороший опыт. Также большое преимущество модели Пират — простота сборки и то, что все компоненты просто найти. К тому же детали стоят недорого, и продаются в любом радиомагазине.

Также на Пират необязательно устанавливать различные программируемые элементы, а это очень сильно упростит жизнь радиолюбителям. Даже если человек крайне поверхностно знаком с процессом сборки электрического оборудования, для него не составит особого труда своими руками собрать металлоискатель.

Как сделать Металлоискатель Пират своими руками? Проходим тест и следуем инструкциям.

Список деталей для металлоискателя Пират для схемы NE555

Список компонентов

Этот набор радиодеталей для сборки Металлоискателя Пирата подойдет для схемы NE555.

Радиодетали очень просто найти в старой электронике. А если не хватает – есть много специализированных магазинов.

Также для сборки нужно найти дополнительные детали и инструмент:

  1. Провод, что будет наматываться на катушку. Подойдет ПЭВ 0,5.
  2. Микросхема NE555. На ней будет устанавливаться узел для передачи.
  3. Пластиковый материал для изготовления корпуса.
  4. Скотч или изолента.
  5. Маленький паяльный аппарат.

Найдя все необходимое просто собрать Металлоискатель Пират своими руками в домашних условиях.

2 подробные схемы для сборки МП своими руками

Чтобы собрать металлоискатель Пират, используют 2 схемы. Для первого варианта нужно найти микросхему NE555 — ее использовали в советские времена и она являлась аналогом КР 1006 ВИ1.

NE555

Но если не получается  найти NE, тогда используют схему на транзисторах. Желательно всё-таки попробовать раздобыть NE555, поскольку стабильность техники значительно увеличится.

Транзистор

Если есть желание собрать аппарат на транзисторе, тогда придется подобрать также длительность и частоту. Такие транзисторы имеют разнообразные параметры. Нужно применять осциллограф. Резистор R1 — частота генерации. R2 — дальность импульса.

2 печатные платы металлоискателя Пират: разбираем по полочкам

Плата для NE555Плата на транзисторах

После спайки платы, нужно подсоединить питание.

Если есть желание, можно применить Кроны, подсоединенные друг к другу. Достаточно 4 штук для нормального функционирования. Но проще подключить один аккумулятор (9Вольт).

В варианте использования батарейки нужно учитывать, что одной будет недостаточно, поскольку напряжение станет часто падать, а это вызовет сбой настройки.

Если изучить спаяную готовую плату, то необходимо посмотреть на конденсаторы, расположенные с левой стороны. Они пленочные, имеющие большую термостабильность. Если установить их, то это положительным образом повлияет на стабильность аппарата.

Еще варианты плат:

  1. Печатная плата на МП на tl072.
  2. Печатная плата на МП sprint layout.
  3. МП и микросхема с гуном.
  4. К157уд2. Иногда люди интересуются, чем заменить к157уд2 в МП. Подойдет плата КР1434УД1А.

Пример платы

3 нюанса изготовления катушки корзины для МП своими руками

Катушку для МП своими руками изготовить не сложно. Большая точность сборки катушки не играет большой роли, если используется она на импульсном оборудовании. Не все знают, как намотать катушку на МП – просто наматывается на двухсотмиллиметровую оправку или немного меньше. Необходимо использовать 25 витков эмальпровода с диметром в 0,5 мм.

  1. Витки потребуется обработать при помощи изоленты.
  2. Для увеличения глубины поиска металлов, наматывают катушку 270 мм — 22 витка этим же проводком.
  3. Чтобы рассчитать катушку, желательно изучить таблицу параметров для разных размеров. Лучше использовать провод, имеющий диаметр в 0,5-0,6 мм. Но если их найти не удалось, тогда подойдет и 0,4 мм. В таблице указаны диаметры датчика, количество витков, диаметр сечения/проводка, индуктивность и сопротивление.
Схема параметров

Посмотрите на картинке – 5 нюансов изготовления корпуса

Чтобы работа Металлоискателя Пирата происходила без перебоев, катушку закрепляем в корпусе, что не содержит никакого металла. На изображении автор работы использовал полипропиленовую рубку. Это очень хороший вариант без использования металла внутри. В таком вопросе мастерам предоставляется полная свобода творчества – главное, чтобы не было никакого металла.

Корпус из полипропиленаИзолента

Применяют любой корпус, изготовленный из пластикового материала. Также некоторые люди, чтобы сэкономить время, обматывают изделие изолентой или скотчем. Но такой вариант смотрится не слишком эстетично, а потому желательнее все же взять за основу пластиковую трубку – выбор очень широкий и найти подходящую не составит труда в ближайшем магазине для сантехники.

Корпус

Изготавливая пластиковое обрамление, полностью исключаем удары о грунт и траву на месте поиска металлических деталей. Корпус для катушки МП можно найти в сети. Многие эстеты заказывают изделия, применяемые на заводских агрегатах и ставят на свою самоделку – таким образом добиваясь эстетической красоты изделия.

Без металла

При сборке катушек нужно избегать применения металла – он помешает работе над поисками и своей цели добиться не выйдет. Это крайне негативно скажется на оборудовании. Выводы от катушки необходимо падпаять к проводу с несколькими жилами. Он должен иметь диаметр сечения в 0,5 мм или чуть больше. В идеале это должны быть несколько проводов, свитых между собой.

Катушка в изоленте

Самодельная катушка для МП готова. Собрать Металлоискатель Пират своими руками не так сложно, как может показаться. И не стоит забывать, что в первую очередь металлодетектор изготавливается для конкретной цели – поиска металла. И потому выбирать некое особое оформление катушки – лишнее. Над этим следует задумываться только эстетам и перфекционистам. Обмотанная скотчем катушка даст такой же результат, как и деталь в заводском корпусе.

Металлоискатель «Пират» своими руками

2 нюанса о настройке и работе с оборудованием

Если металлоискатель собран без ошибок, то настраивать его практически не нужно. Многие задаются вопросом, как увеличить чувствительность Металлоискателя Пират. Этого можно добиться, когда в колонке начнут звучать небольшие щелчки. Когда случается в крайних точках резистора, то значение R12 изменяем в среднее положение. Повысить чувствительность МП можно только так.

Осциллограф контролируют: частоту генератора, длительность импульса. Импульс равняется 130-150 мкс, а идеальная частота – 120-150 Гц.

Работа с металлоискателем

Включаем. Потребуется выждать полминуты для стабилизации, после этого резистор R13 необходимо настроить. После всех манипуляций, начинаем поиск металла.

Как избежать 4 ошибок

Металлодетектор Пират — простой прибор, а потому у него не может возникнуть много неисправностей и они быстро устраняются.

  1. Когда возникает перегрев или некорректная работа прибора, необходимо сразу же удостовериться в правильности номиналов всех деталей, сборки.
  2. Бывают ситуации, когда звук от прибора исходит, но на металлы он не реагирует. Причина в Т1, или диоде D1. Чтобы устранить неисправность, то детали придется заменить на исправные.
  3. Происходит нагрев IRF740. Нужно осмотреть резистор R6. Если на нем верный номинал, то понижаем его. К примеру, когда был 150ом, то ставим на 100ом. Чтобы более качественно решить проблему, используем переменный резистор с показателем в 200ом. Далее следует выбрать такое сопротивление, чтобы IRF740 перестал нагреваться. После нужного подбора сопротивления, производим запайку.
  4. Нагревается Т3, или же сгорел. Такая неприятность случается из-за того, что мастер выбрал неверный динамик. Сопротивление хорошего динамика должно составлять 8ом, мощность – о,5 w.

Применение подобных советов в большинстве случаев помогает справиться со всеми проблемами.

Еще важно знать 3 нюанса о спайке плат

Чтобы спаять провода и платы, нужно знать о нескольких важных нюансах работы:

  1. Перед началом операции, обязательно нужно подобрать подходящий паяльник. Диапазон оборудование для пайки плат составляет 15-30 Ватт. Выше использовать нельзя, иначе плата сгорит. Идеально для работы подойдет акустический агрегат из-за своих малых размеров и низкой степени нагрева.
  2. Чтобы качественно спаять плату, ее нужно очень хорошо очистить. Так добиваются прочного соединения. Для обработки готовится мыльный раствор, а после вся поверхность протирается салфеткой. Металл после обработки качественно вытирается от мыла. Иногда на платах заметны плотные отложения – их убирают специальным составом, продающимся в магазине для электриков. Участок нужно очень хорошо зачистить, пока не появится блеск.
  3. Контакты на плате нужно правильно располагать. Сначала присоединяются мелкие резисторы, а затем переходим на большие детали.

ТОП-3 паяльника для плат

Для качественной обработки платы, следует применять паяльный аппарат. Лучшие фирмы изготовители:

  1. Ersa — немецкая фирма. Пальники дорогие и приобретать нужно для профессионального использования.
  2. Китайские аппараты Quick не уступают по качеству, но цены гораздо ниже.
  3. Бюджетный вариант Luckey. Идеально подходит для новичков.

Ответы на 5 часто задаваемых вопросов о пайке плат

  1. Сколько времени нужно держать паяльник для надежной фиксации? – 3-4 секунд достаточно.
  2. Припоя много нужно добавлять? – Главное – покрыть им полностью контакт. Если капля это сделает, то такого количества хватит.
  3. Каким цветом должна быть пайка – блестящая или матовая? – Ближе к первому варианту.
  4. Нужно применять средства защиты? – Обязательно надеваем очки, чтобы горячая деталь не попала в глаз.
  5. Какую температуру выдерживает микросхема? – Не больше 230 градусов.

Все детали для Металлоискателя Пират своими руками собрать легко, если следовать инструкции.  Отзывы и характеристика на МП по большей части положительные.

Если остались неясности по изготовлению Металлоискателя Пират своими руками, то подробная видео инструкция в интернете ответит на оставшиеся вопросы.

Самодельный МП, сделанный своими руками, отлично подойдет для новичка.

Импульсный металлоискатель “Пират” – Импульсные индукционные металлоискатели

В последнее время набирает обороты такая деятельность, как поиск различных старинных монет, предметов быта и просто металлических безделушек в земле с помощью металлоискателя. большая популярность. В самом деле, что может быть лучше, чем пройтись утром по полю, вдыхая ароматы природы, наслаждаясь видами. А если при этом удается найти в земле какую-то стоящую находку – это вообще сказка. Некоторые люди делают это специально, целыми днями рыская по полям в поисках ценных монет или других украшений. В их распоряжении есть дорогие заводские металлоискатели, купить которые не каждый может себе позволить. Однако собрать полноценный металлоискатель самостоятельно вполне реально.

В данной статье речь пойдет о создании самого популярного, востребованного, проверенного временем, надежного импульсного металлоискателя под названием «Пират». Он позволяет находить монеты в земле на глубине 15-20 см и крупные предметы на расстоянии до 1,5 м. Схема металлоискателя представлена ​​ниже.

Схема металлоискателя «Пират»

Всю схему условно можно разделить на две части – передатчик и приемник. Микросхема NE555 формирует импульсы прямоугольной формы, которые через мощный полевой транзистор подаются на катушку. При взаимодействии катушки с находящимся рядом с ней металлом происходят сложные физические явления, благодаря которым принимающая часть имеет возможность «видеть», есть металл в области катушки или нет. Микросхема-приемник в исходной схеме «Пирата» — советская К157УД2, достать которую сейчас становится достаточно сложно. Однако вместо него можно использовать современный TL072, при этом параметры металлоискателя останутся точно такими же. Предлагаемая в данной статье печатная плата предназначена именно для установки микросхемы TL072 (у них разная цоколевка).

Конденсаторы С1 и С2 отвечают за формирование частоты прямоугольных импульсов, их емкость должна быть стабильной, поэтому желательно использовать пленочные. Резисторы R2 и R3 отвечают за длительность и частоту прямоугольных импульсов, которые формирует микросхема. С его выхода они поступают на транзистор Т1, инвертируются и подаются на затвор полевого транзистора. Здесь можно использовать любой достаточно мощный полевой транзистор с напряжением сток-исток не менее 200 вольт. Например, IRF630, IRF740. Диоды Д1 и Д2 любые маломощные, например, КД521 или 1Н4148. Между выводом 1 и выводом 6 микросхемы подключен переменный резистор номиналом 100 кОм, с помощью которого задается чувствительность. Удобнее всего использовать два потенциометра, 100 кОм для грубой настройки и 1-10 кОм для точной настройки. Вы можете подключить их следующим образом:

Динамик в схеме включен последовательно с резистором 10-47 Ом. Чем ниже его сопротивление, тем громче будет звук и тем выше потребление металлоискателя. Транзистор Т3 можно заменить любым другим маломощным NPN-транзистором, например отечественным КТ3102. Динамик можно использовать любой, первый попавшийся. Итак, перейдем от слов к делу.

Сборка металлоискателя

Список необходимых деталей

Микросхемы :

  • NE555 – 1 шт.
  • TL072 – 1 шт.

Транзисторы :

  • BC547 – 1 шт.
  • BC557 – 1 шт.

Конденсаторы :

  • 100 нФ – 2 шт.
  • 1 нФ – 1 шт.
  • 10 мкФ – 2 шт.
  • 1 мкФ – 2 шт.
  • 220 мкФ – 1 шт.

Резисторы :

  • 100 кОм – 1 шт.
  • 1,6 кОм – 1 шт.
  • 1 кОм – 1 шт.
  • 10 Ом – 2 шт.
  • 150 Ом – 1 шт.
  • 220 Ом – 1 шт.
  • 390 Ом – 1 шт.
  • 47 кОм – 2 шт.
  • 62 кОм – 1 шт.
  • 2 МОм – 1 шт.
  • 120 кОм – 1 шт.
  • 470 кОм – 1 шт.

Подставка:

  • Динамик 1 – шт.
  • Диоды 1N4148 – 2 шт.
  • Розетки DIP8 – 2 шт.
  • Потенциометр 100 кОм – 1 шт.
  • Потенциометр 10 кОм – 1 шт.

Печатная плата

Печатная плата изготовлена ​​методом ЛУТ, зеркалировать перед печатью не нужно.

 

В первую очередь нужно припаять к плате резисторы, диоды, потом все остальное. Микросхемы желательно установить в панельки. Провода для подключения катушки, динамика, потенциометра и катушки можно впаять прямо в плату, но удобнее использовать винтовые клеммники, тогда можно будет подключать и отключать провода без использования паяльника.

Изготовление катушки

Несколько слов о поисковой катушке. Оптимальный вариант – намотать 20-25 витков медного провода сечением 0,5 мм2 на круглую рамку диаметром около 20 см. Чувствительность в большой степени зависит от количества витков, поэтому сначала следует намотать еще витков, штук 30, а затем, постепенно уменьшая количество витков, подобрать число, при котором чувствительность будет максимальной. Провода от платы к катушке должны быть не длинными, желательно медными и сечением не меньше сечения провода катушки.

Настройка металлоискателя

После сборки платы, намотки катушки прибор можно включать. В первые 5-10 секунд после включения из динамика будут слышны различные шумы и треск, это нормально. Затем, когда операционный усилитель войдет в свой рабочий режим, нужно потенциометром найти такой режим, когда из динамика будут слышны отдельные щелчки. При поднесении к катушке металлического предмета частота щелчков значительно возрастет, а если металл поднести в самый центр катушки, траст превратится в сплошной гул. Если чувствительности не хватает, и изменение числа витков катушки не помогает, стоит попробовать подобрать номиналы резисторов R7, R11, меняя их в большую или меньшую сторону. Плату необходимо очистить от флюса, он часто становится причиной неисправности металлоискателя. Удачной сборки!

 

Загрузка печатной платы.zip

7 лучших мест для поиска металлов в Род-Айленде [карты, законы и многое другое]

Глубокая и богатая история включает в себя то, что вы были первым государством, провозгласившим независимость от Великобритании, а приключенческие истории о пиратах превращают Род-Айленд в настоящее приключение. Это было решающим фактором при выборе маршрута для нашего опыта по Соединенным Штатам, чтобы найти лучшие места для обнаружения металла.

Парки штата Род-Айленд для поиска металлов

Во время моих приключений с семьей, путешествуя по Род-Айленду, я нашел семь государственных парков, пляжей и зон отдыха, которые мне понравились больше всего. Все эти парки требуют разрешения на охоту за сокровищами с помощью металлоискателя, но все они того стоят (здесь мы также поговорим о законах и разрешениях).

Давайте вместе отправимся в путешествие по этим семи государственным паркам, пляжам и зонам отдыха. Я поделюсь своим опытом, а также мероприятиями и удобствами, которые каждый может предложить. Таким образом, вы сможете получить хорошее представление о том, чего ожидать, и сможете спланировать свое собственное приключение.

Государственный парк Линкольн-Вудс — фантастический парк, расположенный недалеко от Провиденса. Пресноводный пляж прекрасен (для охоты), а в парке есть много других занятий, о которых я расскажу чуть позже.

Парк был впервые официально запущен в 1909 году, но земля в этом районе восходит к Аврааму Линкольну. Не предавая богатой исторической тенденции, которая подходит большей части Род-Айленда, Lincoln Woods SP обещает потерянные сокровища, как и любой другой в Род-Айленде.

Некоторые из замечательных вещей, которыми вы можете заняться в этом парке:

  • Рыбалка
  • Пешие прогулки
  • Верховая езда
  • Плавание

Вот как найти парк штата Линкольн Вудс – https://goo. gl/ maps/K1MEu7s8Rx7obxDPA

Источник: https://riparks.com/Locations/LocationLincolnWoods.html

👉Привет, Дэвид, парень, стоящий за этим сайтом. Ознакомьтесь с моим любимым оборудованием для обнаружения металлов ниже 👍 Рекомендуемый

Nokta Makro Simplex+ офигенная машина !

Меня часто спрашивают, какие машины я использую и какие рекомендую. Без сомнения,   для новичка возьмите   Nokta Makro Simplex + Kit, это лучший . 100% водонепроницаемость, беспроводные наушники и пинпоинтер

Click for Simplex + проверка цены на Amazon

Ручка Lesche T Ручка Лопата копает все

Следующее, что вам нужно , это отличная лопата , поверьте мне, когда я говорю вы будете копать больше, зная, что можете копать БЫСТРЕЕ. Почти пуленепробиваемый Лопата Lesche с Т-образной рукояткой — самая удобная лопата для тяжелых условий эксплуатации, которую я когда-либо использовал.

Нажмите, чтобы проверить цену Lesche на Amazon

CKG Металлодетекция Пляжный совок для песка , Тяжелый режим работы

Металлодетекция и пляжи идеально сочетаются друг с другом. Чтобы обыскать пляж, вам НЕОБХОДИМО СОВОК ДЛЯ ПЕСКА . Совки для песка CKG предназначены для тяжелых условий эксплуатации и могут использоваться в качестве лопаты.

Нажмите, чтобы узнать цену CKG Scoop на Amazon

Minelab Equinox 800 awesome Металлоискатель

Если пришло время UP YOUR GAME , приобретите стандартный металлоискатель . Minelab Equinox 800 — ЛУЧШИЙ . Хорошо, это не дешево, но ваши находки увеличатся с этой машиной.

Нажмите, чтобы узнать цену Equinox 800 на Amazon

Ист-Гринвич, Род-Айленд, предоставляет возможность посетить Мемориальный государственный парк Годдарда. В то время как в парке есть прекрасный пляж, где вы можете запросить разрешение на обнаружение металла, парк также предлагает 9поле для гольфа. Это удобно, если вы любите гольф, а не плаваете, пока на пляже многолюдно и вы ждете начала охоты. Почему бы просто не сыграть в гольф?

Вот некоторые достопримечательности парка:

  • 9-луночное поле для гольфа
  • Пляж для купания
  • Верховая езда
  • 11 игровых площадок
  • 355 столов для пикника
  • 3 9 //goo.gl/maps/inKET7FjnS53Jq6n8

    Источник: https://riparks.com/Locations/LocationGoddard.html

    В Наррагансетте, штат Род-Айленд, расположены два пляжа: государственный пляж Северного Скарборо и государственный пляж Южного Скарборо. Эти два пляжа находятся в ведении отдела парков и отдыха правительства штата Род-Айленд, как и парки штата. Поэтому они попадают под одни и те же правила получения разрешения. Просто свяжитесь с региональным менеджером, чтобы получить разрешение. Помните, если вы не выкапываете ничего старше 100 лет, это должно быть честной игрой на пляже. Однако не забудьте получить это разрешение.

    На песчаных пляжах Скарборо дежурят спасатели с 9 утра до 6 вечера. Если это жаркий день и на пляже многолюдно, вы можете ожидать отказа в разрешении. Однако в более прохладные или дождливые дни не должно быть большого сопротивления получению разрешения.

    Вот некоторые из удобств и развлечений на пляже:

    • Набережная
    • Смотровая башня
    • Плавание
    • Пикники

    Источник: https://www.riparks.com/Locations/LocationScarborough.html

    4. Государственный пляж Восточного Матунака — охота на пляже после урагана

    Государственный пляж Восточного Матунака когда-то был частными землями, которые в были разрушены ураганами, которые иногда уносили в море целые постройки. Спустя годы государство приобрело землю и построило современный пляжный комплекс.

    Вот некоторые особенности пляжа:

    • Дежурные спасатели с 9:00 до 18:00
    • Плавание
    • Домашние животные не допускаются

    Вы можете найти Государственный пляж Восточного Матунака здесь – https://goo. gl/maps/Cc6mVN8qkvMmEYmU7

    Источник: https://www.riparks.com/Locations/LocationEastMatunuck.html

    Государственный парк Берлингейм расположен к западу от Чарльстона, Род-Айленд. Парк довольно большой, с множеством пешеходных маршрутов, кемпингов и пляжем для купания на пресноводном пруду Уотчауг.

    В парке также есть причал для лодок DEM, поэтому, если вы хотите вывести свой гидроцикл, вы можете это сделать. Может взиматься плата.

    Спасатели на пляже работают с 9:00 до 18:00 в зависимости от сезона. В парке также разрешена рыбалка, если, конечно, у вас есть соответствующая лицензия на рыбалку.

    Источник: https://riparks.com/Locations/LocationBurlingamePicnic.html

    Совет по поиску металла: Иногда я слишком взволнован, когда нахожусь в поле, чтобы узнать, что я могу найти. Это приводит меня к естественному желанию бежать вперед. Но это было причиной пропажи сокровищ не раз.

    Чтобы этого не произошло, не торопитесь. Держите свое волнение под контролем, и у вас будет больше шансов найти что-то, что в противном случае могло бы ускользнуть от вашего спешного темпа. Чтобы получить больше полезных советов по поиску и многое другое, прочитайте эту статью: https://metaldetectingtips.com/metal-detecting-tips/

    Государственный парк Пуласки небольшой, но он приносит массу удовольствия. Помимо невероятной рыбалки на форель и купания на пляже у пруда Пек, Пуласки предлагает то, чем может насладиться каждый.

    Находясь в Пуласки, вы можете войти в соседний район управления Джорджа Вашингтона, чтобы насладиться более чем 10 милями троп.

    Источник: https://riparks.com/Locations/LocationPulaski.html

    Misquamicut, один из самых популярных пляжных курортов штата, в жаркие летние дни заполнен до отказа. Место назначения предлагает более полумили песчаного пляжа; в этом районе часто смешиваются местные жители и иностранцы, которые хотят насладиться пляжем в жаркий день.

    Государственный пляж был официально открыт только в 1959 году. Это означает, что, будучи таким новым объектом, вряд ли у вас возникнут проблемы с поиском реликвий старше века. В конце концов, пляж — это не историческое место.

    Источник: https://riparks.com/Locations/LocationMisquamicut.html

    Законы штата Род-Айленд о металлоискателях

    Род-Айленд — штат с богатой историей. Государственные чиновники оберегают эту историю, и, вероятно, не зря. Это вызывает проблемы у металлоискателей. Что касается государственных парков и других объектов собственности, находящихся в ведении DEM, таких как пляжи, закон неоднозначен и полностью прозрачен. Вот низ:

    • Вы должны получить разрешение на охоту в государственных парках.
    • Район и, возможно, время суток, вероятно, будут ограничены по единоличному усмотрению менеджера, что дает право на обработку разрешения.
    • Утверждается, что разрешения выдаются Департаментом природопользования и утверждаются директором.
    • Государственное управление DEM разбивает штат на регионы. Региональные менеджеры утверждают разрешения, а не директор, согласно форуму, где человек заявил, что его брат работает на DEM, и именно так они работают.
    • В большинстве парков есть правила на входе в парк, в которых указано, разрешено ли обнаружение или нет.

    Положение о государственном парке в редакции:

    «А. Никто не имеет права проводить раскопки, нарушать или проводить полевые исследования на любом участке или подводном историческом объекте, а также никто не должен нарушать или удалять какие-либо образцы с любого объекта, находящегося под опекой, контролем или хранением RIDEM, без предварительного получения письменного разрешения директора. и разрешение от Государственной комиссии по сохранению исторических памятников.

    B. Все археологические памятники, подводные исторические ценности и археологические образцы, как они определены в Законе Род-Айленда о древностях, главы 42-45.1 Закона Род-Айленда, являются собственностью штата Род-Айленд.

    C. Использование металлодетекторов и других устройств для определения местоположения ограничено установленными зонами в течение определенных периодов времени».

    Источник: https://rules.sos.ri.gov/regulations/part/250-100-00-1

    Краткий свод законов:

    • N Национальные леса: требуется разрешение от Лесная служба США .
    • Земли BLM: для реликвий требуется разрешение. Бюро землеустройства — отличный ресурс для поиска металлоискателей. Узнайте больше о правилах ЗДЕСЬ
    • Государственные парки Род-Айленда: требуется разрешение. Могут применяться определенные районы и время. Узнайте больше на веб-сайте государственных парков Род-Айленда — ЗДЕСЬ
    • Земли Род-Айленда DEM (кемпинги, пляжи): требуется разрешение. Могут применяться определенные районы и время.

    Частная собственность: требуется разрешение владельца земли.

    Клубы металлодетекторов в Род-Айленде

    • Rhode Island Relics – Потакет, Род-Айленд. Этот «клуб» по сути представляет собой магазин металлодетекторов, который организует некоторые мероприятия. Их веб-сайт больше ориентирован на продажу продуктов, чем на отображение информации о клубах, но есть упоминания о том, что они регулярно встречаются, поэтому, возможно, стоит изучить вопрос, если вы ищете клуб в Род-Айленде (похоже, клубов не хватает). – https://www.rhodeislandrelics.com

    Совет по поиску металла: Будьте уважительны и всегда соблюдайте закон. Вы можете подумать, что вам может сойти с рук тайком проникнуть на территорию, чтобы провести какое-то расследование, но без надлежащего разрешения это может иметь ужасные последствия. Вы можете получить штраф за вторжение или что-то похуже, в зависимости от того, в каком состоянии вы находитесь в данный момент.

    Чтобы сохранить доброе имя металлоискателей во всем мире, следите за своими манерами и держитесь подальше от неприятностей. Другие полезные советы можно найти в этой статье: https://metaldetectingtips.com/metal-detecting-tips/

    В Род-Айленде найдены сокровища с металлоискателем

    Все любят хорошие детективы. Добавьте немного сокровищ, пиратов, старую добрую погоню и ссылки на авторитеты, и вы получите задатки великой приключенческой истории. У Род-Айленда есть свои истории.

    В далеком 1695 году жил свирепый пират по имени капитан Генри Эвери. Предположительно, он напал и разграбил корабль, перевозивший мусульманских паломников домой в Индию. Пират избежал захвата, представившись работорговцем, а затем исчез.

    Входит Джим Бэйли, металлоискатель, который нашел арабскую монету 17-го века. Монета может содержать подсказку о том, как сбежал этот печально известный пират. Мистер Бейли также нашел монету в Род-Айленде.

    Преступления Эври были настолько велики, что инцидент стал одним из первых в истории всемирных розысков.

    Прочитайте полную историю здесь – https://www. masslive.com/living/2021/04/ancient-coins-found-in-new-england-pick-your-own-fruit-orchard-may-solve- my-of-murderous-1600s-pirate.html

    Ресурсы по поиску металлов в Род-Айленде

    • На форуме MDHTALK есть отличный справочный ресурс для получения информации о правилах поиска металлов в Род-Айленде. Ознакомьтесь со списком ссылок здесь. – http://www.mdhtalk.org/cf/city-regulation.cfm?st=RI
    • Rhode Island DEM Park and Management Rules and Supplies (См. Раздел 4 в разделе «Археология» для получения информации о законах, в которых упоминается металлоискатель). – http://www.dem.ri.gov/programs/bnatres/fishwild/pdf/ma0610.pdf

    Магазины металлодетекторов в Род-Айленде для получения экспертной консультации

    • AJP Metal Detectors — Тивертон, Род-Айленд — https://ajpmetaldetectors.com/
    • Rhode Island Relics — Потакет, Род-Айленд — https://www.rhodeislandrelics.com/

    На восточном побережье есть удивительные места для поиска металлов

    • Вермонт — это не только кленовый сироп, это привлекательное место для поиска металлов.

Добавить комментарий

Ваш адрес email не будет опубликован. Обязательные поля помечены *