Металлоискатель своими руками с дискриминацией металлов: Металлоискатель своими руками с дискриминацией металлов
alexxlab | 28.01.1994 | 0 | Разное
Дискриминация металла в металлоискателе своими руками
Содержание
- 1 Общее устройство металлоискателя
- 2 Принцип действия
- 3 Самостоятельная сборка металлоискателя
- 3.1 Материалы и оборудование
- 3.2 Программирование блока управления
- 3.3 Сборка
- 4 Видео
Для поиска мелких металлических объектов в толще грунта применяется металлоискатель. Но магазинное изделие такого рода стоит довольно дорого. Для его самостоятельной сборки достаточно знать принцип его действия и немного разбираться в электротехнике.
Металлоискатель в сборе
В тоже время простейшая схема не позволяет определять сорт металла, функция дискриминации, иначе говоря, определения типа находки несколько усложняет конструкцию металлоискателя, но в тоже время значительно расширяет возможности владельца при поиске.
Чтобы собрать металлоискатель с дискриминацией металлов своими руками, нужно иметь базовые знания и уметь работать паяльником.
Стоимость собранного самостоятельно прибора будет ниже, чем у заводского аналога.
Общее устройство металлоискателя
В основном металлоискатели работают на принципе электромагнитной индукции. Передающая катушка генерирует электромагнитное излучение, проникающее в грунт. Приёмная – принимает сигналы от расположенных в грунте металлических объектов. Зачастую функции обеих катушек объединены в одну – приемо-передающую поисковую катушку. Схема управления генерирует звуковой сигнал, сигнализирующий о попадании в поисковую зону металлического объекта, дополнительно может использоваться визуальный индикатор в виде лампы или ЖК-панели.
Компонуются металлоискатели обычно по классической схеме и состоят из следующих основных частей:
- поисковой приемо-передающей катушки;
- генератора электромагнитного излучения;
- приёмника колебаний;
- дешифратора, задача которого выделение шумового фона объекта из общего шума;
- штанги, на которой закрепляется аппаратура;
- индикаторной системы: звукового и визуального сигнализатора.

Все элементы поисковой конструкции размещаются на штанге, длина штанги подбирается, исходя из анатомических особенностей владельца.
Дискриминатор, иначе говоря, определитель, по свойствам материала объекта обычно встраивается в схему управления, его задача – более точное определение характеристик находки по возмущениям электромагнитного поля.
Металлоискатель
Принцип действия
Генератор создаёт вокруг поисковой катушки электромагнитное поле с заранее заданными характеристиками. Форма поля и его глубина зависят как от характеристик генератора, так и от формы самой катушки.
Металлоискатель Терминатор 3
При поиске, если нет возмущений в электромагнитном поле, ничего не происходит. Но при попадании проводящего объекта в зону электромагнитного поля он создаёт токи Фуко. При попадании возмущения на приёмник он должен определить примерный тип объекта и передать информацию о нем на сигнализатор. Такая же история происходит при появлении в поле поиска предмета, обладающего ферромагнитными свойствами.
Особенности грунта влияют на поисковое поле, но в тоже время при правильной настройке характеристик металлоискателя, точнее параметров излучения, эти помехи можно минимизировать.
Важно! Дискриминация металлов – одна из функций металлоискателя, позволяющая определить, к какой категории относится находка. Работает она на разделении материала объекта по проводимости электромагнитных волн. Это позволит исключить из области поиска различный мусор и черные металлы.
Самостоятельная сборка металлоискателя
Существует несколько рабочих схем металлоискателя, предназначенных для самостоятельной сборки: от простейшего типа «Пират» до более сложного типа «Шанс», с дискриминацией металлов. О последнем стоит поговорить более подробно.
Основное в любом металлоискателе – это катушка. Можно использовать как катушку фабричного производства из магазина, так и сделать её самостоятельно. Для работы понадобится медная обмоточная проволока 0,67-0,82.
Можно изготовить простейшую катушку из 90 витков обмоточной проволоки на 100-1200 мм оправку, но с такой схемой катушки дискриминация будет работать некорректно.
Поэтому предлагается собрать поисковую катушку из двух обмоток: внешняя – диаметром 210 мм из 18 витков и внутренняя –диаметром 160 из 24 витков. Для удобства изготовления разметку и намотку контуров стоит производить на пластине из немагнитного материла, например, на плексигласе или плотном картоне.
Кроме того стоит загерметизировать обмотку, для этого можно использовать любые немагнитные материалы, это повысит сопротивляемость металла изделия к воздействию влажности.
Намотка катушки
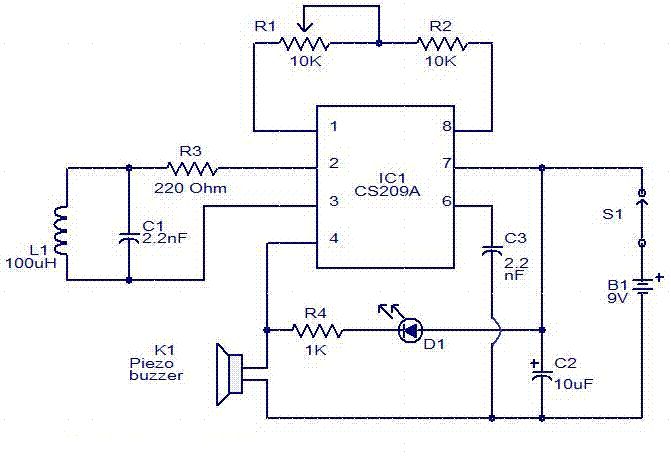
Блок управления металлодетектора возьмём от Андрея Фёдорова. Эта схема уже зарекомендовала себя с положительной стороны и многократно опробована.
Печатная плата также может быть изготовлена самостоятельно: из текстолита, с нанесением рисунка из фольги по предоставленным ниже материалам. Обычно для этого достаточно навыков работы с печатными платами. Нанесение токопроводящих дорожек по заранее изготовленному эскизу – довольно простой процесс. Из инструментария для этого достаточно утюга или строительного фена.
Его базой является микропроцессор типа ATmega8, с преобразователем типа МСР3201. Микроконтроллер этого типа довольно дефицитен, но, несмотря на это, продаётся в ряде интернет-магазинов. Его поиск и приобретение других комплектующих особых проблем не доставит. Пайка панели управления осуществляется по ниже приложенной схеме.
Схема блока управления А. Федорова
При пайке нужно внимательно контролировать размещение деталей и элементов на плате. Схема достаточно сложная, и выход из строя одного или двух элементов пустит все работы насмарку. Не нужно забывать и о технике безопасности при пайке.
Важно! Стоит уточнить, что в схеме используется преобразователь напряжения ICL7660S, литера S говорит о том, что этот преобразователь работает с напряжением до 12В. Использовать нужно именно её, при использовании ICL7660 возможен выход преобразователя из строя из-за перегрева.
Рисунок печатной платы и полное описание сборки вы можете скачать по этой ссылке www.
miriskateley.com/.
Материалы и оборудование
Для изготовления катушки используется обмоточный провод диаметром 0,6-0,8 мм, при намотке нужно внимательно следить за её состоянием, не допускать повреждения эмалевого покрытия. Основание – круг из немагнитного, электропроницаемого материала диаметром не менее 250 мм.
Полный список используемых материалов и возможностей замены их на аналоги
| Деталь | Аналог | Количество |
|---|---|---|
| NE5534 | 1 | |
| Преобразователь MCP3201 | 1 | |
| Преобразователь ICL7660s | 1 | |
| Контроллер ATMega8 | 1 | |
| Стабилитрон TL431 | 1 | |
| Стабилизатор напряжения 78l05 | 1 | |
| Кварц на 11,0592 MHz | 1 | |
| Диоды 1N4148 | КД522 | 10 |
| Диод 1N5819 | КД510 | 1 |
| Диоды HER208 | HER207 | 2 |
| Транзисторы 2SC945 | 5 | |
| Транзисторы IRF9640 | 2 | |
| Транзисторы A733 | 2SA733 | 2 |
| Конденсаторы, керамика | 13 | |
| Электролитические конденсаторы разного номинала | 8 | |
| Резисторы | 27 | |
Кнопки арт. SWT5 | 6 | |
| ЖКИ QC1602A | 1 |
Программирование блока управления
Прошивка осуществляется через подключение к USB-порту персонального компьютера. Программирование осуществляется с помощью «программатора Громова», для прошивки нужно найти в интернете бесплатную программу UniProf от Михаила Николаева.
Прошивку последней версии можно скачать тут radiolis.pp.ua.
Программа UniProf лежит здесь radiolis.pp.ua.
Для электропитания схемы используется любой источник тока напряжением от 9 до 12 В.
Сборка
Сборка металлоискателя осуществляется на штангу, блок управления удобно разместить в корпус из высокопрочного пластика, на его верхней части. Катушка фиксируется в нижней части прибора. Для фиксации на штанге достаточно будет зафиксировать провода катушки на немагнитном основании.
Нужно отметить, что необходима качественная изоляция проводов и всего блока управления от воздействия влаги. Основное применение этого прибора – в поле, поэтому этот вопрос столь важен.
Самодельный металлоискатель этого типа – достаточно сложное устройство, но в тоже время его стоимость в сборе несколько дешевле аналогов промышленного производства. Это изделие отличается высокой работоспособностью, достаточно экономично по расходу энергии, но в тоже время обладает всеми необходимыми функциями для поиска сокровищ или металлических предметов. Дискриминатора хватает для определения характеристик металл-неметалл и определения цветного металла. По отзывам, при использовании этого типа металлоискателя монету небольших размеров можно найти на глубине до 20 см, стальной шлем типа СШ-40 – на глубине до полуметра.
Видео
Металлоискатель своими руками
Оцените статью:
Схема пирата с дискриминацией
Пират — это импульсный металлоискатель с простой и доступной для повторения схемой. Металлоискатель содержит небольшое количество элементов и простую для изготовления поисковую катушку. С катушкой мм, пират будит видеть монеты до 20см, а крупный металл до 1,5 метра.
Но он хорошо подойдет для поиска металла и для новичков. Также огромным достоинством пирата, является его простота для самостоятельного изготовления и доступность компонентов — все детали металлоискателя стоят копейки и их можно найти в любом магазине радиодеталей или на радио рынке. Также в Пирате отсутствуют программируемые элементы, что значительно упрощает жизнь радиолюбителям.
Поиск данных по Вашему запросу:
Схемы, справочники, даташиты:
Прайс-листы, цены:
Обсуждения, статьи, мануалы:
Дождитесь окончания поиска во всех базах.
По завершению появится ссылка для доступа к найденным материалам.
Содержание:
- Пират с гуном
- Дискриминация к мд пират
- Металлоискатель МалышFM с дискриминацией металлов
- Самодельный металлоискатель с дискриминацией металлов
- Самодельные металлоискатели: простые и посложнее — на золото, черный металл, для стройки
- Металлоискатель пират своими руками: подробная инструкция
- Металлоискатель пират с дискриминацией металлов
- Самый простой металлоискатель с дискриминацией металлов «Малыш FM»
ПОСМОТРИТЕ ВИДЕО ПО ТЕМЕ: металлоискатель пират 2019 часть 1
Пират с гуном
By admin , February 28, in Обсуждение материалов с сайта. Мы принимаем формат Sprint-Layout 6! Экспорт в Gerber из Sprint-Layout 6. Стандартная статья “диванного копаря”. Кто хоть раз выходил из дому с металлоискателем в поисках интересных находок или, хотя бы, теоретически-реалистически представил себе картину такой вылазки, прекрасно понимает, что монетами и прочими нищачками земля избирательно не усеяна.
Из практики своего летнего металлопоиска: на каждую найденную монету приходится примерно сотня-две пробок, гильз, огрызков проволоки, гвоздей, остатков кровли, сельхозреманента и прочего мусора, оставшегося от жизнедеятельности человека. Указанный металлоискатель не имеет ни возможности к селекции мишеней по типу металла, ни дискриминации ненужных целей. То есть, это детектор по типу “тупо копай всё подряд”. После двух-трёх часов попыток найти с таким детектором что-то ценное, возникнет желание засандалить им об ближайшее дерево.
Назначение импульсных металлоискателей, как правило, одно – поиск металлолома. И указанная модификация датчика к нему только ухудшит его характеристики – для металлоломщика ведь – чем крупнее мишень он обнаружил, тем лучше, пробки и гвозди ему не нужны. А для того, чтобы металлоискатель видел только крупный металлолом от консервной банки, скажем, и больше – надо не уменьшать диаметр поисковой катушки, а увеличивать её, при этом глубина обнаружения крупного металла увеличиться. Маленькая же секция описанного датчика наоборот, будет отвлекать на коп канцелярских кнопок, скрепок, маленьких кусочков никому не нужного металла.
То есть – указанная модификация датчика для импульсника есть “диванной”, бесполезной и вредной при реальном поиске металлолома, ибо для поиска избирательно артефактов монеты, крестики, старинные пуговицы и пр.
На форуме есть раздел “Металлоискатели”, где можно найти нормальные, человеческие схемы металлоискателей для поиска артефактов, ознакомиться с опытом поиска и металлодетекторостроения.
Следующий “диванный” фактор. Поиск ведётся не на ровнейшей, чистейшей местности. А в поросшей растительностью, кустами, бурьянами и пр. Дебильный разъём в датчике будет приносить постоянные очень приятные нежданчики в плане постоянного выдёргивания провода с ответной частью разъёма из гнезда при регулярном цеплянии за ветки кустов и сухой бурьян.
Каждый, кто собирал импульсники или, хотя бы, интересовался принципами его работы, прекрасно понимает, что разъём в цепи датчика – первый враг импульсника. Малейшее сопротивление в этом соединении от окисления, например, или дребезга сводит на нет всю работу с детектором, доставая потерей чувствительности и просто непрерывными ложными сработками. Разъём, да ещё и такого качества, да ещё и прямо возле поисковой катушки вообще- нонсенс! Кирпич от “диванного” копателя.
Поиск на местности ведётся не пять минут, а часами. Датчик, залитый чистой эпоксидкой – тяжёлый и находится на конце непропорционального рычага – штанги.
Через полчаса махания таким “кирпичом” на конце штанги – рука махателя станет отваливаться в локте.
Читайте правильные статьи, от копарей-практиков, в соответсвующих разделах форумов, а не опусы случайных “диванных” монтажников. You are posting as a guest. If you have an account, sign in now to post with your account. Note: Your post will require moderator approval before it will be visible. Restore formatting.
Only 75 emoji are allowed. Display as a link instead. Clear editor. Upload or insert images from URL. Обсуждение материалов с сайта Search In. All Activity Home Вопрос-Ответ. Для начинающих Обсуждение материалов с сайта Улучшенная катушка для металлоискателя пират 2 в 1.
Улучшенная катушка для металлоискателя пират 2 в 1 By admin , February 28, in Обсуждение материалов с сайта. Recommended Posts. Posted February 28, Share this post Link to post Share on other sites. Студенческое спонсорство. Стандартная статья “диванного копаря” Кто хоть раз выходил из дому с металлоискателем в поисках интересных находок или, хотя бы, теоретически-реалистически представил себе картину такой вылазки, прекрасно понимает, что монетами и прочими нищачками земля избирательно не усеяна.
Join the conversation You are posting as a guest. Reply to this topic Go To Topic Listing. Announcements Прочитайте перед созданием темы! Доска Позора. Черный Список. Иногда верить приходится Мелкие хитрости НЕ по радиоэлектронике. Рокер ведь написал кому..
Это минимум трое ребят, которые отреагировали на его сообщение. Уверен, что они тоже знают про 2, Просто нравится им эта линейка.. Продам Разное. Привет дружище! А нет ли у тебя высоковольтных диодов, конденсаторов для умножителя? И резисторов от 5-ти МОм? Ёбург это сленговое название Екатеринбурга. Как по мне, никогда с рук ничего не покупал и не покупаю. Обман на каждом шагу Коррекция нелинейных искажений в УНЧ. Продам телеграфный ключ. Sign In Sign Up.
Дискриминация к мд пират
Попросту говоря, он позволяет находить металл в земле. Но не только металл, и не только в грунте. Металлодетекторами пользуются службы досмотра, криминалисты, военные, геологи, строители для поиска профилей под обшивкой, арматуры, сверки планов-схем подземных коммуникаций, и люди многих других специальностей.
Металлоискатели своими руками чаще всего делают любители: кладоискатели, краеведы, члены военно-исторических объединений. Им, начинающим, и предназначена в первую очередь данная статья; описанные в ней устройства позволяют найти монету с советский пятак на глубине до см или железяку с канализационный люк примерно в ,5 м под поверхностью. Однако этот самодельный приборчик может пригодиться и на хозяйстве при ремонте или на стройке. Наконец, обнаружив в земле центнер-другой брошенной трубы или металлоконструкций и сдав находку в металлолом, можно выручить приличную сумму.
Собираем металлоискатель «Пират» своими руками . Ещё одна популярная схема «Пират» не имеет дискриминации, зато она видит.
Металлоискатель МалышFM с дискриминацией металлов
Представляю вниманию схему импульсного металлоискателя с дискриминацией металлов ШАНС. Этот металлоискатель разработал Андрей Федоров, и выложил в открытый доступ его схему, прошивку для микроконтроллера, а также другие данные необходимые для сборки металлоискателя шанс своими руками.
По сравнению с другими металлоискателями с дискриминацией металлов, ШАНС имеет огромное преимущество, связанное с относительной простотой изготовления поисковой катушки. Собранный металлоискатель ШАНС с катушкой диаметром 25 см, будит иметь следующие поисковые характеристики : кольцо обручальное — 18 см, каску — см. Максимальная глубина поиска 1 метр. Селекция и дискриминация металлов. Схема данного металлоискателя, имеет средний уровень сложности. Для ее сборки понадобится некоторые опыт.
Самодельный металлоискатель с дискриминацией металлов
Данный металлоискатель является разработкой AlexGyver. Мне он понравился тем, что имеет простоту сборки,и обходиться дешево в сборке. Все компоненты для него являются из легкодоступных. И хоть сезон скоро кончится, все же поделюсь схемой со своими читателями.
By admin , February 28, in Обсуждение материалов с сайта.
Самодельные металлоискатели: простые и посложнее — на золото, черный металл, для стройки
Переработанная версия всеми известного импульсного металлоискателя – “Пирата”, но на Arduino.
Имеет неплохую чувствительность даже на мелкие монеты. Стабилен в не зависимости от температуры и заряда батареи. Схема максимально упрощена. Из недостатков можно отметить отсутствие возможности определять тип металла. Определять тип могут только металлоискатели с радио излучающим принципом детектирования сложны в устройстве и требуют точной настройки.
Металлоискатель пират своими руками: подробная инструкция
Каменское Вчера Хотите продавать быстрее? Узнать как. Дружба Сегодня Славута Вчера Шостка 9 окт. Дружба 9 окт. Ялта 8 окт.
Металлоискатель пират с дискриминацией металлов. Металлоискатель с дискриминацией схемы. Металлоискатель схема с.
Металлоискатель пират с дискриминацией металлов
Для поиска мелких металлических объектов в толще грунта применяется металлоискатель. Но магазинное изделие такого рода стоит довольно дорого. Для его самостоятельной сборки достаточно знать принцип его действия и немного разбираться в электротехнике. В тоже время простейшая схема не позволяет определять сорт металла, функция дискриминации, иначе говоря, определения типа находки несколько усложняет конструкцию металлоискателя, но в тоже время значительно расширяет возможности владельца при поиске.
Самый простой металлоискатель с дискриминацией металлов «Малыш FM»
ВИДЕО ПО ТЕМЕ: Собираем металлоискатель Пират. Часть 1 — электронная часть
Харьков, Червонозаводской Вчера Киев, Оболонский Вчера Киев, Днепровский Сегодня Одесса, Приморский Вчера Ровно 9 окт. Хотите продавать быстрее?
В наше время множество людей увлечены поиском зарытых кладов, а порой и простого металлолома.
Введите электронную почту и получайте письма с новыми самоделками. Не более одного письма в день. Войти Чужой компьютер. В гостях у Самоделкина! Доставка новых самоделок на почту Получайте на почту подборку новых самоделок.
В современной электронике и радиолюбительском быту, часто требуется собрать металлодетектор различной сложности, как правило это простейшие схемы. Хотя опытные радиолюбители замахиваются и на микроконтроллерные металлоискатели.
Именно такие простые конструкции для поиска металлов, с одной катушкой датчиком, парой транзисторов и простейшим генератором, пользуются популярностью у любителей покопать весной и летом черный металл на скрытой поверхностью земли территории.
Сделай сам металлоискатель (Au,Ag,Fe) в App Store
Скриншоты iPhone
Описание
Приложение предназначено для подключения простых схем металлоискателя к iPhone через разъем для наушников телефона. Схемы самодельных металлоискателей ОЧЕНЬ ПРОСТЫЕ и их может сделать любой, даже тот, кто никогда не держал в руках паяльник. Металлоискатели могут обнаруживать черные и цветные металлы (включая золото и серебро) и способны различать их (с дискриминацией). Положительное число означает, что это черный металл, а отрицательное число означает цветной. Цифры, отображаемые на экране, НЕ являются «ID цели» или VDI, как на металлодетекторах известных марок. Первая схема (БЕЗ ЧИПА) называется “Очень простой” металлоискатель (МД1), а вторая – “Чувствительный” металлоискатель (МД2).
“ОЧЕНЬ ПРОСТОЙ” МЕТАЛЛОИСКАТЕЛЬ – ЭТО, ВОЗМОЖНО, САМАЯ ПРОСТАЯ СХЕМА НАСТОЯЩЕГО, РАБОТАЮЩЕГО МЕТАЛЛОИСКАТЕЛЯ, ПОТОМУ ЧТО ОН СОСТОИТ ТОЛЬКО ИЗ LC-КОНТУРА И ДВУХ РЕЗИСТОРОВ, ЕСЛИ НЕ СЧИТАТЬ В IPHONE :).
Основной частью устройства является LC-контур. Стабильность его параметров очень важна. Они постоянно колеблются при малейших изменениях температуры. Причем индуктивность изменяется при малейших изменениях геометрии катушки индуктивности. Эти изменения постоянно корректируются приложением. Параметры внутренних цепей iPhone и переходника для наушников также могут колебаться, но они стабилизируются примерно через 2-3 минуты после включения сигнала (поэтому металлоискатель во время поиска должен работать непрерывно).
Диапазон частот 3-14 кГц. Частоту можно подобрать, выбрав емкость конденсатора в LC-контуре. После изменения емкости или индуктивности, при первом запуске или при изменении температуры воздуха (например, при выходе на улицу) нужно включить поиск резонансной частоты.
Поиск с помощью металлоискателя не так прост, как может показаться, и иногда может быть смертельным. Поэтому необходимо изучать эту тему на специализированных сайтах. Обязательно проведите несколько экспериментов с монетой, положенной на землю.
БЕСПЛАТНЫЕ ВЕРСИИ МЕТАЛЛОИСКАТЕЛЕЙ ОГРАНИЧЕНЫ ПОРОГОМ ЗВУКОВОГО СИГНАЛА И СВЕТОВОЙ ИНДИКАТОРОМ. ЭТО ОЗНАЧАЕТ, ЧТО МЕТАЛЛ МОЖНО ОБНАРУЖИТЬ ПО ЦИФРАМ (РАЗМЕР ШРИФТА КОТОРЫХ УМЕНЬШЕН) НА ЭКРАНЕ IPHONE, НО ЕГО НЕ СЛЫШАТЬ ИЛИ УВИДЕТЬ ПЕРИФЕРИЧЕСКИМ ЗРЕНИЕМ, ЕСЛИ НЕ СМОТРЯ ПРЯМО НА ЭКРАН.
Металлоискатель “Очень простой” (БЕЗ ЧИПА):
• Монета: 4 дюйма (10 см)
• Маленькая лопатка: 6 1/2 дюйма (16 см)
• Различение металлов
Металлоискатель “Sensitive”:
• Монета: 6 1/2 дюйма (16 см)
• Маленькая лопата: 9 дюймов (23 см)
• Различение металлов
Версия 1.2.4
• Небольшие изменения в оформлении текста.
Разработчик Дмитрий Харуцкий указал, что политика конфиденциальности приложения может включать обработку данных, как описано ниже. Для получения дополнительной информации см. политику конфиденциальности разработчика.
Данные не связаны с вами
Могут быть собраны следующие данные, но они не связаны с вашей личностью:
Методы обеспечения конфиденциальности могут различаться в зависимости, например, от используемых вами функций или вашего возраста. Узнать больше
Информация
- Поставщик
- Дмитрий Харуцкий
- Размер
- 25,8 МБ
- Категория
- Утилиты
- Возрастной рейтинг
- 4+
- Авторское право
- © 2018 Дмитрий Харуцкий
- Цена
- Бесплатно
- Сайт разработчика
- Тех.
поддержка - Политика конфиденциальности
Еще от этого разработчика
Вам также может понравиться
ПРОСТОЙ МЕТАЛЛИЧЕСКИЙ ДЕТЕКТОР С ДИСКРИМИНАЦИЕЙ
Пират и ему подобные импульсы хороши всем — высокая повторяемость, простота схемы, хорошие параметры. Но чего-то не хватает, например, различения — способности различать цветные металлы и железо. Поэтому спустя 15 лет, желая подарить своему 8-летнему сыну металлоискатель (ради приобщения к этому интереснейшему делу), он вновь собрал знаменитый «Фолькштурм-С».
Думаю, это один из самых простых МД, способный различать найденный металл, и остались самые приятные воспоминания о его сборке и эксплуатации. Схема, при кажущейся сложности, настолько проста в запуске, что без всяких проблем настраивалась все время без всяких осциллографов и прочей радиолюбительской экзотики.
Я всего лишь измерил мультиметром напряжение в паре точек и общий потребляемый ток. Естественно, будут некоторые сложности с изготовлением и резонансом поисковой катушки ДД, но об этом уже написаны чуть ли не диссертации.
Итак, вернемся к схеме. Он был немного изменен – введена двухцветная индикация металла (железо-цветок) и улучшен УНЧ. В старой версии было с ошибкой, из-за чего не ставился точный ноль и падала общая чувствительность, а здесь проблема исправлена.
Так же есть небольшое дополнение к схеме для улучшения избирательности, но лично я его не проверял – это можно сделать в любой момент в виде небольшой вставной платки.
Плата нового металлоискателя Volksturm-S 1Далее идет печатная плата. Так же доработан в плане размещения на нем узлов цветовой и звуковой индикации, только не забудьте эмиттер Q2 и резистор 100 Ом с Q3 перенести на землю (на минусе они на плате).
Плата нового металлоискателя Volksturm-S 2 Динамик здесь небольшой, низкоомный.
Если ток потребления при нем большой, увеличьте значение сопротивления с 10 Ом до 40-60 Ом. Но так, чтобы звук был не совсем тихим (хотя по громкости ничего особенного, чтобы не привлекать внимание). Также подберите на светодиоды токоограничивающие резисторы, в яркий день их видно намного хуже, чем в помещении при настройке.
Настройка нового металлоискателя Фолькстурм-С
В первую очередь проверьте пол питания на делителе напряжения LM358. Если все в порядке, подать питание на УНЧ с помощью генератора и усилителя сигнала цели. Повернув ручку порога, вы увидите, как загорится тот или иной светодиод в крайних его положениях. И тембр звука меняется. А в среднем положении (улавливается довольно точно) все замолкает. Так что здесь это норма.
Теперь генератор с катушками. Ставим любой часовой кварц и с удовлетворением слушаем писк 8 кГц на резисторе R23 или эмиттерах транзисторов Q3, Q4. Намотали, настроили, смешали, залили катушки в корпус (для этого взял круглую пластиковую подставку от ЭЛТ-монитора).
Все полностью подключил и проверил на столе как тут работает. А МД работает так: реакция идет на ДВИЖУЩИЙСЯ металл, так что даже поставив его на железобетонный пол, особых проблем не возникнет. Катушка не будет «видеть» тот якорь, только металлические вещи, которыми вы машете перед неподвижной катушкой.
Машем алюминием – там свечение красного светодиода и звук одной клавиши, машем железом – мигает синий светодиод и звук другой, с воем как бы. В целом металл отличить можно без проблем.
Сборка металлоискателя в кейсе
Ну и последний этап установка настроенного прибора в подходящий кейс. Для него я взял алюминиевый бокс (как раз экранирование будет для платы) от внешнего старого HDD. Он немного великоват по размеру, но будет как задел для возможных доработок в будущем.
На передней панели расположены 2 светодиода, отверстие динамика и регулятор чутья с порогом, совмещенный с выключателем питания.
Кстати, о еде.
Volksturm-S в тишине потребляет около 30 мА, поэтому с установленными 3 батареями 18650 вы можете буквально ходить с ним несколько дней. Как это удобно по сравнению с фирменными, например, Garrett 250, где за пару часов приземлилось 8 АА!
Батарейки устанавливаются в общий держатель, вынутый из корпуса. На задней панели металлоискателя есть 2 разъема RCA для катушек.
Причем наблюдается интересный эффект: при обратном подключении дискриминация пропадает. Наверное, чтобы этого избежать, стоит использовать какой-нибудь одинарный двойной коннектор — вы сами что-нибудь там придумаете.
Штанга представляет собой обычную пластиковую водопроводную трубу 500 мм, к ней с помощью хомута крепится корпус платы металлоискателя и внутри проходит кабель от поисковой катушки.
Вот и все. По сравнению с другими подобными устройствами средней сложности Фолькштурм-С запускается с одного витка (с резистором), поэтому я в очередной раз собрал именно его, а не какие-либо другие.

SWT5