Регулятор для сверлилки для плат: СВЕРЛИЛКА С РЕГУЛЯТОРОМ ОБОРОТОВ
alexxlab | 12.06.2023 | 0 | Разное
Автоматический регулятор оборотов для мини-дрели
При работе с выводными компонентами приходится изготавливать печатные платы с отверстиями, это, пожалуй, одна из самых приятных частей работы, и, казалось бы, самая простая. Однако, очень часто при работе микродрель приходится то отложить в сторону, то снова взять ее в руки, чтобы продолжить работу. Микродрель лежащая на столе во включенном состоянии создает довольно много шума из-за вибрации, к тому же она может слететь со стола, а зачастую и двигатели прилично нагреваются при работе на полную мощность. Опять же, из-за вибрации довольно трудно точно прицеливаться при засверливании отверстия и нередко бывает так, что сверло может соскользнуть с платы и проделать борозду на соседних дорожках.
Решение проблемы напрашивается следующее: нужно сделать так, чтобы микродрель имела маленькие обороты на холостом режиме, а при нагрузке частота вращения сверла увеличивалась. Таким образом, нужно реализовать следующий алгоритм работы: без нагрузки – патрон крутится медленно, свело попало в кернение – обороты возросли, прошло насквозь – обороты снова упали.
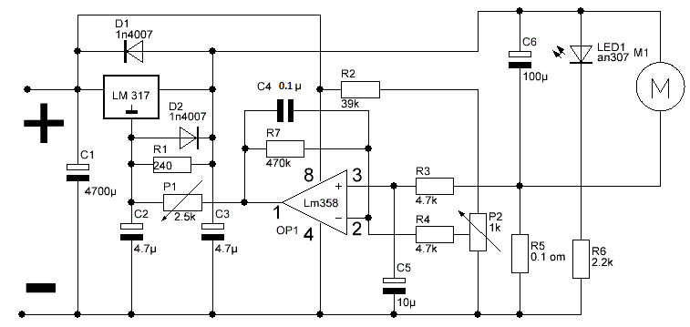
Ниже приведена схема такого автоматического регулятора оборотов, обнаруженная в интернете и немного доработанная нами для расширения функционала:
Рис.1 – Исходная схема регулятора
После сборки и тестирования выяснилось, что под каждый двигатель приходится подбирать новые номиналы элементов, что совершенно неудобно. Также добавили разрядный резистор (R4) для конденсатора, т.к. выяснилось, что после отключения питания, а особенно при отключённой нагрузке, он разряжается довольно долго. Изменённая схема пробрела следующий вид:
Рис.2 – Доработанная принципиальная схема автоматического регулятора оборотов
Автоматический регулятор оборотов работает следующим образом — на холостых оборотах сверло вращается со скоростью 15-20 оборотов/мин., как только сверло касается заготовки для сверления, обороты двигателя увеличиваются до максимальных.
Собранное устройство выглядит следующим образом:
Рис.3 – Собранный автоматический регулятор оборотов
Рис.4 – Вид печатной платы со стороны пайки
На вход подается напряжение от 12 до 35 вольт, к выходу подключается микродрель, после чего резистором R3 выставляется требуемая частота вращения на холостом ходу и можно приступать к работе. Здесь следует отметить, что для разных двигателей регулировка будет отличаться, т.к. в нашей версии схемы был упразднен резистор, который требовалось подбирать для установки порога увеличения оборотов.
Транзистор Т1 желательно размещать на радиаторе, т.к. при использовании двигателя большой мощности он может довольно сильно нагреваться.
Ёмкость конденсатора C1 влияет на время задержки включения и отключения высоких оборотов и требует увеличения если двигатель работает рывками.
Самым важным в схеме является номинал резистора R1, от него зависит чувствительность схемы к нагрузке и общая стабильность работы, к тому же через него протекает почти весь ток, потребляемый двигателем, поэтому он должен быть достаточно мощным. В нашем случае мы сделали его составным, из двух одноваттных резисторов.
Печатная плата регулятора имеет размеры 40 х 30 мм и выглядит следующим образом:
Рис.5 – Разводка печатной платы автоматического регулятора оборотов
Скачать рисунок платы в формате PDF для ЛУТ (При печати указывайте масштаб 100%).
Весь процесс изготовления и сборки регулятора для минидрели занимает около часа. После травления платы и очистки дорожек от защитного покрытия (фоторезиста или тонера, в зависимости от выбранного метода изготовления платы) необходимо засверлить в плате отверстия под компоненты. При этом обратите внимание на размеры выводов различных элементов – они могут существенно отличаться.
Рис.6 – Вытравленная печатная плата
Сверлить отверстия рекомендуется со стороны дорожек, а для того, чтобы компоненты было легче устанавливать – со стороны деталей все отверстия необходимо немного раззенковать сверлом большего диаметра (3-4 мм).
Рис.7 – Зенковка отверстий
Затем дорожки и контактные площадки покрываются флюсом, что очень удобно делать при помощи флюс-аппликатора, при этом достаточно флюса СКФ или раствора канифоли в спирте.
Рис.8 – Покрытие платы флюсом
После лужения платы расставляем и припаиваем компоненты. Автоматический регулятор оборотов для микродрели готов к эксплуатации.
Рис.9 – Автоматический регулятор оборотов для минидрели (вид сзади)
Данное устройство было проверено с несколькими видами двигателей, парой китайских различной мощности, и парой отечественных, серии ДПР и ДПМ – со всеми типами двигателей регулятор работает корректно после подстройки переменным резистором.
Важным условием является чтобы коллекторный узел двигателя был в хорошем состоянии, т.к. плохой контакт щеток с коллектором двигателя может вызывать странное поведение схемы и работу двигателя рывками. На двигатель желательно установить искрогасящие конденсаторы и диод для защиты схемы от обратного тока при отключении питания.
Регулятор оборотов минидрели / Хабр
Сверление печатных плат — настоящая головная боль для электронщика, но наше новое устройство поможет ее немного смягчить. Это простое и компактное дополнение к минидрели позволит продлить жизнь двигателю и сверлам. Схема, плата, инструкции по настройке, видео — все в статье!
Для чего нужен регулятор оборотов
Обычно минидрели строятся на базе обычных двигателей постоянного тока. А обороты таких двигателей зависят от нагрузки и приложенного напряжения. В результате на холостых оборотах двигатель раскручивается очень сильно, а в моменты сверления обороты двигателя плавают в большом диапазоне.
Если снижать напряжение на двигателе, когда не нем нет нагрузки, можно добиться увеличения ресурса как свёрл, так и самих двигателей. Кроме того, даже точность сверления повышается. Самый простой способ добиться этого — измерение тока, потребляемого двигателем.
В интернете много схем подобных регуляторов, но большинство из них используют линейные регуляторы напряжения. Они массивные и требуют охлаждения. В соавторстве с TinyElectronicFriends нам захотелось сделать компактную плату на базе импульсного стабилизатора, чтобы она могла быть просто «надета» на двигатель.
Схема
ШИМ-регулятор со встроенным ключом MC34063 регулирует напряжение на двигателе. Напряжение на шунте R7,R9,R11 усиливается операционным усилителем и через компаратор подается на вход обратной связи ШИМ-контроллера.
Если ток меньше определенного значения, то на двигатель подается напряжение, зависящее от настройки сопротивления RV1. То есть на холостых оборотах на двигатель будет подаваться только часть мощности, а подстроечный резистор RV1 позволит отрегулировать обороты при этом.
Если сигнал на выходе ОУ превысит напряжение на компараторе, то на двигатель будет подано полное напряжение питания. То есть при сверлении двигатель будет включаться на максимальную мощность. Порог включения задается резистором RV2.
Все компоненты схемы будут рассеивать очень мало тепла и можно собрать ее полностью на SMD-компонентах. Работать она может при большом диапазоне питающих напряжений (в зависимости от сопротивления R6), не требует контроллеров и датчиков оборотов.
Печатная плата
Вся схема умещается на двухсторонней печатной плате диаметром 30мм. На ней всего несколько штук переходных отверстий и ее легко можно изготовить «в домашних условиях». Ниже в статье будут файлы для скачивания файла печатной платы для SprintLaout.
Перечень компонентов
Вот полный список всего, что потребуется для сборки:
- Печатная плата (ссылка на файлы для изготовления в конце статьи)
- U1 — MC34063AD, импульсный стабилизатор, SOIC-8
- U2 — LM358, операционный усилитель, SOIC-8
- U3 — L78L09, стабилизатор, SOT-89
- D1,D3 — SS14, диод Шоттки, SMA — 2шт
- D2 — LL4148, диод выпрямительный, MiniMELF
- C1 — конденсатор, 10мкФ, 50В, 1210
- C2 — конденсатор, 3.
3нФ, 1206 - C3,C4 — конденсатор, 4.7мкФ, 1206 — 2шт
- C5 — конденсатор, 22мкФ, 1206
- R1-R3,R7,R9,R11 — резистор 1 Ом, 1206 — 6шт
- R4,R10 — резистор 22кОм, 1206 — 2шт
- R5 — резистор 1кОм, 1206
- R6 — резистор 10-27кОм, 1206. Сопротивление зависит от номинального напряжения используемого двигателя. 12В — 10кОм, 24В — 18кОм, 27В — 22кОм, 36В — 27кОм
- R8 — резистор 390 Ом, 1206
- RV1,RV2 — резистор подстрочный, 15кОм, типа 3224W-1-153 — 2шт
- XS1 — клемма, 2 конт, шаг 3,81мм
Также мы сделали на 3D-принтере кольцо-ограничитель, для удобной установки на двигатель. Ссылка для скачивания STL-файла для скачивания в конце статьи.
Сборка и настройка
Собирается все достаточно просто. Контактные площадки нарисованы под ручную пайку.
Стоит начинать сборку самой платы с установки всех компонентов на стороне платы без подстроечных резисторов, а затем на обратной стороне.
Клемму проще устанавливать в последнюю очередь. Номинал R6 подбирается в соответствии с номинальным напряжением вашего двигателя. В этом устройстве важно контролировать положение ключа на микросхемах и полярность диодов. Все остальные компоненты не полярные.
Между платой и двигателем над установить проставку, чтобы плата не касалась двигателя. Сама плата надевается прямо на ламели двигателя. Несколько раз проверьте полярность подключения двигателя, чтобы он крутился в правую сторону, а затем припаяйте контакты.
Контакты для подачи напряжения, на вход платы подписаны «GND» и “+36V”. Минус источника входного напряжения подключается к контакту «GND», а плюс к “+36V”. Напряжение источника питания должно совпадать с номинальным напряжением двигателя.
Настройка регулятора очень проста:
- Установить резистором RV2 порог срабатывания регулятора на максимум
- Установить резистором RV1 оптимальные обороты двигателя в режиме холостого хода
- Установить резистором RV2 такой порог срабатывания, чтобы при появлении малейшей нагрузки, увеличивалось напряжение на двигателе
Видео
Эффект от использования сложно оценить по видео, но мы теперь всегда сверлим только с регулятором! Требуется лишь немного привыкнуть и следить чтобы сверла были хорошо заточены.
И, конечно, его можно в любой момент просто включить на максимум на всегда.
Ссылки
Ссылки для скачивания всех необходимых файлов вы можете найти на основной странице проекта.
Спасибо за проявленный интерес!
Замена печатной платы управления скоростью настольного сверлильного станка Bosch PBD40
Чтобы получить доступ к внутренним механизмам, сначала поверните 4 винта со шлицами сверху.
Затем поверните 6 винтов с крестообразным шлицем с правой стороны.
Внимание! 7-й и последний винт, который необходимо открыть, находится внутри и прикрепляет корпус к двигателю.
Для этого также ослабьте винт справа, используя очень длинную или очень короткую отвертку или трещотку.
Перевести
Теперь можно снять переднюю крышку и левый обтекатель. Внимание, кабели проложены плотно. Две удерживающие пластины (красные стрелки) для кабелей должны быть ослаблены, чтобы работать лучше. За регулятором скорости находится незакрепленный адаптер для платы… не потеряйте его.
Все кабели от заменяемой платы (оранжевый прямоугольник) можно отсоединить внутри блока.
Нет необходимости в пайке или зажимах.Чтобы добраться до одного из черных кабелей, необходимо также снять правую часть корпуса. Для этого откручиваем винт оси регулировки высоты и вытаскиваем ось. ВНИМАНИЕ: Держите шестерню посередине и следите за маленьким удлиненным приводом.
Перевести
С правой стороны также есть переходник с переключателя передач на коробку передач. Это только подключено и сложно собрать.
Теперь можно было менять и угольные щетки (зеленая стрелка).
.
Красной стрелкой показана измерительная планкаИз-под буровой головки виден круглый магнит и сенсорная плата для измерения оборотов. Кстати, скорость только отображается, а функции управления не имеет. Это делается только регулятором скорости в аналоговом режиме.
Перевести
Автор
с 1 другим участником
Значки: 13
+10 еще значков
Прототип контроллера двигателя от аккумуляторной дрели — технический
AllenGregoryIV
1
Команды уже давно переоборудовали дрели для прототипирования или тестирования двигателей.
Вчера мы сняли короткое видео, показывающее пример простого процесса преобразования. Любая щеточная дрель на 12 В подойдет для управления щеточными двигателями FRC (не Falcon или NEO).
15 лайков
Обларг
2
Мне это нравится; 449 веками использовала подобные устройства, чтобы легко управлять своими щеточными двигателями. Бесщеточный вариант был бы хорош.
1 Нравится
Сварочный стержень1
3
Просите и получите! Я сделал это уже дважды… См. ранее в этой теме, как не делать этого
Они СУПЕР полезны, когда вы используете NEO и NEO550!!! Точно такой же функционал тестирования; вперед, назад, переменная скорость!
Для тех из вас, кто хочет провести собственное испытание NEO: Купите бесщеточную дрель или шуруповерт, который подходит к батареям вашей команды. Откройте его. Выясните, как удалить все после бесщеточного двигателя. Разрежьте по мере необходимости, чтобы сохранить опоры для ОБОИХ подшипников двигателя!!! Обратите внимание на грязно-белую часть справа от двигателя; это входной фланец редуктора. Убедитесь, что вы переустановили его в правильной ориентации. [изображение] Припаяйте провода непосредственно к выводам двигателя. Обратите внимание на два красных тефлона в…
Вот картинка “не делай так”. Вы НЕ хотите, чтобы вал присоединялся к высокоскоростному двигателю с низким крутящим моментом.
Дети точно выпустят из него волшебный дым.
5 лайков
Peyton_Yeung
4
Сварочный стержень1:
НЕТ подключения вала к высокоскоростному двигателю с низким крутящим моментом.
Согласен. За последние несколько лет я сделал около 5 тестеров щеточных двигателей, используя дешевые дрели для портовых грузовых перевозок. Они отлично подходят для двигателей серии 550 (двигатели FTC и мешочные). Для чего-то большего вы получите хороший пучок волшебного дыма.
филос
5
Поспрашивайте, не знает ли кто-нибудь из ваших знакомых кого-нибудь, кто работает на каком-то сборочном заводе.
Возможно, они смогут достать вам несколько мертвых сверл.
Раньше я работал в компании с большим сборочным заводом, где использовалось много аккумуляторных дрелей. Я заметил небольшую кучу мертвых сверл в одной из лабораторий, поэтому я спросил парня, который обслуживает оборудование, используемое на сборочной линии, могу ли я получить некоторые из них. Он дал мне несколько, и мы смогли сделать из них контроллеры для коллекторных двигателей.
1 Нравится
Сварочный стержень1
6
У @philso есть несколько хороших моментов!
Щеточные и бесщеточные дрели «Dead» — отличная стартовая деталь! Вы собираетесь выбросить все коробки передач и патроны!
Что касается мощности, я не пробовал CIM на тестере щеточных двигателей. NEO и NEO550 отлично работают с бесколлекторными тестерами.
Оба бесщеточных тестера, которые я построил, поставлялись со встроенными предохранителями на 40 ампер.
Пожалуйста, НЕ подключайте SparkMax к выходу одного из этих тестеров…
2 лайков
Jon_Stratis
7
Такие тестеры отлично подходят и для двигателей CIM — мы определенно использовали их раньше. Лучшим должен был быть 2013 год, когда мы использовали его для ручного управления двигателем нашей лебедки (CIM) во время испытаний.
Одно важное замечание: если вы используете его для питания чего-либо на роботе, убедитесь, что вы подключили его к правильному разъему! Неправильная ширина полностью разрушит ваш контроллер мотора и даже ваш PDP.
4 лайков
топган
8
Несколько лет назад мы сняли видео о том, как собрать контроллер щеточного двигателя:
1 Нравится
зог
9
Эй, эта тема дает мне хорошее место, чтобы показать мою адаптацию щеточного двигателя Makita LXT, которую я только что закончил на выходных (да, 12 В было бы лучше, но я парень с 18 В)!
Дизайн Onshape в Onshape.
Для коннекторов APP: его размер обеспечивает довольно прочную посадку с трением после того, как вы обрежете выступающие ласточкины хвосты — я добавил немного эпоксидной смолы на обратную сторону в качестве страховки.
Пользуйтесь как хотите – они очень удобны в управлении и достаточно мощны прямо у вас в руке…
1 Нравится
Сварочный стержень1
10
Отличная работа! Хитрость заключается в том, чтобы просунуть толстую проволоку или шуруп через отверстие между Андерсонами, а затем приклеить их на место. Плюс приклейте/прикрутите переборку к одной стороне дрели… Моим детям удалось оторвать разъемы на версии 1.
troy_dietz
11
Винт 2-56 и HSI — мой выбор для крепления Anderson PP в пластиковых предметах.
1 Нравится
Сварочный стержень1
12
Трой, что такое «HSI»?
зог

3нФ, 1206
Для этого также ослабьте винт справа, используя очень длинную или очень короткую отвертку или трещотку.
Нет необходимости в пайке или зажимах.
Красной стрелкой показана измерительная планка