Схема регулятор мощности рм 2: Запрашиваемая страница не найдена!
alexxlab | 21.01.1989 | 0 | Разное
Регулятор мощности РМ-2
Регулятор мощности РМ 2 применяется для регулирования мощности активной нагрузки типа: инфракрасной лампы, нагревательный элемент, коллекторный мотор и др. Регулятор мощности РМ 2 может использоваться для автоматического регулирования и поддержания мощности нагрузки или поддержания стабильной температуры, без применения терморегулятора.
| Параметр | Значение |
|---|---|
| Диапазон входного напряжения при котором прибор сохраняет работоспособность, В | от 40 до 400 |
| Диапазон задания напряжения поступающего на нагрузку, В | от 35 до 255 |
| Стабильность поддержания заданного напряжения, В | ± 1 |
| Функция разгона (обход регулировки) | есть |
| Прибор может управлять любыми симисторами (триаками) с током управляющего электрода, А | ≤ 1,0 |
| Гарантия | 24 мес.![]() |
Корпус прибора из пластмассы не поддерживающей горение. Крепится на стандартную DIN рейку и занимает место эквивалентное трем стандартным токовым автоматам.
Общее описание
Цифровой высокоточный регулятор мощности РМ-2 с функцией разгона предназначен для поддержания заданного высокостабильного (среднеквадратичного) значения напряжения переменного тока 220 В с частотой 50 Гц. Прибор применяется в различных технологических процессах на производстве и в быту: для регулирования мощности осветительных и электронагревательных приборов, трубчатых электронагревателей, в системах обогрева «тёплый пол», регулировки оборотов коллекторных двигателей переменного тока и приводов различного оборудования.
Также, используется совместно с четырехканальным терморегулятором ИРТ-4К для создания своими руками ректификационной колоны или продвинутого самогонного аппарата с полностью автоматизированным процессом работы.
Назначение
Регулятор мощности РМ-2 AKIP-DON – это высокоточный цифровой прибор для поддержания на заданном уровне среднеквадратичного значения напряжения, которое подается на интересующее нас устройство или оборудование.
Вследствие того, что установленная величина питания, которая подается к нагрузке с помощью регулятора мощности РМ-2, остается неизменной, неизменными остаются и потребление электроэнергии, и выходные характеристики работы (например – температура нагрева, скорость вращения).
Применяется в различных сферах для автоматизации процессов на производстве и в бытовых целях. С помощью РМ-2 можно обеспечить постоянные параметры потребляемой мощности для управления и поддержания заданной температуры или уровня освещения, управлять и регулировать частоту вращения некоторых коллекторных электродвигателей и приводов.
Краткие технические характеристики регулятора мощности РМ-2 AKIP-DON
- Рабочий диапазон напряжений – 40 – 400 В
- Программируемое напряжение на выходе – 35 – 255 В
- Стабильность Uвых – ± 1 В
- Функция разгона (обход регулировки) – есть
- Максимальный ток управления симистором, не более – 1 А
- Монтаж на DIN-рейку, ширина 53 мм – 3 модуля
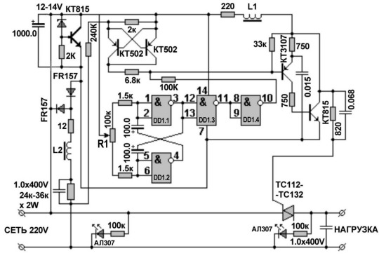
Описание и принцип работы регулятора мощности РМ-2
Электронный регулятор мощности РМ-2 AKIP-DON – это устройство, которое управляет полупроводниковым элементом (в нашем случае симистором), в соответствии с заданным пользователем значением напряжения для обеспечения постоянно одинаковой мощности работы нагрузки.
С помощью регулятора мощности РМ-2, возможно регулировать и поддерживать на одном уровне яркость освещения, нагрев ТЭН ов, обогревателей, дистилляторов, ректификационных колонн, работу асинхронных электродвигателей.
Принцип работы регулятора мощности РМ 2 состоит в том, что он подает управляющие импульсы на силовой элемент (симистор), и таким образом, то открывая, то закрывая его, удерживает на выходе высокоточное и стабильное среднеквадратичное значение заданного напряжения. Полученная форма питания подходит не для всех потребителей, но для их большинства. Можно применять для всех активных нагрузок и для некоторых реактивных. Применение для реактивных нагрузок определяется степенью искажения синусоидальной формы напряжения (зависит от разницы Uвх сети и Uвых заданного, больше разница – больше искажения) и ее воздействием на конкретный прибор с емкостной или индуктивной составляющей. Определяется паспортными данными или методом испытания.
Надо понимать, что данная схема не является стабилизатором напряжения и не может выдать величины, более тех, что поступают на ее вход.
Для примера: нельзя получить стабильные 210 вольт, если у нас на входе 180-200. Т.е. прибор может стабильно поддерживать установленное значение, например 220В, если колебания в сети Uвх ≥ 220 В. Или Uвых = 180В, если Uвх ≥ 180 В. Может уменьшить, но не может увеличить.
Методика правильного расчета мощности ТЭНа и напряжения для получения нужных показателей нагрева, приведена в описании его полного аналога, но в уменьшенном варианте корпуса ( с 3-х до 2-ух модулей) для экономии места в РЩ – модель РМ-2-mini. Там же естьготовая таблица расчетных значений для основных номиналов ТЭНов.
Схема подключения регулятора мощности РМ-2
Схема подключения нагрузки с использованием регулятора мощности РМ-2 и внешнего силового коммутирующего элемента приведена ниже. Также справа приведен перечень возможных к применению силовых полупроводников.
При выборе симистора, для надежной работы, его мощность надо брать с запасом не менее 30% от планируемой мощности нагрузки и размещать на радиаторе охлаждения с соответствующей теплоотдачей.
Также, его коммутируемое напряжение должно быть не менее чем в 2 раза больше, чем предполагаемое входное.
Если мощность планируемой нагрузки (например нагревателя) не превышает 3 кВт и у Вас нет желания самому собирать силовую часть устройства для точного поддержания заданного напряжения и мощности – предлагаем рассмотреть полностью готовый к использованию вариант аналогичного прибора – высокоточный цифровой регулятор мощности РМ-2-16А, который конструктивно уже оснащен встроенным силовым полупроводниковым элементом и системой активного принудительного охлаждения.
Также, на нашем сайте в линейке есть более мощная заводская модель этого же производителя, для быстрого монтажа с независимой конструкцией и без применения дополнительного оборудования, с максимальной нагрузкой до 7 кВт – регулятор мощности РМ-2-32А.
Настройка регулятора мощности РМ-2
На индикаторе прибора в цифровом виде отображается или напряжение на входе прибора или на его выходе, в зависимости от установленных настроек.
Через 4 секунды после включения, подается сигнал управления на включение нагрузки. После этого, с помощью кнопок «В+» и «П-», производится настройка регулятора мощности РМ-2. Для этого используем следующую последовательность:
«В+» – нажимая входим в режим настройки, выбираем на индикаторе:
- «УН» – установка Uвых
- «ПВ» – показания вольтметра – Uвх или Uвых
«П-» – выбираем одно из двух – «УН» или «ПВ»
При выборе «УН» – в младшем разряде появляется точка. После этого, кнопками «+» и «-», производим настройку, отпускаем и через 5 секунд происходит включение. После окончания настройки все параметры хранятся в энергонезависимой памяти. При выборе «ПВ» – нажимая «П-», изменяем показания вольтметра для отображения либо входящего, либо исходящего U-ния.
Аварийная индикация регулятора мощности РМ-2 AKIP-DON
Если прибор не может выдать нужное нам напряжение на выходе по причине его низкого значения на входе – цифровой индикатор будет мигать и отображать входящее U-ние.
Тоже самое произойдет, если выйдет из строя внешний силовой элемент, что позволит вовремя выявить поломку и произвести его замену.
Достоинства и недостатки
Достоинства:
- надежность и качество
- цифровая индикация напряжения на входе и выходе
- высокая точность среднеквадратичного значения Uвых
- можно управлять как малыми так и очень мощными нагрузками
- есть возможность калибровки вольтметра
- простое меню
- аварийная сигнализация
Недостатки:
- подходит не для всех реактивных нагрузок
Гарантия: 24 мес.
Подключение разгона в регуляторе мощности РМ-2 • AKIP-DON: автоматика для всех!
Все регуляторы мощности на дин-рейку (РМ-2, РМ-2-мини, РМ-2-16А, РМ-2-32А) имеют функцию разгона (форсажа) — специальные клеммные контакты, при замыкании которых симистор полностью открывается и все входящее напряжение подается на нагрузку. Это используется для быстрого прогрева системы и выхода на рабочую температуру, после чего прибор переводится в режим точной регулировки мощности.
Как же правильно подключить эту функцию разгона?
Согласно инструкции к прибору, необходимо просто замкнуть контакты «К». Для наглядности и для проверки работы можно сделать это обыкновенным (но изолированным) кусочком провода. Экран прибора начнет мигать и показывать входящее напряжение, которое полностью пойдет на нагрузку. Это сигнальные клеммы, на них есть лишь внутрисхемное управляющее напряжение, порядка 5 вольт. Этот же факт определяет, что можно подключать к ним, а что нельзя. Запрещается подавать какое-то постороннее напряжение на клеммы, можно только замыкать свободными контактами. Это могут быть кнопки, выключатели, тумблеры, термопредохранители, концевые микропереключатели, терморегуляторы и т.д. Но конечно же, есть нюансы.
Подключение к РМ-2 кнопки или переключателя
Это, пожалуй, самый простой вариант. Рокерные переключатели обычно бывают двухконтактными — контакты либо замкнуты, либо разомкнуты — как раз то, что нужно. Встречаются и простые трехконтактные двухпозиционные переключатели — с перекидным контактом: качелька поочередно замыкает либо 1 и 2 вывод, либо 2 и 3.
Подключаемся к одной из этих пар — к среднему контакту и одному из крайних.
Как подключить к РМ-2 кнопку или переключатель с подсветкой
Если хочется чтобы переключатель во время работы в режиме разгона светился, то необходимо правильно подойти к подбору такого выключателя. На просторах Интернета можно найти схему, в которой к клеммнику «К» подключается обычный широко распространенный трехконтактный выключатель KCD-3 с неоновой подсветкой. Эта схема неправильна и опасна. В некоторых ситуациях она может сработать — если угадать с фазировкой, если попадется удачный переключатель, если в сети не будет никаких помех, если благоприятно сложатся звезды, и т.д. Однако зачастую такое подключение приводит к тому, что 220В с клеммы питания прибора попадает через контакт 1б на клеммы разгона «К», и дальше в схему управления прибора, где такого напряжения быть не должно.
Неправильная схема подключения выключателя разгона к РМ-2И все же, использовать выключатели с подсветкой можно.
Но это должна быть обязательно светодиодная подсветка (LED). Вместо неоновых лампочек в таких переключателях ставится светодиод. Минимального напряжения, которое есть на контактах «К» достаточно, чтобы светодиод светился. При выборе и покупке такие тумблеры можно отличить по наличию маркировки полюсовки светодиода: ‘+’ и ‘-‘ или хотя бы только ‘+’. Иногда на них указывается напряжение 12V, но может писаться и 250V. В описании переключателя должно быть точно указано, что подсветка светодиодная (LED).
Как правило, 12-Вольтовый выключатель имеют 4 или 3 контакта. В любом случае, перед подключением следует прозвонить конкретную кнопку и определить, как следует ее подключать.
Обычно, если кулисный переключатель трехконтактный, то достаточно использовать только два крайних. Белый (1) — к клемме прибора ‘+’, желтый (3) — к клемме прибора ‘-‘. Однако разводка может отличаться в разных переключателях. Также следует иметь ввиду, что иногда попадаются переключатели с подсветкой 12-вольтовой лампочкой, а не светодиодом.
Такой выключатель не подойдет — лампочке не хватит тока, чтобы засветиться.
Кнопки со светодиодной подсветкой обычно оснащаются 4 контактами, а точнее двумя парами контактов: парой контактов выключателя и парой контактов светодиода. Они могут быть разной толщины, и как правило пара светодиодов промаркирована ‘+ -‘. В этом случае следует включить светодиод в схеме последовательно с размыкающимися контактами, для чего сделать перемычку между контактом ‘+’ и одним из размыкающихся. Поскольку подсветка светодиодная, то важно соблюдать полярность подключения.
Если под рукой есть обычный рокерный переключатель с неоновой подсветкой на 250 V AC (типа KCD и др.), а также обычный светодиод и немного вдохновения, то можно переделать подсветку на светодиодную. Для этого аккуратно разобрать его, и просто заменить лампочку на светодиод — она не запаяна, а держится за счет прижимных пружин. Учитывая небольшой ток в цепи, никакие дополнительные резисторы для светодиода не нужны. На фото — переделка переключателя KCD-4.
Вариант вполне рабочий — разгон включается, светодиод светится.
Также отметим, что на просторах глобальной сети попадается datasheet переключателя KCD4-202/N, согласно которого шестиконтактный переключатель имеет 2 изолированные (но спаренные) группы перекидных контактов, с 2 отдельными лампочками (эти группы контактов электрически развязаны, но механически связаны). Такой переключатель теоретически также можно использовать. При этом один из контуров должен замыкать контакты «К», а второй использоваться для питания и включения лампочки от 220 V AC. Однако на практике клавишный переключатель такого типа с такой схемой нам не попался.
Также, светодиод всегда можно поставить отдельно, последовательно после обыкновенного переключателя, и вынести на проводах в любое удобное место.
Подключение к РМ-2 термопредохранителя
Для управления режимом форсажа в PM-2 в некоторых случаях можно воспользоваться термоавтоматами, которые также называются биметаллическими термостатами, термореле, термопредохранителями, термовыключателями, автоматическими температурными переключателями.
Они рассчитаны на размыкание или замыкание цепи (в зависимости от вида) при достижении определенной температуры, которая задана конструктивными особенностями элемента. Иногда можно подобрать термоавтомат под нужную температуру, с нормально замкнутыми контактами (размыкающей). Но точность срабатывания таких устройств невысокая (±5° и больше), да и подстроить его под собственные нужды и под разную ситуацию нельзя. Для этого нужно воспользоваться терморегулятором.
Подключение к РМ-2 терморегулятора
Наиболее продвинутый способ управления режимом разгона в РМ-2 — это с помощью терморегулятора (или какого-то другого регулятора — влажности, давления, либо таймера, либо другого устройства автоматики). Он подразумевает, что можно точно выставить необходимую температуру, при которой контакт разомкнется и РМ-2 перейдет из режима разгона в режим регулировки. Терморегулятор при этом должен быть настроен в режиме «нагрева», то есть реле замыкаться когда температура опускается ниже заданной границы.
И самое важное — нужно использовать терморегулятор со свободными (сухими) контактами реле, которые развязаны от остальной электроцепи. Например, ИРТ-120 использовать можно, а вот ИРТ-125Т нельзя, так как в этом случае ток из сети 220В пойдет в РМ-2, что может привести к фатальным последствиям. На практике чаще используется четырехканальный терморегулятор ИРТ-4К или многофункциональный ШИМ-контроллер ШИМ-2.
Надеемся, что этот небольшой ликбез поможет корректно подключить кнопку, переключатель или терморегулятор для разгона РМ-2, и не допустить фатальных ошибок.
Регулятор мощности РМ-2 (id 88051759)
Регулятор мощности РМ-2
Цифровой высокоточный регулятор мощности РМ-2 с функцией разгона (новая модель) в комплекте с симистором ВТА26 (25А, 600В), предназначен для поддержания заданного высокостабильного (среднеквадратичного) значения напряжения переменного тока 220 В с частотой 50 Гц. Прибор применяется в различных технологических процессах на производстве и в быту: для регулирования мощности осветительных и электронагревательных приборов, трубчатых электронагревателей, в системах обогрева «тёплый пол», регулировки оборотов коллекторных двигателей переменного тока и приводов различного оборудования.
Также, используется совместно с четырехканальным терморегулятором ИРТ-4К для создания своими руками ректификационной колоны или продвинутого самогонного аппарата с полностью автоматизированным процессом работы.
Назначение
Регулятор мощности РМ-2 PST (до 2020 г. выпускался AKIP-DON) – это высокоточный цифровой прибор для поддержания на заданном уровне среднеквадратичного значения напряжения, которое подается на интересующее нас устройство или оборудование. Вследствие того, что установленная величина питания, которая подается к нагрузке с помощью регулятора мощности РМ-2, остается неизменной, неизменными остаются и потребление электроэнергии, и выходные характеристики работы (например – температура нагрева, скорость вращения).
Применяется в различных сферах для автоматизации процессов на производстве и в бытовых целях. С помощью РМ-2 можно обеспечить постоянные параметры потребляемой мощности для управления и поддержания заданной температуры или уровня освещения, управлять и регулировать частоту вращения большинства коллекторных электродвигателей и приводов.
Если мощность нагрузки не превышает 400вт – можно использовать полностью готовый к быстрому подключению и использованию вариант – регулятор мощности в розетку 220В РМ-2-2А для маломощных бытовых нагрузок (вентилятор, паяльник, лампа) с потреблением тока до 2А.
Управление функцией разгона
Функция для быстрого разогрева емкости или нагрева в другом процессе – “разгон”, реализована путем замыкания или размыкания между контактами 1 и 2 РМ-2. При замыкании этой цепи – подается управляющий сигнал на полное открытие симистора и на выход проходит все входное напряжение. Цепь маломощная, ток до 20мА, так что для ее коммутации в ручном режиме подходит любая кнопка, даже микропереключатель самого маленького номинала. Главное требование – отсутствие ее “подсветки” от какого-либо внешнего напряжения (потенциала).
Для автоматизированного управления функцией “разгона” (ее отключение при достижении заданной температуры) применяется внешнее включение-выключение через размыкающий контакт таймера регулятора отбора ШИМ-2 с декрементом, с 2-мя встроенными независимыми терморегуляторами для реализации одновременного регулирования скорости отбора (управление электромагнитным клапаном) и контроля нагрева емкости на максимальной мощности ТЭНа.
Краткие технические характеристики регулятора мощности РМ-2 PST
Рабочий диапазон напряжений – 40 – 400 В
Программируемое напряжение на выходе – 35 – 255 В
Стабильность Uвых – ± 1 В
Функция разгона (обход регулировки) – есть
Максимальный ток управления симистором, не более – 1 А
Комплектация – упаковка, прибор РМ-2, инструкция, + симистор ВТА26-600BRG STM на 25A (5кВт) оригинал (подарок)
Монтаж на DIN-рейку, ширина 53 мм – 3 модуля
Описание и принцип работы регулятора мощности РМ-2
Электронный регулятор мощности РМ-2 PST (AKIP-DON до 2020 г.) – это устройство, которое управляет полупроводниковым элементом (в нашем случае симистором), в соответствии с заданным пользователем значением напряжения для обеспечения постоянно одинаковой мощности работы нагрузки. С помощью регулятора мощности РМ-2, возможно регулировать и поддерживать на одном уровне яркость освещения, нагрев ТЭН ов, обогревателей, дистилляторов, ректификационных колонн, работу асинхронных электродвигателей.
Принцип работы регулятора мощности РМ 2 состоит в том, что он подает управляющие импульсы на силовой элемент (симистор), и таким образом, то открывая, то закрывая его, удерживает на выходе высокоточное и стабильное среднеквадратичное значение заданного напряжения. Полученная форма питания подходит не для всех потребителей, но для их большинства. Можно применять для всех активных нагрузок и для некоторых реактивных. Применение для реактивных нагрузок определяется степенью искажения синусоидальной формы напряжения (зависит от разницы Uвх сети и Uвых заданного, больше разница – больше искажения) и ее воздействием на конкретный прибор с емкостной или индуктивной составляющей. Определяется паспортными данными или методом испытания.
Надо понимать, что данная схема не является стабилизатором напряжения и не может выдать величины, более тех, что поступают на ее вход. Для примера: нельзя получить стабильные 210 вольт, если у нас на входе 180-200. Т.е. прибор может стабильно поддерживать установленное значение, например 220В, если колебания в сети Uвх ≥ 220 В.
Или Uвых = 180В, если Uвх ≥ 180 В. Может уменьшить, но не может увеличить.
Методика правильного расчета мощности ТЭНа и напряжения для получения нужных показателей нагрева, приведена в описании его полного аналога, но в уменьшенном варианте корпуса ( с 3-х до 2-ух модулей) для экономии места в РЩ – модель РМ-2-mini. Там же есть готовая таблица расчетных значений для основных номиналов ТЭНов.
Схема подключения регулятора мощности РМ-2
Схема подключения нагрузки с использованием регулятора мощности РМ-2 и внешнего силового коммутирующего элемента приведена ниже. Также справа приведен перечень возможных к применению силовых полупроводников.
Индукционная печь своими руками – схема, как собрать? Что такое индукционная печь и как ее сделать своими руками? Индукционная плавка металла представляет собой простую схему.
В статье рассмотрены схемы промышленных индукционных плавильных печей (канальных и тигельных) и индукционных закалочных установок с питанием от машинных и статических преобразователей частоты.
Схема индукционной канальной печи
Практически все конструкции промышленных индукционных канальных печей выполняются с разъемными индукционными агрегатами. Индукционная установка представляет собой электропечной трансформатор с футерованным каналом для размещения расплавленного металла. Индукционная установка состоит из следующих элементов, корпуса, магнитопровода, футеровки, индуктора.
Агрегаты индукционные изготавливаются как однофазными, так и двухфазными (двухфазными) с одним или двумя каналами на индуктор. Индукционная установка подключается ко вторичной обмотке (стороне НН) электропечного трансформатора с помощью контакторов, оснащенных дугогасительными устройствами. Иногда в основную цепь включают два контактора с параллельно работающими силовыми контактами.
На рис. 1 представлена схема питания однофазного индукционного агрегата канальной печи. Реле максимального тока РМ1 и РМ2 служат для управления и отключения печи при перегрузках и коротких замыканиях.
Трансформаторы трехфазные применяются для питания трехфазных или двухфазных печей, имеющих либо общий трехфазный магнитопровод, либо два или три отдельных стержневых магнитопровода.
Для питания печи в период рафинирования металла и поддержания режима холостого хода применяют автотрансформаторы для более точного регулирования мощности в период доводки металла до нужного химического состава (при спокойном, безпузырьковом, режиме плавки), а также для первоначальных пусков печи при первых плавках, которые проводят при небольшом объеме металла в ванне для обеспечения постепенной сушки и спекания футеровки. Мощность автотрансформатора выбирают в пределах 25-30% от мощности основного трансформатора.
Для контроля температуры воды и воздуха при охлаждении индуктора и корпуса индукционной установки устанавливаются электроконтактные термометры, подающие сигнал при превышении температуры допустимой. Питание печи автоматически отключается, когда печь поворачивается для слива металла.
Для управления положением печи используются концевые выключатели, сблокированные с приводом электропечи. В печах и смесителях непрерывного действия при сливе металла и загрузке новых порций шихты индукционные агрегаты не отключают.
Рис. 1. Принципиальная схема питания индукционного блока канальной печи: ВМ – выключатель силовой, КЛ – контактор, Тр – трансформатор, С – батарея конденсаторов, И – индуктор, ТН1, ТН2 – трансформаторы напряжения, 777, ТТ2 – трансформаторы тока, Р – разъединитель, ПР – предохранители, РМ1, РМ2 – реле максимального тока.
Для обеспечения надежного питания при эксплуатации и в аварийных случаях приводные двигатели механизмов наклона индукционной печи, вентилятора, привода загрузочно-разгрузочных устройств и системы управления питаются от отдельного трансформатора собственных нужд.
Схема индукционной тигельной печи
Промышленные индукционные тигельные печи вместимостью более 2 тонн и мощностью более 1000 кВт питаются от трехфазных понижающих трансформаторов с регулировкой вторичного напряжения под нагрузкой, подключаемых к высоковольтной сети промышленной частоты.
Печи однофазные, и для обеспечения равномерной нагрузки фаз сети к цепи вторичного напряжения подключается симметрирующее устройство, состоящее из реактора Л с регулированием индуктивности изменением воздушного зазора в магнитопроводе и конденсатора банка Сс, соединенная с катушкой индуктивности по схеме треугольника (см. АРИС на рис. 2). Силовые трансформаторы мощностью 1000, 2500 и 6300 кВА имеют 9- 23 ступени вторичного напряжения с автоматической регулировкой мощности на нужном уровне.
Печи меньшей мощности и мощности питаются от однофазных трансформаторов мощностью 400 – 2500 кВ-А, потребляемой мощностью более 1000 кВт, также устанавливаются выравнивающие устройства, но на стороне ВН силового трансформатора . При меньшей мощности печи и питании от высоковольтной сети 6 или 10 кВ можно отказаться от симметрирующего устройства, если колебания напряжения при включении и выключении печи находятся в допустимых пределах.
На рис. 2 показана схема питания индукционной печи промышленной частоты.
Печи снабжены регуляторами электрического режима АРИР, которые в заданных пределах обеспечивают поддержание напряжения, мощности Рр и cosфi за счет изменения числа ступеней напряжения силового трансформатора и подключения дополнительных секций конденсаторной батареи. Регуляторы и измерительная аппаратура размещены в шкафах управления.
Рис. Рис. 2. Схема питания индукционной тигельной печи от силового трансформатора с уравновешивающим устройством и регуляторами режима печи: ПСН – ступенчатый переключатель напряжения, С – уравновешивающая емкость, Л – реактор уравновешивающего устройства, С-Ст – компенсирующая батарея конденсаторов , И – индуктор печи, АРИС – регулятор уравновешивающего устройства, АРИР – регулятор режима, 1К-НК – контакторы контроля емкости аккумуляторов, ТТ1, ТТ2 – трансформаторы тока.
На рис. 3 представлена принципиальная схема питания индукционных тигельных печей от среднечастотного машинного преобразователя. Печи оборудованы автоматическими регуляторами электрического режима, системой сигнализации «выгорания» тигля (для высокотемпературных печей), а также системой сигнализации нарушения охлаждения в водоохлаждаемых элементах установки.
Рис. Рис. 3. Схема питания индукционной тигельной печи от машинного преобразователя средней частоты со структурной схемой автоматического управления режимом плавки: М – приводной двигатель, Г – генератор средней частоты, 1К-НК – магнитные пускатели, ТИ – трансформатор напряжения, ТТ – трансформатор тока, ИП – индукционная печь, Ц – конденсаторы, ДФ – датчик фазы, ПУ – коммутационное устройство, УФР – усилитель-фазорегулятор, 1КЛ, 2КЛ – линейные контакторы, БС – блок сравнения, БЗ – защита блок, ОВ – обмотка возбуждения, РН – регулятор напряжения.
Схема установки индукционной закалки
На рис. 4 представлена принципиальная схема питания индукционной закалочной машины от преобразователя частоты машины. Кроме источника питания М-Г в схему включены силовой контактор К, трансформатор жесткости ТрЗ, на вторичной обмотке которого подключен дроссель I, компенсирующая батарея конденсаторов Ск, трансформаторы напряжения и тока ТН и 1ТТ, 2ТТ, измерительные приборы (вольтметр В, ваттметр Вт, фазометр) и амперметры тока генератора и тока возбуждения, а также реле максимального тока 1РМ, 2РМ для защиты источника питания от коротких замыканий и перегрузок.
Рис. 4. Принципиальная схема индукционной закалочной установки: М – приводной двигатель, Г – генератор, ТН, ТТ – трансформаторы напряжения и тока, К – контактор, 1ПМ, 2РМ, ЗРМ – реле тока, Рк – разрядник, А, В, Вт – средства измерений, ТРЗ – стабилизирующий трансформатор, ОВГ – обмотка возбуждения генератора, ПП – разрядный резистор, РВ – контакты реле возбуждения, ПК – регулируемое сопротивление.
Для питания старых асинхронных установок термической обработки деталей применяют электрические преобразователи частоты – приводной двигатель синхронного или асинхронного типа и генератор средней частоты индукторного типа, в новых асинхронных установках – статические преобразователи частоты.
Схема промышленного тиристорного преобразователя частоты для питания установки индукционной закалки показана на рис. 5. Схема тиристорного преобразователя частоты состоит из выпрямителя, блока дросселей, преобразователя (инвертора), цепей управления и вспомогательных узлов (реакторов, теплообменников и т.
п.). По способу возбуждения инверторы выполняются с независимым возбуждением (от задающего генератора) и с самовозбуждением.
могут устойчиво работать как при широком диапазоне изменения частоты (с самонастраивающимся колебательным контуром в соответствии с изменением параметров нагрузки), так и на постоянной частоте при широком диапазоне изменения параметров нагрузки за счет изменения активного сопротивления нагретого металла и его магнитных свойств (для ферромагнитных деталей).
Рис. Рис. 5. Принципиальная схема силовых цепей тиристорного преобразователя типа ТПЧ-800-1: Л – сглаживающий реактор, БП – блок пуска, ВА – автоматический выключатель.
Достоинствами тиристорных преобразователей являются отсутствие вращающихся масс, малые нагрузки на фундамент и малое влияние коэффициента использования мощности на снижение КПД, КПД составляет 92 – 94% при полной нагрузке, а при 0,25 снижается только на 1 – 2%. Кроме того, поскольку частоту можно легко изменять в определенных пределах, нет необходимости подстраивать емкость для компенсации реактивной мощности резонансного контура.
Древние гончары, которые обжигали глиняную посуду в печах, иногда находили на дне печи блестящие твердые кусочки с необычными свойствами. С того самого момента, когда стали задумываться о том, что же это за чудесные вещества, как они там появились, а также где их можно с пользой использовать, родилась металлургия – ремесло и искусство обработки металлов.
А основным инструментом для извлечения новых чрезвычайно полезных материалов из руды были термоплавильные горны. Их конструкции прошли долгий путь развития: от примитивных одноразовых глиняных куполов, обогреваемых дровами, до современных электрических печей с автоматическим управлением процессом плавки.
Металлоплавильные агрегаты нужны не только гигантам черной металлургии, использующим вагранки, доменные печи, мартеновские печи и регенераторные конвертеры с производительностью несколько сотен тонн за цикл.
Такие значения характерны для выплавки чугуна и стали, на которые приходится до 90% промышленного производства всех металлов.
В цветной металлургии и вторичной обработке объемы намного меньше. А мировой оборот производства редкоземельных металлов вообще оценивается в несколько килограммов в год.
Но потребность в выплавке металлопродукции возникает не только при ее массовом производстве. Значительный сектор рынка металлообработки занимает литейное производство, где требуются металлоплавильные агрегаты сравнительно небольшой мощности – от нескольких тонн до десятков килограммов. А для штучно-кустарного и декоративно-прикладного производства и ювелирных изделий применяют плавильные машины производительностью в несколько килограммов.
Все виды металлоплавильных аппаратов можно разделить по типу источника энергии для них:
- Тепловой. Теплоносителем являются дымовые газы или сильно нагретый воздух.
- Электрика. Используются различные тепловые эффекты электрического тока:
- Муфель. Нагрев материалов, размещенных в теплоизолированном корпусе со спиральным нагревательным элементом.

- сопротивление. Нагрев образца путем пропускания через него большого тока.
- Дуга. Используется высокая температура электрической дуги.
- Индукция. Плавление металлического сырья внутренним теплом от действия вихревых токов.
- Муфель. Нагрев материалов, размещенных в теплоизолированном корпусе со спиральным нагревательным элементом.
- Потоковая передача. Экзотические плазменные и электронно-лучевые устройства.
Линейная электронно-лучевая плавильная печь Термическая мартеновская печь Электродуговая печь
При небольших объемах выработки наиболее целесообразным и экономичным является применение электрических, в частности, индукционных плавильных печей (ИПП).
Устройство индукционных электропечей
Короче говоря, их действие основано на явлении токов Фуко — вихревых наведенных токов в проводнике. В большинстве случаев электротехники имеют дело с ними как с вредным явлением.
Например, именно из-за них сердечники трансформаторов делают из стальных пластин или ленты: в цельном куске металла эти токи могут достигать значительных величин, приводя к бесполезным потерям энергии на его нагрев.
В индукционной плавильной печи это явление хорошо используется. По сути, это своеобразный трансформатор, в котором роль короткозамкнутой вторичной обмотки, а в некоторых случаях и сердечника, играет расплавленный металлический образец. Он металлический — в нем могут нагреваться только материалы, проводящие электричество, а диэлектрики останутся холодными. Роль индуктора – первичную обмотку трансформатора выполняют несколько витков свернутой в виток толстой медной трубки, по которой циркулирует теплоноситель.
Кстати, по такому же принципу работают чрезвычайно популярные кухонные плиты с высокочастотным индукционным нагревом. Положенный на них кусочек льда даже не растает, а поставленная металлическая посуда нагреется практически мгновенно.
Конструктивные особенности индукционных термических печей
Существует два основных типа ИЦП:
Для обоих типов металлоплавильных агрегатов принципиальных отличий по виду рабочего сырья нет: они успешно плавят как черные, так и цветные металлы.
Необходимо только выбрать соответствующий режим работы и тип тигля.
Опции выбора
Таким образом, основными критериями выбора того или иного типа термической печи являются объем и непрерывность производства. Для небольшого литейного производства, например, в большинстве случаев подойдет тигельная электропечь, а для перерабатывающего предприятия – канальная печь.
Кроме того, одним из основных параметров тигельной термической печи является объем одной плавки, исходя из которого следует выбирать конкретную модель. Важными характеристиками также являются максимальная рабочая мощность и род тока: однофазный или трехфазный.
Выбор места установки
Размещение индукционной печи в цехе или мастерской должно обеспечивать свободный подход к ней для безопасного выполнения всех технологических операций в процессе плавки:
- погрузка сырья;
- манипуляций в течение рабочего цикла;
- выгрузка готовой плавки.
Место установки должно быть обеспечено необходимыми электрическими сетями с требуемым рабочим напряжением и числом фаз, защитным заземлением с возможностью быстрого аварийного отключения установки.
Также установка должна быть обеспечена подводом воды для охлаждения.
Настольные конструкции небольших размеров должны тем не менее устанавливаться на прочные и надежные индивидуальные основания, не предназначенные для других операций. Напольные блоки также необходимо предусмотреть прочное армированное основание.
Запрещается размещать легковоспламеняющиеся и взрывоопасные материалы в зоне слива расплава. Возле места расположения печи необходимо вывесить пожарный щит с огнетушащими веществами.
Инструкции по установке
Промышленные термоплавильные установки относятся к устройствам с высоким энергопотреблением. Их монтаж и подключение должны производить квалифицированные специалисты. Подключение небольших блоков с нагрузкой до 150 кг может выполнять квалифицированный электрик, соблюдая обычные правила электромонтажных работ.
Например, печь ИПП-35 мощностью 35 кВт при объеме производства черных металлов 12 кг, а цветных металлов – до 40 имеет массу 140 кг.
Соответственно его установка будет состоять из следующих шагов:
- Выбор подходящего места с прочным основанием для блока термоклея и высоковольтного индукционного блока с водяным охлаждением и батареей конденсаторов. Расположение агрегата должно соответствовать всем эксплуатационным требованиям и нормам по электро- и пожаробезопасности.
- Предусмотрена установка с линией водяного охлаждения. Описываемая электрическая плавильная печь не комплектуется охлаждающим оборудованием, которое необходимо приобретать отдельно. Лучшим решением для этого будет двухконтурная градирня замкнутого цикла.
- Защитное заземление.
Эксплуатация любых электроплавильных печей без заземления категорически запрещена.
- Соединение отдельной электрической линии кабелем, сечение которого обеспечивает соответствующую нагрузку. Силовой щит также должен обеспечивать требуемую нагрузку с запасом по мощности
Для небольших мастерских и домашнего использования выпускаются мини-печи, например, УПИ-60-2, мощностью 2 кВт с объемом тигля 60 см³ для плавки цветных металлов: меди, латуни, бронзы ~ 0,6 кг, серебро ~ 0,9 кг, золото ~ 1,2 кг.
Вес самой установки 11 кг, габариты – 40х25х25 см. Его установка заключается в размещении на металлическом верстаке, подключении проточного водяного охлаждения и включении в розетку.
Технология использования
Перед началом работы с тигельной электропечью необходимо обязательно проверить состояние тиглей и футеровки – внутренней защитной теплоизоляции. Если он рассчитан на использование двух типов тиглей: керамического и графитового, необходимо выбрать соответствующий загружаемый материал согласно инструкции.
Обычно для черных металлов применяют керамические тигли, для цветных – графитовые.
Порядок работы:
- Вставьте тигель внутрь индуктора и, загрузив рабочий материал, накройте его теплоизолирующей крышкой.
- Включить водяное охлаждение. Многие модели электроплавильных агрегатов не запустятся, если нет необходимого давления воды.
- Процесс плавки в тигле ИПП начинается с его включения и выхода на рабочий режим.
Если есть регулятор мощности, установите его в минимальное положение перед включением. - Медленно увеличьте мощность до рабочей мощности, соответствующей загруженному материалу.
- После расплавления металла уменьшите мощность до четверти от рабочей, чтобы поддерживать материал в расплавленном состоянии.
- Перед заливкой поверните регулятор на минимум.
- По окончании плавки – обесточить установку. Отключите водяное охлаждение после того, как оно остынет.
Все время плавки установка должна находиться под присмотром. Любые манипуляции с тиглями следует производить щипцами и в защитных перчатках. В случае возникновения пожара установку следует немедленно обесточить, а пламя потушить брезентом или любым другим огнетушителем, кроме кислотного. Заливать водой категорически запрещается.
Преимущества индукционных печей
Основным недостатком электроплавильных устройств, и индукционные не являются исключением, является относительная дороговизна электроэнергии как теплоносителя.
Но, несмотря на это, высокий КПД и хорошие характеристики ИПП во многом окупают их при эксплуатации.
На видео показана работающая индукционная печь.
Индукционная печь своими руками – отличное решение для обогрева различных помещений.
Помимо нагрева печь индукционная может выполнять следующие функции:
- плавка металла;
- очистка драгоценных металлов;
- нагревание металлических изделий, после чего они проходят процедуру закалки или другие процессы.
Однако описанные выше функции обеспечивают промышленные установки , а если вам нужно провести отопление дома, то обычно устанавливается печь для кухни, и ее можно купить в готовом виде или изготовить самостоятельно. Самодельная индукционная печь создать достаточно просто, и вам не нужно тратить на этот процесс много времени. Однако важно знать не только правила формирования данной конструкции, но и другие ее особенности, чтобы при необходимости можно было самостоятельно отремонтировать или заменить любую из основных деталей.
Принцип работы оборудования
Важно знать особенности работы этого типа печи, чтобы хорошо разбираться в ее работе и параметрах. Оборудование работает за счет того, что с помощью специальных вихревые токи материал нагревается. Такие токи получаются благодаря специальному индуктору , который является индуктором. Имеет сколько витков провода, имеющего довольно значительную толщину.
Индуктор может нагреваться от сварочного инвертора или другого оборудования. Принцип работы индукционной печи предполагает, что индуктор питается от сети переменного тока, также для этого может использоваться высокочастотный генератор. Ток, протекающий через катушку индуктивности, генерирует переменное поле проникающее пространство. Если в нем есть какие-либо материалы, то на них индуцируются токи, обеспечивающие их эффективный нагрев.
Если для создания используется печь, то обычно материалом является вода, которая нагревается.
Если оборудование предназначено для промышленных целей, то в качестве материала можно использовать металл, который под действием тока начинает плавиться. Итак, принцип работы индукционной плиты считается простым и понятным, поэтому создать ее самостоятельно достаточно просто.
Устройство индукционных печей может быть различным, так как можно выделить два совершенно разных типа:
- оборудование, оснащенное магнитопроводом;
- печи без магнитопровода.
В первом случае индуктор находится внутри из специального металла , который начинает плавиться под действием токов. Во втором индуктор расположен снаружи. Схема каждого варианта имеет свои определенные отличия.
Читайте также: Самодельная печь для палатки
Считается, что особенности конструкции с магнитопроводом более эффективны, так как этот элемент увеличивает плотность генерируемого магнитного поля , поэтому нагрев более эффективный и качественный.
Наиболее популярным примером печи, оснащенной магнитной цепью, является канальная конструкция .
Схема данного оборудования состоит из замкнутого магнитопровода , изготовленного из трансформаторной стали. Этот элемент имеет катушку индуктивности, являющуюся первичной обмоткой, и тигель кольцевой формы . Именно в нем находится материал, предназначенный для плавки. Тигель изготовлен из специального диэлектрика с хорошей огнестойкостью. Эти конструкции применяются для создания высококачественного чугуна марки или для плавки цветных металлов.
Разновидности и характеристики различных индукционных печей
Существует несколько типов индукционных печей, принцип работы которых имеет определенные отличия. Одни предназначены только для промышленных работ, а другие можно использовать в быту, поэтому они часто предназначаются для кухни, где обеспечивают качественное отопление. Чаще всего последние варианты формируются из сварочного инвертора, имеют простую конструкцию, благодаря чему обслуживание и ремонт выполняются несложными работами.
Основные типы индукционных печей включают:
- Вакуумная индукционная печь . В нем плавка осуществляется в вакууме, что позволяет удалять из различных смесей вредные и опасные примеси. В результате получается продукция, которая полностью безопасна для использования, отличается высоким качеством. Следует отметить, что их ремонт считается сложной работой, а сам процесс создания, как правило, невозможно провести самостоятельно без специализированного оборудования и необычных условий.
- Строительство каналов . Изготавливается с использованием обычного сварочного трансформатора , работающего на частоте 50 Гц. Здесь вторичная обмотка этого устройства заменена кольцевым тиглем. Видео создания такой печи можно найти в интернете, а ее схема не считается сложной. Хорошо спроектированное оборудование может использоваться для плавки большого количества цветных металлов, а потребление энергии считается небольшим. Ремонт считается специфическим и сложным.

- тигельная печь . Схема данной конструкции предполагает установку индуктора и генератора, которые являются самыми основными частями оборудования. Для формирования индуктора используется стандартная медная трубка . Однако должно быть соблюдено необходимое количество витков, которое должно быть не более 8, но и менее 10. Схема самого дросселя может быть другой, он может иметь восьмерку или другую конфигурацию. Следует отметить, что ремонт данной техники считается достаточно простой работой.
- Индукционная печь для обогрева помещений. Как правило, он предназначен для кухни, создан на базе сварочного инвертора. Данная установка обычно используется в сочетании с водогрейным котлом , что позволяет обеспечить отопление каждой комнаты в здании, кроме того, будет возможность подачи горячей воды в строение. Принцип работы заключается в том, что индуктор питается от сварочного инвертора. Считается, что КПД этого оборудования невысок, но зачастую только с его помощью можно создать отопление в доме.

Читайте также: Дровяная печь с высоким КПД
Процесс формирования печи
Вы можете своими силами изготовить индукционную печь на инверторной основе для кухни или другого помещения в доме. Для этого рекомендуется не только изучить теоретическую часть этого процесса, но и просмотреть обучающее видео.
Для формирования электромагнитного поля , которое будет иметься снаружи индуктора, необходимо использовать специальную катушку, в которой будет достаточно большое количество витков. Дополнительно потребуется согнуть трубу, а эта работа имеет определенные сложности, поэтому более рациональным решением в данном случае будет расположение прямо внутри катушки , в результате чего она будет работать как сердечник.
Обычно используется металлическая труба , однако она считается слабым теплоносителем, поэтому вместо нее можно использовать полимерную трубу, внутри которой будут небольшие кусочки металлической проволоки.
Для генератора тока оптимальным считается использование стандартного инвертора. Его техническое обслуживание и ремонт считаются простыми и понятными работами, поэтому удастся обеспечить долгий срок службы оборудования.
Итак, для создания конструкции вам потребуются:
- полимерная труба;
- стальная проволока;
- медная проволока;
- проволочная сетка;
- наличие самого инвертора.
Стальной стержень , нарезанный на мелкие кусочки. Один конец полимерной трубы закрывается сеткой, а в другой загружаются металлические кусочки проволоки. Второй конец также закрывается сеткой. Поверх трубы создается индукционная обмотка , для чего используется медный провод . Концы этой обмотки хорошо изолированы и выведены на выход инвертора. Как только устройство включается, от катушки создается электромагнитное поле, обеспечивающее появление вихревых токов в сердечнике. Это вызовет ее нагрев, поэтому вода, протекающая по трубе, начнет нагреваться .
Таким образом получается идеальный дизайн кухни или другого помещения, а ее обслуживание и ремонт считаются несложными.
Лучше проверить перед работой обучающее видео чтобы не ошибиться. После создания оборудования вы сможете установить его в нужном помещении. Он может быть предназначен не только для печи, но даже для кухни. Важно подобрать помещение, в котором за печкой будет легко ухаживать и проводить ее ремонт.
В настоящее время в процессе плавки металлов широко используются печи с индукционной системой. Ток, образующийся в поле индуктора, способствует нагреву вещества, и эта особенность таких устройств не только основная, но и важнейшая. Обработка приводит к тому, что вещество претерпевает несколько превращений. Первой стадией преобразования является электромагнитная стадия, за ней электрическая стадия, а затем тепловая стадия. Температура, излучаемая печкой, применяется практически бесследно, поэтому это решение является лучшим среди всех остальных.
Многих может заинтересовать сделанная печь. Далее мы поговорим о возможностях реализации такого решения.
Типы печей для плавки металлов
Этот тип оборудования можно разделить на основные категории. На первых в качестве основания выступает сердечный канал, и металл в таких печах размещается кольцевым способом вокруг индуктора. Во второй категории такого элемента нет. Этот тип называется тиглем, и металл помещается внутрь самого индуктора. В этом случае технически невозможно использовать закрытый сердечник.
Основные принципы
Плавильная печь в этом случае работает на основе явления магнитной индукции. А компонентов несколько. Индуктор является наиболее важным компонентом этого устройства. Представляет собой катушку, проводниками в которой являются не обычные провода, а медные трубки. Это требование задается конструкцией плавильных печей. Ток, проходящий в индукторе, создает магнитное поле, воздействующее на тигель, внутри которого находится металл. В этом случае материалу отводится роль вторичной обмотки трансформатора, то есть через нее проходит ток, нагревая ее.
Именно так осуществляется плавка, даже если индукционная печь сделана своими руками. Как построить такую печь и повысить ее КПД? Это важный вопрос, на который есть ответ. Использование токов повышенной частоты позволяет значительно повысить степень КПД оборудования. Для этого целесообразно использовать специальные блоки питания.
Особенности индукционных печей
Этот тип оборудования имеет определенные характеристики, которые являются как преимуществами, так и недостатками.
Поскольку распределение металла должно быть равномерным, получаемый материал характеризуется хорошей однородностью массы. Этот тип печи работает за счет транспортировки энергии по зонам, а также предусмотрена функция фокусировки энергии. Доступны для использования такие параметры, как производительность, рабочая частота и способ футеровки, а также регулирование температуры плавления металла, что значительно облегчает рабочий процесс. Существующий технологический потенциал печи обеспечивает высокую скорость плавки, устройства экологичны, полностью безопасны для человека и готовы к работе в любой момент.
Самым заметным недостатком такого оборудования является сложность его очистки. Поскольку нагрев шлака происходит исключительно за счет тепла, выделяемого металлом, этой температуры недостаточно для обеспечения его полного использования. Большая разница температур между металлом и шлаком не позволяет максимально упростить процесс утилизации отходов. В качестве еще одного недостатка принято выделять зазор, из-за которого всегда приходится уменьшать толщину вагонки. Из-за таких действий через некоторое время он может оказаться неисправным.
Применение индукционных печей в промышленных масштабах
В промышленности наибольшее распространение получили тигельные и канальные индукционные печи. В первом выплавляются любые металлы в произвольных количествах. Резервуары для металла в таких вариантах способны вместить до нескольких тонн металла. Конечно, индукционные плавильные печи своими руками в этом случае не сделать. Канальные печи предназначены для плавки цветных металлов различных марок, а также чугуна.
Любители радиотехники и радиотехнологий часто интересуются этой темой. Теперь становится понятно, что создать индукционные печи своими руками вполне реально, и это удавалось многим. Однако для создания такого оборудования требуется реализовать действие электрической схемы, которая содержала бы заданные действия самой печи. Такие решения требуют привлечения тех, кто способен генерировать волновые колебания. Простую индукционную печь своими руками по схеме можно построить с использованием четырех электронных ламп в сочетании с одной неоновой, сигнализирующей о готовности системы к работе.
В этом случае ручка конденсатора переменного тока не находится внутри прибора. Благодаря этому можно создать индукционную печь своими руками. Схема устройства подробно описывает расположение каждого отдельного элемента. Убедиться в достаточной мощности устройства можно, если воспользоваться отверткой, которая должна достичь горячего состояния всего за несколько секунд.
Особенности
Если вы своими руками создаете индукционную печь, принцип работы и сборка которой изучены и выполнены по соответствующей схеме, то вам следует знать, что один или несколько из перечисленных ниже факторов может повлиять на скорость плавления в этом случае:
Частота импульсов;
Гистерезисные потери;
Мощность генератора;
Период тепловыделения наружу;
Потери, связанные с возникновением вихревых токов.
Если вы собираетесь делать индукционную печь своими руками, то при использовании ламп нужно помнить, что их мощность должна распределяться так, чтобы хватило четырех штук. При использовании выпрямителя вы получаете сеть примерно 220 В.
Бытовое использование печей
В быту такие устройства используются достаточно редко, хотя подобные технологии можно встретить и в системах отопления. Их можно увидеть в виде микроволновых печей и в среде новых технологий эта разработка нашла широкое применение. Например, использование вихревых токов в индукционных плитах позволяет готовить огромное количество разнообразных блюд. Так как они разогреваются очень мало времени, горелку нельзя включить, если на ней ничего нет. Однако для использования таких специальных и полезных печей требуется специальная посуда.
Процесс сборки
Индукция своими руками состоит из индуктора, представляющего собой соленоид из медной водоохлаждаемой трубки и тигля, который может быть изготовлен из керамических материалов, а иногда из стали, графита и др.
. В таком аппарате можно плавить чугун, сталь, драгоценные металлы, алюминий, медь, магний. Индукционные печи своими руками изготавливаются с тиглем вместимостью от пары килограмм до нескольких тонн. Они могут быть вакуумными, газонаполненными, открытыми и компрессорными. Печи питаются токами высокой, средней и низкой частоты.
Итак, если вас интересует индукционная печь своими руками, схема предполагает использование таких основных узлов: плавильной ванны и индукционного узла, в состав которого входит подовый камень, индуктор и магнитопровод. Канальная печь отличается от тигельной тем, что электромагнитная энергия преобразуется в тепловую в теплоотдающем канале, в котором всегда должно находиться электропроводящее тело. Чтобы произвести первоначальный пуск канальной печи, в нее заливают расплавленный металл или вставляют шаблон из материала, который можно расколоть в печи. Когда плавка завершена, металл не сливается полностью, а остается «болото», предназначенное для заполнения канала тепловыделения для будущих пусков.
Если вы собираетесь делать индукционную печь своими руками, то для облегчения замены подового камня на оборудование ее делают разъемной.
Комплектующие печи
Итак, если вас интересует индукционная мини-печь своими руками, то важно знать, что основным ее элементом является нагревательный змеевик. В случае с самодельным вариантом достаточно использовать дроссель из голой медной трубки диаметром 10 мм. Для индуктора используют внутренний диаметр 80-150 мм, а количество витков 8-10. Важно, чтобы витки не соприкасались, а расстояние между ними было 5-7 мм. Части индуктора не должны соприкасаться с его экраном, минимальный зазор должен быть 50 мм.
Если вы собираетесь делать индукционную печь своими руками, то вам следует знать, что для охлаждения индукторов в промышленных масштабах используется вода или антифриз. В случае малой мощности и непродолжительной работы созданного устройства можно обойтись без охлаждения. Но в процессе работы дроссель сильно нагревается, а накипь на меди может не только резко снизить КПД прибора, но и привести к полной потере его работоспособности.
Самостоятельно изготовить дроссель с охлаждением невозможно, поэтому его нужно будет регулярно заменять. Принудительное воздушное охлаждение применять не следует, так как корпус близко расположенного к змеевику вентилятора будет «притягивать» к себе ЭДС, что приведет к перегреву и снижению КПД печи.
Генератор
При сборке индукционной печи своими руками схема предполагает использование такого важного элемента, как генератор переменного тока. Не стоит пытаться сделать печку, если вы не знаете основ радиоэлектроники хотя бы на уровне среднестатистического радиолюбителя. Выбор схемы генератора должен быть таким, чтобы он не давал жесткого спектра тока.
Использование индукционных печей
Этот тип оборудования широко используется в таких областях, как литейное производство, где металл уже очищен и ему необходимо придать определенную форму. Вы также можете получить некоторые сплавы. В ювелирном производстве они также получили широкое распространение.
Простой принцип работы и возможность сборки индукционной печи своими руками позволяют повысить рентабельность ее использования. Для этой области можно использовать устройства с тиглем емкостью до 5 килограммов. Для небольших производств этот вариант будет оптимален.
Многие считают, что процесс выплавки металла требует огромных мощностей, практически заводов с большим количеством сотрудников. Но есть еще такая профессия, как ювелир, и такие металлы, как золото, серебро, платина и другие, используются для изготовления тонких и изысканных украшений, некоторые из которых по праву считаются настоящими произведениями искусства. Ювелирная мастерская – это предприятие, которое не терпит чрезмерных масштабов. И процесс плавления в них просто необходим. Поэтому здесь необходима индукционная печь для плавки металла. Он не большой, но очень эффективный и простой в обращении.
Принцип работы индукционной печи — прекрасный пример того, как нежелательное явление используется с повышенной эффективностью.
Так называемые вихревые токи Фуко, которые обычно мешают любой электротехнике, здесь направлены только на положительный результат.
Чтобы металлическая конструкция начала нагреваться, а затем плавиться, ее надо поместить под эти самые токи Фуко, а формируются они в индукционной катушке, которая, по большому счету, и есть печь.
Проще говоря, всем известно, что во время работы любой электроприбор начинает нагреваться. Индукционная печь для плавки металла в полной мере использует этот нежелательный эффект.
Преимущества перед другими типами плавильных печей
Индукционные печи — не единственное изобретение, используемое для плавки металлов. Известны также мартеновские, доменные печи и другие типы. Однако рассматриваемая нами печь имеет ряд неоспоримых преимуществ перед всеми остальными.
- Индукционные печи могут быть достаточно компактными, а их размещение не вызовет затруднений.
- Высокая скорость плавления. Если другим металлоплавильным печам только на разогрев требуется несколько часов, то индукционные справляются с этим в несколько раз быстрее.

- КПД лишь немногим меньше 100%.
- По чистоте плавки индукционная печь уверенно занимает первое место. В других устройствах подготовленная к плавке заготовка непосредственно контактирует с нагревательным элементом, что часто приводит к ее загрязнению. Токи Фуко разогревают заготовку изнутри, воздействуя на молекулярную структуру металла, и в него не попадают никакие боковые элементы.
Последнее преимущество имеет важное значение в ювелирных изделиях, где частота встречаемости материала повышает его ценность и уникальность.
Размещение печи
Компактная индукционная печь, в зависимости от размера может быть напольной и настольной. Какой бы вариант вы ни выбрали, есть несколько основных правил выбора места для его размещения.
- Несмотря на простоту обращения с духовкой, это все же электроприбор, требующий мер безопасности. И первое, что нужно учитывать при установке, это наличие правильного источника питания, соответствующего модели устройства.

- Возможность провести качественное заземление.
- Обеспечение установки водопроводом.
- Для настольных печей требуется устойчивое основание.
- Но главное, ничего не должно мешать работе. Даже если расплав не слишком велик по объему и массе, его температура составляет более 1000 градусов и случайно выплеснуть его из формы – значит нанести очень тяжелую травму либо себе, либо тому, что находится рядом.
О том, что вблизи работающей индукционной печи не должно быть горючих и тем более взрывоопасных материалов, говорить нечего. Но противопожарный щит в пешей доступности абсолютно необходим.
Типы индукционных печей
Широко используются два типа индукционных печей: канальные и тигельные. Они отличаются только тем, как они работают. Во всем остальном, в том числе и в достоинствах, такие плавильные печи очень похожи. Рассмотрим каждый вариант отдельно:
- Канальная печь. Основным преимуществом этого типа является непрерывный цикл.
Вы можете загружать новую порцию сырья и выгружать уже расплавленный металл непосредственно во время нагрева. Единственная трудность может возникнуть при запуске. Канал, по которому жидкий металл будет выводиться из печи, должен быть заполнен. - Тигельная печь. В отличие от первого варианта, каждую порцию металла придется загружать отдельно. В этом суть. Сырье помещают в жаропрочный тигель и помещают внутрь индуктора. После расплавления металла его сливают из тигля и только потом загружают следующую порцию. Такая печь идеальна для небольших цехов, где не требуются большие массы расплавленного сырья.
Основным преимуществом обоих вариантов является скорость изготовления. Однако и здесь выигрывает тигельная печь. Кроме того, его вполне реально сделать самостоятельно в домашних условиях.
Самодельная индукционная печь не содержит в себе никаких сложностей, чтобы ее не смог собрать обычный человек, хоть немного знакомый с электротехникой. В нем всего три основных блока:
- Генератор.

- Индуктор.
- Тигель.
Индуктор представляет собой медную обмотку, которую можно изготовить самостоятельно. Вам придется искать тигель либо в соответствующих магазинах, либо добывать его другими способами. А в качестве генератора можно использовать: сварочный инвертор, собственноручно собранную транзисторную или ламповую схему.
Индукционная печь на сварочном инверторе
Самый простой и распространенный вариант. Усилия придется затратить только на сооружение индуктора. Берется медная тонкостенная трубка диаметром 8-10 см и сгибается по нужной схеме. Витки должны располагаться на расстоянии 5-8 мм, а их количество зависит от характеристик и диаметра инвертора. Индуктор закрепляют в текстолитовом или графитовом корпусе, а внутрь установки помещают тигель.
Транзисторная индукционная печь
В этом случае работать придется не только руками, но и головой. И бегать по магазинам в поисках нужных запчастей. Ведь вам понадобятся транзисторы разной емкости, пара диодов, резисторы, пленочные конденсаторы, два медных провода разной толщины и пара колец от дросселей.
- Перед сборкой необходимо иметь в виду, что полученный контур будет сильно нагреваться в процессе работы. Поэтому необходимо использовать достаточно большие радиаторы.
- Конденсаторы собраны в батарею параллельно.
- Медная проволока диаметром 1,2 мм намотана на дроссельные кольца. В зависимости от мощности витков должно быть от 7 до 15.
- На предмет цилиндрической формы, по диаметру подходящий к размеру тигля, наматывают 7-8 витков медной проволоки диаметром 2 мм. Концы провода оставляют достаточно длинными для соединения.
- По специальной схеме все смонтировано на плате.
- Источником питания может быть 12-вольтовая батарея.
- При необходимости можно сделать корпус из текстолита или графита.
- Мощность устройства регулируется увеличением или уменьшением витков обмотки индуктора.
Самостоятельно собрать такое устройство непросто. И браться за эту работу можно только тогда, когда есть уверенность в правильности своих действий.
Ламповая индукционная печь
В отличие от транзисторной, ламповая печь получится намного мощнее, а значит, и с ней, и со схемой придется быть внимательнее.
- 4 лампы луча, соединенные параллельно, будут генерировать токи высокой частоты.
- Медная проволока согнута в спираль. Расстояние между витками 5 мм и более. Сами витки имеют диаметр 8-16 см. Индуктор должен быть такого размера, чтобы тигель мог легко поместиться внутри.
- Дроссель размещен в корпусе из неэлектропроводного материала (текстолит, графит).
- На корпус можно поставить неоновую индикаторную лампу.
- Вы также можете включить в схему подстроечный конденсатор.
Изготовление обеих схем требует владения некоторыми знаниями, которые можно получить, но лучше, если этим будет заниматься настоящий специалист.
Охлаждение
Этот вопрос, пожалуй, самый сложный из всех тех, что ставятся перед человеком, решившим самостоятельно собрать плавильный аппарат по индукционному принципу.
Дело в том, что не рекомендуется ставить вентилятор непосредственно возле духовки. Металлические и электрические детали холодильного агрегата могут отрицательно сказаться на работе печи. Вентилятор, расположенный далеко, может не обеспечить необходимого охлаждения, что приведет к перегреву.
Второй вариант – водяное охлаждение. Однако выполнить его в домашних условиях качественно и правильно не только сложно, но и не выгодно с финансовой точки зрения. В таком случае стоит задуматься: не будет ли экономичнее приобрести промышленный вариант индукционной печи, изготовленный в заводских условиях с соблюдением всех необходимых технологий?
Техника безопасности при плавке металла в индукционной печи
Расширять эту тему нет необходимости, так как основные правила техники безопасности знают практически все. Необходимо остановиться только на тех вопросах, которые характерны только для данного вида оборудования.
- Начнем с личной безопасности. При работе с индукционной печью следует хорошо понимать, что температуры здесь очень высокие, а это риск получения ожогов.
Также устройство электрическое и требует повышенного внимания. - Если вы купили готовую печь, то стоит обратить внимание на радиус действия электромагнитного поля. В противном случае часы, телефоны, видеокамеры и другие электронные гаджеты могут начать глючить или даже сломаться.
- Рабочую одежду следует выбирать с неметаллическими застежками. Их наличие, наоборот, скажется на работе печи.
- Особое внимание в этом отношении следует уделить ламповой печи. Все элементы с высоким напряжением должны быть спрятаны в корпусе.
Конечно, в городской квартире такое оборудование вряд ли пригодится, но радиолюбителям, постоянно занимающимся лужением, и ювелирным мастерам без индукционной печи не обойтись. Для них эта вещь очень полезная, можно сказать незаменимая, а чем она помогает в их работе, лучше спросить у них самих.
RM Stator MOSFET Regulator Upgrade
Многие из нас, кто ездит на прогулочных велосипедах, сталкивались с проблемами системы зарядки и знают, насколько это может быть неприятно, особенно в длительных поездках.
Никто не хочет тратить хороший день на устранение неполадок с электричеством, пытаясь отследить запасные части вдали от дома и ожидая их прибытия.
К сожалению, системы зарядки мотоциклов имеют тяжелую работу в очень стрессовой среде, и отказы компонентов не являются редкостью. Система зарядки на большинстве современных мотоциклов состоит из статора, который вырабатывает переменный ток (AC) для зарядки аккумулятора, и регулятора/выпрямителя напряжения, который выполняет две функции: выпрямление и регулирование. Функция выпрямителя отвечает за преобразование выхода статора в постоянный ток (DC), который требуется аккумулятору для зарядки. Не менее важна функция регулирования, предотвращающая повреждение батареи высоким напряжением из-за перезарядки.
Рассмотрите возможность модернизации регулятора/выпрямителя напряжения с помощью комплекта Universal MOSFET Regulator Kit из RM Stator . Комплект работает практически на любом велосипеде и улучшит систему зарядки за счет более точной регулировки напряжения, более низких температур регулятора при интенсивном использовании и долговременной надежности.
Универсальный комплект регулятора MOSFET RMSTATOR RM30510H со всеми необходимыми компонентами для полной установки, включая регулятор, проводку аккумулятора с держателем предохранителя, а также совершенно новые герметичные разъемы и клеммы.
Спонсорское объявление
Этот компонент часто называют регулятором, выпрямителем или и тем, и другим, что может сбивать с толку, поскольку он выполняет обе функции в одном устройстве. С чем многие не знакомы, так это с различными типами регуляторов/выпрямителей напряжения. Большинство производителей используют то, что часто называют регулятором шунтового типа, хотя в более новых и более дорогих моделях иногда используется регулятор на полевом транзисторе на основе оксида металла и полупроводника ( MOSFET ). Но с технической точки зрения оба типа являются шунтирующими регуляторами, разница заключается в компонентах, которые они используют для выполнения своей работы.
Регуляторная функция регулятора/выпрямителя напряжения заключается в шунтировании или перенаправлении тока от статора к земле для рассеивания в виде тепла, когда он обнаруживает, что напряжение батареи достаточно высокое и, следовательно, полностью заряжено.
В более распространенном регуляторе шунтового типа используется твердотельный электрический компонент, называемый кремниевым управляемым выпрямителем ( SCR ), в качестве переключателя для подачи тока статора на батарею или на землю, когда батарея полностью заряжена. МОП-транзистор 9Однако в регуляторе типа 0587 для переключения используется гораздо более эффективный MOSFET-транзистор .
Основные отличия заключаются в скорости переключения и тепловыделении. SCR очень медленно переключается, требует большого электрического тока и приводит к большому нагреву и колебаниям напряжения батареи. MOSFET чрезвычайно быстро переключает положения и требует гораздо меньшего тока, что приводит к более холодному блоку и значительно более стабильному напряжению батареи. Помните, что тепло является основным убийцей регуляторов/выпрямителей напряжения, поэтому модернизация, которая работает с меньшим нагревом и работает лучше, имеет большой смысл.
Универсальный MOSFET-регулятор, установленный в удобном для потока воздуха и надежном месте на передней части рамы. Этот пример установлен на крейсерском мотоцикле Suzuki C90 Boulevard, но идея применима ко всем маркам и моделям.
Прежде чем начать, важно убедиться, что ваш статор находится в хорошем рабочем состоянии. Проверку статора можно легко выполнить с помощью обычного мультиметра и нескольких простых тестов сопротивления. Для начала определите, где находится статор (см. руководство по обслуживанию), найдите жгут проводов, выходящий из его боковой крышки через резиновую втулку, и следуйте по проводам, пока не найдете разъем. Вы захотите идентифицировать провода статора, которые обычно представляют собой три провода одного цвета (часто желтого или белого), подключенные к трехконтактному разъему. Отсоедините этот разъем от его ответной части и установите мультиметр на минимальное доступное значение сопротивления (Ом). Проведите три измерения сопротивления между каждой парой двух из трех проводов.
Вам потребуется одно и то же измерение при каждом чтении; в зависимости от вашего измерителя это может быть 0,4–0,8 Ом или около того.
Затем повторите этот тест между каждым из трех проводов и хорошим заземлением корпуса или аккумулятором — вы хотите, чтобы это измерение показывало «OL» (или, как бы то ни было, ваш измеритель определяет обрыв цепи). Эти тесты показывают, что ваши катушки статора находятся в хорошем состоянии, и нет внутренних коротких замыканий на сердечник статора или корпус двигателя, которые могли бы уменьшить или полностью убрать выходную мощность. Если это подтвердится, вы готовы перейти на стабилизатор MOSFET .
Входящий в комплект поставки новый разъем статора устанавливается на три провода статора с включенными новыми клеммами и уплотнениями. Также установлены входящие в комплект новые красные и черные провода аккумулятора с встроенным держателем предохранителя.
Комплект универсального регулятора MOSFET RM STATOR поставляется со всем необходимым, чтобы легко установить его практически на любой мотоцикл.
Во-первых, определить место установки. Монтажные отверстия имеют прорези, и на многих велосипедах он устанавливается в том же месте, что и оригинальный регулятор/выпрямитель напряжения. Тем не менее, для идеальной установки найдите место, где устройство можно установить вдали от любых компонентов, выделяющих тепло (двигатель, выхлопная система, радиатор), и за пределами любого кузова, ориентируя ребра охлаждения по направлению воздушного потока.
Часто это можно сделать с помощью существующего крепежного болта, но если ничего нет, можно изготовить простой кронштейн из алюминия или стали. Как только место установки определено, проложите три провода статора к разъему регулятора. Оригинальный разъем может быть удален, а прилагаемые контакты обжаты, установлен новый разъем и подключен к трехконтактному ответному соединению на блоке MOSFET . И это все!
Хотя модернизация мотоцикла часто фокусируется на мощности, торможении и подвеске, не забывайте о своей электрической системе.
Всего пара часов в гараже требуется для установки RM STATOR’s Universal MOSFET Regulator Kit , но в результате вы получите систему зарядки со значительно улучшенными характеристиками и спокойствием.
Новые разъемы прикреплены к регулятору MOSFET. Новые красный и черный провода аккумуляторной батареи присоединяются к клеммам аккумуляторной батареи с помощью прилагаемых кольцевых клемм.
Эван Грист — инженер-электрик из Сан-Диего, Калифорния, который занимается покупкой, продажей, торговлей, ремонтом и ездой на мотоциклах уже почти 15 лет. Эван специализируется на электронике для силовых видов спорта, особенно на компонентах системы зарядки и зажигания, и в настоящее время работает в РМ СТАТОР . Он любит кататься по улицам, бездорожью и приключениям, часто катаясь по всем трем направлениям в горах Северного Колорадо на любом велосипеде, который в данный момент находится в его гараже.
Щелкните, чтобы увеличить изображение MOSFET-upgrade-1.
jpg
Посмотреть встроенную галерею изображений в Интернете по адресу:
https://adventuremotorcycle.com/tech-n-tips/mosfet-regulator-upgrade-rmstator#sigProId1176bf3f09
11 июля 2020 г. — Energy Update
1
0
АдминистраторРаспространение любви
Мировой спрос на нефть в этом году упадет на 7,9 млн баррелей в сутки, заявило в пятницу Международное энергетическое агентство (МЭА), но этот прогноз несколько более оптимистичен, чем прогноз прошлого месяца на 8,1 млн баррелей в сутки. падение спроса на млн баррелей в сутки. Однако МЭА отметило, что недавний рост заболеваемости COVID-19случаи и восстановление частичных блокировок в некоторых странах…
Подробнее
Новости и объявления Оставить комментарийАдминистратор
Распространяйте любовь
Короткий интерес к Tesla должен сделать акции производителя электромобилей первыми, ставки на которые превысят 20 миллиардов долларов США, показали данные финансовой аналитической компании S3 Partners, поскольку короткие продавцы, похоже, не обеспокоены открытыми насмешками Илона Маска. в последние дни. Краткосрочный интерес к Tesla достиг $190,95 млрд, свидетельствуют данные S3 Partners, приведенные Business Insider.…
Подробнее
Новости и объявления Оставить комментарийАдминистратор
Распространяйте любовь
Соединенные Штаты и Ливия расследуют предполагаемую схему, в рамках которой восточный ливийский лидер Халифа Хафтар якобы платит режиму Николаса Мадуро в Венесуэле доллары США в обмен на золото, сообщает The Wall Street Journal со ссылкой на представителей западных и ливийских служб безопасности.
. Правительство Ливии, против которого в гражданской войне сражаются Ливийская национальная армия (ЛНА) Хафтара и связанные с ней группировки,…
Подробнее
Последнее сообщение Оставить комментарийАдминистратор
Распространяйте любовь
Marathon Petroleum Corp (NYSE: MPC) начала перезапуск своего нефтеперерабатывающего комплекса мощностью 585 000 баррелей в день в заливе Галвестон, который, согласно источникам Reuters, был закрыт более месяца назад. Комплекс — второй по величине нефтеперерабатывающий завод в Америке после Motiva — был закрыт 23 мая в рамках капитального ремонта. Marathon не подтвердил планы перезапуска, но источники указывают, что его 225 000…
Подробнее
Последнее сообщение 53 КомментарииАдминистратор
Распространяйте любовь
По данным Reuters, рекордные запасы природного газа в северо-западной Европе и Италии подрывают спрос регионов на продукцию Газпрома, и российский газовый гигант потерял больше позиций в плане продаж в этот регион по сравнению с его конкуренты. Сокращение экспорта природного газа «Газпромом» в регион привело к тому, что доля «Газпрома» на рынке природного газа…
Подробнее
Последнее сообщение Оставить комментарийАдминистратор
Распространяйте любовь
ИСЛАМАБАД: Сумма в размере 30 миллиардов рупий была выделена на жилищную программу Найя Пакистан, объявил премьер-министр Имран Хан в прямом телеобращении в пятницу, в соответствии с оказанием помощи малоимущим классам в строительстве собственных домов.
Обращаясь к нации после председательства на заседании Национального координационного комитета по жилищному строительству, строительству и развитию, премьер-министр Имран сказал, что схема…
Подробнее
Последнее сообщение Оставить комментарийАдминистратор
Распространяйте любовь
Всемирно известный музей Святой Софии в Стамбуле, первоначально основанный как собор, был снова превращен в мечеть. Президент Турции Реджеп Тайип Эрдоган объявил об этом решении после того, как суд аннулировал статус музея. Построенный 1500 лет назад как православный собор, собор Святой Софии был преобразован в мечеть после османского завоевания в 1453 году. В…
Подробнее
Последнее сообщение Оставить комментарийАдминистратор
Распространение любви
ДУБАЙ: Малайзия зафиксировала 4 233 425 прибытий туристов в первом квартале 2020 года. Это на 36,8 % меньше по сравнению с тем же периодом 2019 года. Туристические расходы за первый квартал составили 12,5 млрд ринггитов. , что на 41,5 % меньше по сравнению с 21,4 млрд ринггитов, зарегистрированных за тот же период в 2019 году.. Расходы на душу населения также снизились на 7,4% с 3 201,8 ринггита в 2019 году до 2 964,5 ринггита в этом году. В…
Подробнее
Последнее сообщение Оставить комментарийАдминистратор
Распространяйте любовь
Национальное управление по регулированию электроэнергетики (Nepra) в пятницу сформировало комитет для посещения Карачи и расследования жалоб на «чрезмерное» отключение электроэнергии K-Electric (KE) в мегаполисе в последние дни.


Если есть регулятор мощности, установите его в минимальное положение перед включением.



Вы можете загружать новую порцию сырья и выгружать уже расплавленный металл непосредственно во время нагрева. Единственная трудность может возникнуть при запуске. Канал, по которому жидкий металл будет выводиться из печи, должен быть заполнен.
Также устройство электрическое и требует повышенного внимания.