Сверлилка для печатных плат своими руками – Сверлильный станок для печатных плат.
alexxlab | 10.05.2020 | 0 | Разное
Сверлильный станок для печатных плат.
Делаем сверлильный станок для печатных плат своими руками.
Надоело , в общем то, сверлить платы ручной сверлилкой поэтому решено было изготовить небольшой сверлильный станок исключительно для печатных плат. Конструкций в интернете полным полно, на любой вкус.Посмотрев несколько описаний подобных сверлилок, пришел к решению повторить сверлильный станок на основе элементов от ненужного, старого CD ROM’a. Разумеется, для изготовления этого сверлильного станочка придется использовать материалы те, что находятся под рукой.
От старого CD ROM’a для изготовления сверлильного станочка берем только стальную рамку со смонтированными на ней двумя направляющими и каретку, которая передвигается по направляющим. На фото ниже все это хорошо видно.
На подвижной каретке будет укреплен электродвигатель сверлилки. Для крепления электродвигателя к каретке был изготовлен Г-образный кронштейн из полоски стали толщиной 2 мм.

В кронштейне сверлим отверствия для вала двигателя и винтов его крепления.
В первом варианте для сверлильного станочка был выбран электродвигатель типа ДП25-1,6-3-27 с напряжением питания 27 В и мощностью 1,6 Вт. Вот он на фото:

Как показала практика, этот двигатель слабоват для выполнения сверлильных работ. Мощности его ( 1,6 Вт) недостаточно- при малейшей нагрузке двигатель просто останавливается.
Вот так выглядел первый вариант сверлилки с двигателем ДП25-1,6-3-27 на стадии изготовления:

Поэтому пришлось искать другой электродвигатель-помощнее. А изготовление сверлилки застопорилось…
Продолжение процесса изготовления сверлильного станочка.
Через некоторое время попал в руки электродвигатель от разобранного неисправного струйного принтера Canon:

На двигателе нет маркировки, поэтому его мощность неизвестна. На вал двигателя насажена стальная шестерня. Вал этого двигателя имеет диаметр 2,3 мм. После снятия шестерни, на вал двигателя был надет цанговый патрончик и сделано несколько пробных сверлений сверлом диаметром 1 мм. Результат был обнадеживающим- «принтерный» двигатель был явно мощнее двигателя ДП25-1,6-3-27 и свободно сверлил текстолит толщиной 3мм при напряжении питания 12 В.
Поэтому изготовление сверлильного станочка было продолжено…
Крепим электродвигатель с помощью Г-образного кронштейна к подвижной каретке:


Основание сверлильного станочка изготовлено из стеклотекстолита толщиной 10мм.
На фото – заготовки для основания станочка:

Для того, чтобы сверлильный станочек не ёрзал по столу во время сверления, на нижней стороне установлены резиновые ножки:

Конструкция сверлильного станочка –консольного типа, то есть несущая рамка с двигателем закреплена на двух консольных кронштейнах, на некотором расстоянии от основания. Это сделано для того, чтобы обеспечить сверление достаточно больших печатных плат. Конструкция ясна из эскиза:

Далее несколько изображений собранного сверлильного станочка.



Рабочая зона станочка, виден белый светодиод подсветки:

Вот так реализована подсветка рабочей зоны. На фото наблюдается избыточная яркость освещения. На самом деле-это ложное впечатление (это бликует камера)- в реальности все выглядит очень хорошо:

Консольная конструкция позволяет сверлить платы шириной не менее 130 мм и неограниченной ( в разумных пределах) длиной.
Замер размеров рабочей зоны:

На фото видно, что расстояние от упора в основание сверлильного станочка до оси сверла составляет 68мм, что и обеспечивает ширину обрабатываемых печатных плат не менее 130мм.
Для подачи сверла вниз при сверлении имеется нажимной рычаг-виден на фото:

Для удержания сверла над печатной платой перед процессом сверления, и возврата его в исходное положение после сверления, служит возвратная пружина, которая надета на одну из направляющих:

Система автоматической регулировки оборотов двигателя в зависимости от нагрузки.
Для удобства пользования сверлильным станочком было собрано и испытано два варианта регуляторов частоты вращения двигателя. В первоначальном варианте сверлилки с электродвигателем ДП25-1,6-3-27 регулятор был собран по схеме из журнала Радио №7 за 2010 год:

Этот регулятор работать как положено не захотел, поэтому был безжалостно выброшен в мусор.
Для второго варианта сверлильного станка, на основе электродвигателя от струйного принтера Canon, на сайте котов-радиолюбителей была найдена еще одна схема регулятора частоты вращения вала электродвигателя:
Данный регулятор обеспечивает работу электродвигателя в двух режимах:
- При отсутствии нагрузки или, другими словами, когда сверло не касается печатной платы, вал электродвигателя вращается с пониженными оборотами (100-200 об/мин).
- При увеличении нагрузки на двигатель регулятор увеличивает обороты до максимальных, тем самым обеспечивая нормальный процесс сверления.
Регулятор частоты вращения электродвигателя собранный по этой схеме заработал сразу без настройки. В моем случае частота вращения на холостом ходу составила около 200 об/мин. В момент касания сверла печатной платы-обороты увеличиваются до максимальных. После завершения сверления, этот регулятор снижает обороты двигателя до минимальных.
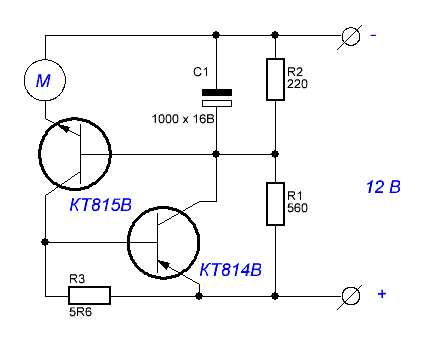
Регулятор оборотов электродвигателя был собран на небольшой печатной платке:

Транзистор КТ815В снабжен небольшим радиатором.
Плата регулятора установлена в задней части сверлильного станочка:

Здесь резистор R3 номиналом 3,9 Ом был заменен на МЛТ-2 номиналом 5,6 Ом.
Испытания сверлильного станка прошли успешно. Система автоматической регулировки частоты вращения вала электродвигателя работает четко и безотказно.
Небольшой видеоролик о работе сверлильного станка:
Update от 01.08.2017:
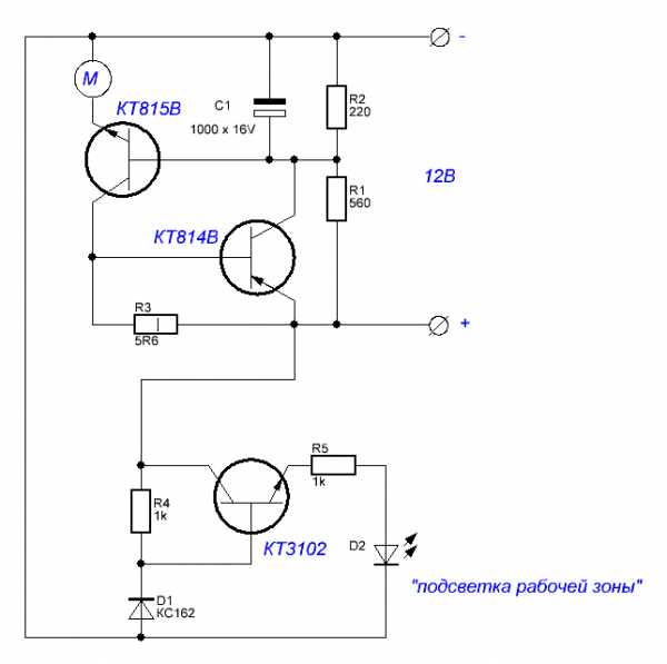
На плате управления кроме собственно регулятора оборотов двигателя расположен еще и простейший стабилизатор напряжения питания светодиода подсветки рабочей зоны. Полная схема платы управления:
www.myhomehobby.net
Мини сверлильный станок своими руками: станок для печатных плат
Сверлильный станок для печатных плат относится к категории мини-оборудования специального назначения. При желании такой станок можно сделать своими руками, используя для этого доступные комплектующие. Любой специалист подтвердит, что без использования подобного аппарата трудно обойтись при производстве электротехнических изделий, элементы схем которых монтируются на специальных печатных платах.

Простой мини станок для печатных плат
Общая информация о сверлильных станках
Любой сверлильный станок необходим для того, чтобы обеспечить возможность эффективной и точной обработки деталей, изготовленных из различных материалов. Там, где необходима высокая точность обработки (а это относится и к процессу сверления отверстий), из технологического процесса необходимо максимально исключить ручной труд. Подобные задачи и решает любой сверлильный станок, в том числе и самодельный. Практически не обойтись без станочного оборудования при обработке твердых материалов, для сверления отверстий в которых усилий самого оператора может не хватить.

Конструкция настольного сверлильного станка с ременной передачей (нажмите для увеличения)
Любой станок для сверления – это конструкция, собранная из множества составных частей, которые надежно и точно фиксируются друг относительно друга на несущем элементе. Часть из этих узлов закреплена на несущей конструкции жестко, а некоторые могут перемещаться и фиксироваться в одном или нескольких пространственных положениях.
Пример двигателей, используемых при изготовлении самодельного сверлильного мини-станка
Базовыми функциями любого сверлильного станка, за счет которых и обеспечивается процесс обработки, является вращение и перемещение в вертикальном направлении режущего инструмента – сверла. На многих современных моделях таких станков рабочая головка с режущим инструментом может перемещаться и в горизонтальной плоскости, что позволяет использовать это оборудование для сверления нескольких отверстий без передвижения детали. Кроме того, в современные станки для сверления активно внедряют системы автоматизации, что значительно увеличивает их производительность и повышает точность обработки.
Ниже для примера представлены несколько вариантов конструкции самодельных сверлильных станков для плат. Любая из данных схем может послужить образцом для вашего станка.
Особенности оборудования для сверления отверстий в печатных платах
Станок для сверления печатных плат – это одна из разновидностей сверлильного оборудования, которое, учитывая очень небольшие размеры обрабатываемых на нем деталей, относится к категории мини-устройств.
Любой радиолюбитель знает, что печатная плата – это основание, на котором монтируются составные элементы электронной или электрической схемы. Изготавливают такие платы из листовых диэлектрических материалов, а их размеры напрямую зависят от того, какое количество элементов схемы на них необходимо разместить. Любая печатная плата вне зависимости от ее размеров решает одновременно две задачи: точное и надежное позиционирование элементов схемы относительно друг друга и обеспечение прохождения между такими элементами электрических сигналов.
В зависимости от назначения и характеристик устройства, для которого создается печатная плата, на ней может размещаться как небольшое, так и огромное количество элементов схемы. Для фиксации каждого из них в плате необходимо просверлить отверстия. К точности расположения таких отверстий относительно друг друга предъявляются очень высокие требования, так как именно от этого фактора зависит, правильно ли будут расположены элементы схемы и сможет ли она вообще работать после сборки.

Сверление отверстий в фольгированном гетинаксе на самодельном станке
Сложность обработки печатных плат состоит еще и в том, что основная часть современных электронных компонентов имеет миниатюрные размеры, поэтому и отверстия для их размещения должны иметь небольшой диаметр. Для формирования таких отверстий используется миниатюрный инструмент (в некоторых случаях даже микро). Понятно, что работать с таким инструментом, используя обычную дрель, не представляется возможным.
Все вышеперечисленные факторы привели к созданию специальных станков для формирования отверстий в печатных платах. Эти устройства отличаются несложной конструкцией, но позволяют значительно повысить производительность такого процесса, а также добиться высокой точности обработки. Используя сверлильный мини-станок, который несложно изготовить и своими руками, можно оперативно и максимально точно сверлить отверстия в печатных платах, предназначенных для комплектации различных электронных и электротехнических изделий.

Сверлильный станок из старого микроскопа
Как устроен станок для сверления отверстий в печатных платах
От классического сверлильного оборудования станок для формирования отверстий в печатных платах отличается миниатюрными размерами и некоторыми особенностями своей конструкции. Габариты таких станков (в том числе и самодельных, если для их изготовления правильно подобраны комплектующие и их конструкция оптимизирована) редко превышают 30 см. Естественно, и вес их незначительный – до 5 кг.

Конструкция самодельного сверлильного станка
Если вы собираетесь изготовить сверлильный мини-станок своими руками, вам необходимо подобрать такие комплектующие, как:
- несущая станина;
- стабилизирующая рамка;
- планка, которая будет обеспечивать перемещение рабочей головки;
- амортизирующее устройство;
- ручка для управления перемещением рабочей головки;
- устройство для крепления электродвигателя;
- сам электрический двигатель;
- блок питания;
- цанга и переходные устройства.

Чертежи деталей станка (нажмите для увеличения)

Чертеж консоли станка
Разберемся в том, для чего предназначены все эти узлы и как из них собрать самодельный мини-станок.
Конструктивные элементы сверлильного мини-станка
Сверлильные мини-станки, собранные своими руками, могут серьезно отличаться друг от друга: все зависит от того, какие комплектующие и материалы были использованы для их изготовления. Однако как заводские, так и самодельные модели такого оборудования работают по одному принципу и предназначены для выполнения схожих функций.

Сделать станок будет проще, если для сверлильной головы взять салазки от компьютерного дисковода
Несущим элементом конструкции сверлильного станка для печатных плат является станина-основание, которая также обеспечивает устойчивость оборудования в процессе выполнения сверления. Исходя из назначения данного конструктивного элемента, изготавливать станину желательно из металлической рамки, вес которой должен значительно превышать суммарную массу всех остальных узлов оборудования. Если пренебречь этим требованием, вы не сможете обеспечить устойчивость вашего самодельного станка, а значит, не добьетесь требуемой точности сверления.
Роль элемента, на котором крепится сверлильная головка, выполняет переходная стабилизирующая рамка. Ее лучше всего изготовить из металлической рейки или уголков.

Каретка от привода с прикрепленным самодельным уголком под двигатель
Планка и амортизирующее устройство предназначены для обеспечения вертикального перемещения сверлильной головки и ее подпружинивания. В качестве такой планки (ее лучше зафиксировать с амортизатором) можно использовать любую конструкцию (важно только, чтобы она выполняла возложенные на нее функции). В этом случае может пригодиться мощный гидравлический амортизатор. Если же такого амортизатора у вас нет, планку можно изготовить своими руками либо использовать пружинные конструкции, снятые со старой офисной мебели.
Управление вертикальным перемещением сверлильной головки осуществляется при помощи специальной ручки, один конец которой соединяют с корпусом сверлильного мини-станка, его амортизатором или стабилизирующей рамкой.

Крепление рычага
Крепление для двигателя монтируют на стабилизирующей рамке. Конструкция такого устройства, в качестве которого может выступать деревянный брусок, хомут и др., будет зависеть от конфигурации и конструктивных особенностей остальных узлов сверлильного станка для печатных плат. Использование такого крепления обусловлено не только необходимостью его надежной фиксации, но также тем, что вы должны вывести вал электродвигателя на требуемое расстояние от планки перемещения.
Выбор электрического двигателя, которым можно оснастить сверлильный мини-станок, собираемый своими руками, не должен вызвать никаких проблем. В качестве такого приводного агрегата можно использовать электродвигатели от компактной дрели, кассетного магнитофона, дисковода компьютера, принтера и других устройств, которыми вы уже не пользуетесь.

Двигатель от фена
В зависимости от того, какой электрический двигатель вы нашли, подбираются зажимные механизмы для фиксации сверл. Наиболее удобными и универсальными из таких механизмов являются патроны от компактной дрели. Если подходящий патрон найти не удалось, можно использовать и цанговый механизм. Подбирайте параметры зажимного устройства так, чтобы в нем можно было фиксировать очень мелкие сверла (или даже сверла размера «микро»). Для соединения зажимного устройства с валом электродвигателя необходимо использовать переходники, размеры и конструкция которых будут определяться типом выбранного электродвигателя.

Миниатюрный цанговый патрон
В зависимости от того, какой электродвигатель вы установили на свой сверлильный мини-станок, необходимо подобрать блок питания. Обращать внимание при таком выборе следует на то, чтобы характеристики блока питания полностью соответствовали параметрам напряжения и силы тока, на которые рассчитан электродвигатель.

Схема автоматического регулятора оборотов в зависимости от нагрузки для двигателя на 12 В (нажмите для увеличения)
Порядок сборки самодельного устройства
Как показывает практика, осуществлять сборку самодельного станка для сверления отверстий в печатных платах удобнее всего в определенной последовательности. Действовать надо в соответствии со следующим алгоритмом.
- Выполняется монтаж станины, и к ее нижней стороне крепятся ножки, если они предусмотрены в конструкции.
- К собранной станине крепятся планка перемещения и рамка держателя, на которой будет смонтирована сверлильная головка.
- Рамку держателя соединяют с амортизатором, также фиксируемым на станине оборудования.
- Устанавливается ручка управления перемещением сверлильной головки, соединяемая с амортизатором или рамкой держателя.
- Монтируется электродвигатель, положение которого тщательно регулируется.
- К валу приводного электродвигателя посредством переходников крепится цанга или универсальный патрон от дрели.
- Выполняется монтаж блока питания, соединяемого с электродвигателем посредством электрических проводов.
- В патрон устанавливается сверло и надежно фиксируется в нем.
- Собранный самодельный станок тестируют, пробуя просверлить с его помощью отверстие в листовом диэлектрике.
Для того чтобы ваш самодельный сверлильный мини-станок можно было всегда разобрать и доработать, для соединения его конструктивных элементов лучше всего использовать болты и гайки.
При желании изготовить своими руками мини-оборудование для получения отверстий в печатных платах всегда можно воспользоваться чертежами и советами тех, кто уже является обладателем такого станка и активно работает на нем в своей домашней мастерской.
Оценка статьи:
Загрузка…Поделиться с друзьями:
met-all.org
РадиоКот :: Ковырялочка для п/плат.
РадиоКот >Лаборатория >Радиолюбительские технологии >Ковырялочка для п/плат.
Когда то давно в начале 80-х была у меня сверлилка для п/плат на базе ГДР – овского электродвигателя и маленького патрона от дрели на 1 – ом конусе Морзе.
Тип мотора не сохранился но схема была срисована в тетрадку.
В те годы домашних компьютеров не было, и все интересные схемы и мозговые изыскания заносили в общие тетради в клеточку, по 96 листов, стоимостью 44 копейки.
Схема работала по алгоритму: маленькая нагрузка – патрон крутится медленно, возрастает нагрузка – патрон крутится быстрее.
Очень удобно было использовать для сверления отверстий в п/платах, попал в кернение – обороты возросли.
Лет прошло много, сверлилка давно канула в вечность. Недавно озадачился проблемой сверления отверстий в п/платах.
В связи с отсутствием таких транзисторов (особенно П-701) пришлось переводить схему на современные детали:
П/плата универсальная: есть КТ972 – ставим его и перемычку от базы в эмиттер маленького транзистора, нет КТ972 – ставим КТ315 и аналог КТ805, как на фото.
Еще одна схема сложилась в голове другого автора: Edward Nedeliaev (https://www.cqham.ru/smartdrill.htm). На эту ссылку натолкнулся после недельных неудачных попыток заставить схему работать с мотором типа ДПМ.
Хотя как нам известно из классики, что один хомосапиенс собрал, то другой хомосапиенс завсегда разобрать сможет.
Как выяснилось с ДПМ моторами схема не работает, ей видите ли подавай только двигатели серии ДПР.
Но ДПР мотора нет и покупать его желания не возникает,зато есть вот такая коробочка и ковырялочка из неё.
С этого места начинается лабораторная работа на тему “Подбери управление КОВЫРЯЛОЧКОЙ для П/ПЛАТ”. На просторах интернета полно разных схем, простых и не очень простых для управления моторами сверлилок для п/плат.
Рассмотрим некоторые наиболее распространённые из них:
1. регулятор на транзисторах без применения микросхем (серия К142ЕН игнорируется)
2. регулятор на транзисторах и микросхемах.
3. регулятор на транзисторах и микроконтроллере.
4. регулятор напряжения (пропустим, он мало интересен для применения в рассматриваемых целях и задачах)
Первой попробуем схему А. Москвина, г. Екатеринбург:
Схема отлично выполняет свои функции и обязанности:
1. сенсорно управляется ( пуск/регулировка/стоп)
2. изменяет обороты
3. тормозит двигатель
4. настройки практически не требует
Если в качестве сенсора применить разделённую пополам площадку размером с 1 копеечную монету, то приложением пальца очень удобно включать и регулировать обороты двигателя.
В журнале “Радио” за 2009 год была другая схема, для ДПМ моторов. Придумал её С. Саглаев, г. Москва. Мне пришлось изменить некоторые номиналы под свой мотор.
Схема работает достаточно хорошо, но как-то задумчиво. Возможно это связано с имеющимся у меня двигателем.
Вторыми для опытов возьмём так называемые ШИМ регуляторы.
Вариантов схем превеликое множество и авторов просто легион. По этой причине имена и фамилии героев здесь не приводятся.
Схемы работают, но скорее подходят для управления оборотами вентилятора с коллекторным двигателем. Более приемлемые параметры для сверлилки имеют схемы на таймере NE-555:
Рекомендую вариант который на фото и схеме изображен внизу, почему-то её работа понравилась больше других.
Одно из схемотехнических решений – применение обратной связи. На форуме “Арсенала” (https://www.foar.ru) позаимствованы две таких схемы:
Эти варианты схем достойны внимания и повторения. Следует отметить что вариант с диодом КД213 удостоился чести быть установленным в корпус, и занял пустующее место в серой коробочке наряду с ковырялочкой и свёрлами. Вероятно, простые так называемые ШИМ регуляторы, скорее всего подходят для стационарной сверлилки типа этой:
Следующий на очереди – микропроцессорный вид сверлилок. Запад как обычно нам помог в схемотехническом решении: https://mondo-technology.com/dremel.html Делал эту схему года три назад, в качестве подопытного кролика выступил убитый Dremel. Внутри был установлен импортный двигатель на 24 вольта и запитан от этой схемы:
Замечательно работающая получилась конструкция, используется на работе до сих пор и заслуживает только похвальных отзывов. Кстати отверстия в п/платах на фотографиях сделаны именно ей.
Как вариант для сверлилки опробовалась схема на ATtiny13 (автор hardlock, https://www.hardlock.org.ua/mc/tiny/dc_motor_pwm/index.html):
Симпатичная и неплохо работающая конструкция, но хочется снова подчеркнуть что она скорее подходит для стационарной сверлилки.
И в завершение конструкция, которая покорила своей повторяемостью и удобством использования. Придумал и реализовал схему в далёком 1989 году болгарин Александър Савов:
Схема отлично работает по изложенному в начале алгоритму:
1. маленькая нагрузка – патрон крутится не быстро.
2. возрастает нагрузка – патрон крутится быстрее.
Схеме глубоко безразлично с какими моторами работать:
Все двигатели, которые оказались в наличии дома, были опробованы под управлением этой конструкции и отлично отработали тест. Результаты превзошли все ожидания. Незначительная подстройка резистором RP1 нужных вам минимальных оборотов ротора и резистором RP2 – устойчивого, без рывков, вращения, и всё, двигатель работает.
P.S. Не забывайте о блоке питания, который не должен держать вашу ковырялочку на голодном пайке по току.
Файлы:
Схемы (SPlan) и платы (SprintLayout)
Прошивка для сверлилки на PIC”е
Прошивка для сверлилки на ATtiny13
Справочник по двигателям ДПМ, ДПР, ДП
Все вопросы, как всегда, в Форум.
Как вам эта статья? | Заработало ли это устройство у вас? |
www.radiokot.ru
Буратор. Сверлильный станок для печатных плат / MakeItLab corporate blog / Habr
Здравствуйте! На этом ресурсе много людей, которые занимаются электроникой и самостоятельно изготавливают печатные платы. И каждый из них скажет, что сверление печатных плат это боль. Мелкие отверстия приходится сверлить сотнями и каждый самостояльно решает для себя эту проблему.В этой статье я хочу представить вашему вниманию открытый проект сверлильного станка, который каждый сможет собрать сам и ему не потребутся для этого искать CD-приводы или предметные столы для микроскопа.

Описание конструкции
В основе конструкции довольно мощный 12ти вольтовый двигатель из Китая. В комплекте с двигателем они продают еще патрон, ключ и десяток сверел разного диаметра. Большинство радиолюбителей просто покупают эти двигатели и сверлят платы удерживая инструмент в руках.
Я решил пойти дальше и на его основе сделать полноценный станок под подобные двигатели с открытыми чертежами для самостоятельного изготовления.

Для линейного перемещения двигателя я решил использовать полированные валы диаметром 8мм и линейные подшипники. Это дает возможность минимизировать люфты в самом ответственном месте. Эти валы можно найти в старых принтерах или купить. Линейные подшипники также широко распространены и доступны, так как применяются в 3D-принтерах.

Основная станина сделана из фанеры толщиной 5мм. Фанеру я выбрал потому, что она стоит очень дешево. Как материал, так и сама резка. С другой стороны ничего не мешает (если есть возможность) просто вырезать все те же самые детали из стали или оргстекла. Некоторые мелкие детали сложной формы напечатанны на 3D-принтере.
Для поднятия двигателя в исходное положение использованы две обычные канцелярские резинки. В верхнем положении двигатель сам отключается при помощи микропереключателя.
С обратной стороны я предусмотрел место для хренения ключа и небольшой пенал для сверел. Пазы в нем имеют разную глубину, что делает удобным хранение сверел с разным диаметром.

Но все это проще один раз увидеть на видео:
На нем есть небольшая неточность. В тот момент мне попался бракованный двигатель. На самом деле от 12В они потребляют на холостом ходу 0,2-0,3А, а не два, как говорится в видео.
Детали для сборки
- Двигатель с патроном и цангой. С одной стороны кулачковый патрон это очень удобно, но с другой он гораздо массивнее цангового зажима, то есть часто подвержен биениям и очень часто их приходится дополнительно балансировать.
- Фанерные детали. Ссылку на файлы для лазерной резки в формате dwg (подготовлено в NanoCAD) можно будет скачать в конце статьи. Достаточно просто найти фирму, которая занимается лазерной резкой материалов и передать им скачанный файл. Отмечу отдельно то, что толщина фанеры может меняться от случая к случаю. Мне попадаются листы которые немного тоньше 5мм, поэтому пазы я делал по 4,8мм.
- Напечатанные на 3D-принтере детали. Ссылку на файлы для печати деталей в stl-формате можно будет также найти в конце статьи
- Полированные валы диаметром 8мм и длиной 75мм — 2шт. Вот ссылка на продавца с самой низкой ценой за 1м, которую я видел
- Линейные подшипники на 8мм LM8UU — 2шт
- Микропереключатель KMSW-14
- Винт М2х16 — 2шт
- Винт М3х40 в/ш — 5шт
- Винт М3х35 шлиц — 1шт
- Винт М3х30 в/ш — 8шт
- Винт М3х30 в/ш с головкой впотай — 1шт
- Винт М3х20 в/ш — 2шт
- Винт М3х14 в/ш — 11шт
- Винт М4х60 шлиц — 1шт
- Болт М8х80 — 1шт
- Гайка М2 — 2шт
- Гайка М3 квадратная — 11шт
- Гайка М3 — 13шт
- Гайка М3 с нейлоновым кольцом — 1шт
- Гайка М4 — 2шт
- Гайка М4 квадратная — 1шт
- Гайка М8 — 1шт
- Шайба М2 — 4шт
- Шайба М3 — 10шт
- Шайба М3 увеличенная — 26шт
- Шайба М3 гроверная — 17шт
- Шайба М4 — 2шт
- Шайба М8 — 2шт
- Шайба М8 гроверная — 1шт
- Набор монтажных проводов
- Набор термоусадочных трубок
- Хомуты 2.5 х 50мм — 6шт
Сборка
Весь процесс подробно показан на видео:
Если следовать именно такой последовательности действий, то собирать станок будет очень просто.
Вот так вот выглядит полный набор всех комплектующих для сборки

Помимо них для сборки потребуется простейший ручной инструмент. Отвертки, шестигранные ключи, плоскогубцы, кусачки и т.д.
Перед тем начинать собирать станок желательно обработать напечатанные детали. Удалить возможные наплывы, поддержки, а также пройти все отверстия сверлом соответствующего диаметра. Фанерные детали по линии реза могут пачкать гарью. Их можно также обработать наждачной бумагой.
После того, как все детали подготовлены начать проще с установки линейных подшипников. Они закрадываются внутрь напечатанных деталей и прикручиваются к боковым стенкам:

Далее устанавливается ручка с шестерней. Вал вставляется в большое отверстие, на него устанавливается основание ручки и все это стягивается болтом на 8мм. Самой ручкой служит винт на М4:

Теперь можно собрать фанерное основание. Сначала боковые стенки устанавливаются на основание, а затем вставляется вертикальная стенка. В верхней части также есть дополнительная напечатанная деталь, которая задает ширину в верхней части. При закручивании винтов в фанеру не прикладывайте слишком большое усилие.



В столике на переднем отверстии необходимо сделать зенковку, чтобы винт с головой впотай не мешал сверлить плату. С торца также установлена напечатанная крепежная деталь.

Теперь можно приступить к сборке блока двигателя. Он прижимается двумя деталями и четырьмя винтами к подвижному основанию. При его установке необходимо следить, чтобы отверстия для вентиляции оставались открытыми. На основание он закрепляется при помощи хомутов. Сначала вал продевается в подшипник, а затем на нем защелкиваются хомуты. Также установите винт М3х35, который в будущем будет нажимать на микропереключатель.

Микропереключатель устанавливается на прорези кнопкой в сторону двигателя. Позже его положение можно будет откалибровать.

Резинки накидываются на нижнюю часть двигателя и продеваются до «рогов». Их натяжение надо отрегулировать так, чтобы двигатель поднимался до самого конца.

Теперь можно припаять все провода. На блоке двигателя и рядом с микропереключателем есть отверстия для хомутов, чтобы закрепить провод. Также этот провод можно провести внутри станка и вывести с обратной стороны. Убедитесь, что припаиваете провода на микропереключателе к нормально замкнутым контактам.

Осталось только поставить пенал для сверел. Верхнюю крышку нужно зажать сильно, а нижнюю закрутить очень слабо, используя для этого гайку с нейлоновой вставкой.


На этом сборка окончена!
Дополнения
Другие люди, которые уже собрали себе такой станок внесли много предложений. Я, если позволите, перечислю основные из них, оставив их в авторском виде:
- Кстати, тем, кто никогда раньше не работал с такими деталями, хорошо бы напоминать, что пластмасса от 3D принтеров боится нагрева. Поэтому здесь следует быть аккуратным — не стоит проходить отверстия в таких деталях высокоборотной дрелью или Дремелем. Ручками, ручками….
- Я бы еще порекомендовал устанавливать микропереключатель на самой ранней стадии сборки, так как привинтить его к уже подсобранной станине нужно еще суметь — очень мало свободного пространства. Не помешало бы также посоветовать умельцам заблаговременно хотя бы залудить контакты микропереключателя (а еще лучше — заранее припаять к ним провода и защитить места пайки отрезками термоусадочной трубки), дабы впоследствии при пайке не повредить фанерные детали изделия.
- Мне видимо повезло и патрон на валу оказался не отцентрированным, что приводило к серьезной вибрации и гулу всего станка. Удалось исправить центровкой «плоскогубцами», но это не хороший вариант. так как гнет ось ротора, а снять патрон уже не реально, есть опасения, что вытащу эту самую ось целиком.
- Затяжку винтов с гроверными шайбами производить следующим образом. Затягивать винт до момента, когда сомкнется (выпрямится) гроверная шайба. После этого повернуть отвертку на 90 градусов и остановиться.
- Многие советуют приделать к нему регулятор оборотов по схеме Савова. Он крутит двигатель медленно когда нагрузки нет, и повышает обороты при появлении нагрузки.
Ссылки для скачивания
Все файлы собраны в основной статье о проекте на моем сайте. Там все можно скачать по прямым ссылкам без регистрации и других проблем.
habr.com
Сверлилка для плат своими руками

Сделать приспособления для сверления плат, не использую покупных патронов и других деталей очень просто. Такой сверлилкой из моторчика я насверлил за свое время не одну сотню отверстий в самодельных платах. Время, потраченное на изготовление этой приспособы уйдет не больше 10 минут.
Конечно сверлить можно не только текстолитовые платы, но и пластмассу, тонкий металл типа алюминия, и т.п.
До этого я пользовался ручным инструментом, затрачивая колоссальное время и силы на сверление нескольких отверстий.

Сейчас же все это делается за считанные секунды, причем без всяких усилий и напрягов.
Необходимые материалы

Все можно сделать из барахла, и ничего, по сути, покупать не придется. Что нужно для изготовления:
- Электродвигатель на 6-18 В. Я взял из старого магнитофона.
- Источник питания постоянного тока к моторчику на 5-20 В, в соответствии с напряжением моторчика. Если будут отличия в ту или иную сторону вольт на 5, то ничего страшного.
- Сверло 0,5-0,9 мм. Если нет можно купить в местном магазине.
- Паста от шариковой ручки.
Инструмент:
- Резак или кусачки.
- Провода.
- Паяльной паста или флюс с припоем.
- Паяльник.
- 10 минут вашего драгоценного времени 😉
Начало Работы




Первое что нужно сделать, это отрезать от пасты кусочек, примерно 2 сантиметра. Внутренний диаметр пасты очень хорошо подходит к диаметру вала двигателя. Поэтому паста очень туго надевается на вал и отлично держится. Если паста одевается легко – ищите другу, они бывают разные. Обычно все подходит как надо.
Далее снимаем с пасты наконечник с шариком, которым пишу. Чтобы не испачкаться чернилами – промойте этот наконечник спиртом или одеколоном.


Затем ножом или кусачками откусываем шарик пера.

Получается своеобразная трубка. Вставляем сверло, оно должно проходить свободно.
Теперь, чтобы зафиксировать сверло нужно его припаять.


Сверло режущей частью не следует высовывать слишком много. Смачиваем флюсом и запаиваем припоем. Паяется все очень хорошо, вне зависимости от металлов сверла и пера.
Лишний кончик торчащего сверла откусываем кусачками.


Одеваем перо на пасту и самодельный сверлильный патрон у насготов.

Подключаем к имеющемуся блоку питания и сверлим. При подключении смотрите на направление вращения сверла, чтобы оно вращалось в нужном направлении, а не в противоположном.
Для питания можно использовать не только адаптер, но и батарейки.
Смотрите видео работы сверлилки
sdelaysam-svoimirukami.ru
Сверлильный станок для печатных плат своими руками
Приветствую, Самоделкины!А сейчас мы с вами займёмся изготовлением сверлильного станка для печатных плат из подручных материалов. Автором данной самоделки является Роман (YouTube канал «Open Frime TV»). Вот так вот выглядит самодельный сверлильный станок для печатных плат:
Итак, давайте начнем. Думаю, практически все радиолюбители рано или поздно начинали изготавливать свои печатные платы (рисованные или напечатанные на принтере не важно), и в процессе изготовления их приходилось сверлить.
И вот тут то наступали проблемы. Ладно миллиметровым сверлом еще кое как можно просверлить, а вот уже сверло меньшего диаметра, например, 0,7 мм, некоторые дрели вообще не могут зажать в патрон. Ну это первая из возникающих проблем, а вторая – это то, что даже при небольшом перекосе сверло ломается и приходится брать новое.

Автор долго с этим мучился, у него правда дрель может без особых проблем зажать сверло диаметром 0,7 мм, но они часто ломались. А ломались сверла так часто, что в итоге ему пришлось взять поломанное сверло, заточить его в форме пики и таким неандертальским способом сверлить платы.


В результате отверстия получались и рваными, и некрасивыми, такие платы тяжело было паять. И вот когда терпение автора лопнуло, он решился сделать себе сверлильный станок. Поначалу он хотел делать его полностью из подручных материалов, но потом понял, что это будет неудобно, так как он думал использовать вот такой двигатель от какой-то игрушки, даже закрепил на нем сверло, но при сверлении одной платы необходимо минимум 2 различных диаметра сверла, а тут их невозможно менять.

Поэтому решено было заказать вот такой набор из двигателя и цанг.


Данный набор является самым дешевым, из тех, что были на рынке на тот момент, но вполне пригодный для данной самоделки. Теперь нужно определиться с движущимся механизмом. Для этих целей отлично подходят каретки от старых CD/DVD дисководов. И покопавшись у себя в гараже, автор нашел несколько различных видов старых не рабочих CD приводов от компьютера.


Но лучше всего использовать такую каретку, у которой обе стойки металлические – надежнее будет, а то каретка только с одной стойкой как-то особо не внушает доверия. Теперь разбираем механизм привода и оставляем только движущуюся часть и ее крепления.

Следующим шагом необходимо сточить все выступы с каретки чтобы была ровная поверхность, а также находим жесткую металлическую пластинку, на которой будет крепиться двигатель. В пластине необходимо будет просверлить отверстие и согнуть ее под прямым углом (90 градусов).
Как видим, данная процедура не сложная. Эти отверстия креплений совпадают. Для удобства их можно делать буквально на пол миллиметра больше. Также необходимо будет изготовить возвратный механизм. Для этого подойдет любая достаточно мощная пружинка. Автор точно не скажет где такую взять так как у него их много, откуда именно эта он уже не помнит.


Вот и закрепили наш механизм. Как видим, нажимается с небольшим усилием, но так и должно быть, чтобы у пружины хватило сил поднять двигатель. Для облегчения работы со станком необходимо обеспечить достаточное освещение рабочей области. Реализуем это с помощью вот таких китайских светодиодов мощностью 1 Вт каждый.

Соединять светодиоды необходимо последовательно, чтобы в сумме получить 12 вольт. Столько же нужно и двигателю. После соединения светодиодов, их обязательно нужно проверить на работоспособность, а то мало ли по попались бракованные, всякое бывает.


Далее собираем получившуюся часть в одно целое и проверяем.

Пока все отлично, все идет по плану. Затем нужно закрепить данный механизм вертикально на подставке. В данном случае подставка будет из дерева. Для этого вырезаем 2 треугольника и с помощью саморезов все закрепляем.
Получилось довольно-таки интересно. Осталось только придать нашей самоделке товарный вид, а точнее покрасить. У автора в наличии была краска белого цвета, ее он и использовал. Боковинки плохо подавались покраске, поэтому автор обмотал их изолентой, хуже от этого точно не стало.


А теперь сталось соединить электронику и для коммутации поставить выключатель. Схему можете видеть на своих экранах:

Тут все предельно просто, все соединяем навесным монтажом, подпаиваем провода и укрепляем их с помощью термоклея.


На этом сборка устройства закончена, можно переходить к тестам. Но перед этим следует рассказать о том, как приводить механизм в движение. Нажимать необходимо непосредственно на каретку в ней есть даже вот такое углубление, это самый простой вариант.
Креативнее было бы сделать какой-нибудь рычаг, но тогда идет перекос и нажимается с трудом, поэтому автор остановился на таком способе. Для теста будем использовать вот такую плату для одного из следующих проектов.

Правда при съемке процесса сверления платы, автора ожидали косяки. Из-за слишком ярких светодиодов не видно было всего процесса.

Попробовав и так, и сяк, но нормально снять так и не получилось. Поэтому автору пришлось на время отпаять светодиоды, и вот теперь вы можете видеть весь процесс сверления во всей красе.


А более подробно ознакомиться с данным проектом можно посмотрев это видео:
Как видим, отверстия получаются ровными и аккуратными, а это то, к чему мы изначально стремились. На этом все. Думаю, данная самоделка облегчит многим людям жизнь. Благодарю за внимание. До новых встреч!
Источник
Доставка новых самоделок на почтуПолучайте на почту подборку новых самоделок. Никакого спама, только полезные идеи!
*Заполняя форму вы соглашаетесь на обработку персональных данных
Становитесь автором сайта, публикуйте собственные статьи, описания самоделок с оплатой за текст. Подробнее здесь.usamodelkina.ru
Самый простой способ сверления печатных плат, держа двигатель с насаженным патроном для сверла в руках. При этом не раз ломались свёрла, и каждый радиолюбитель в мыслях ругал себя, и в следующий раз при изготовлении “печатки” – обязательно хотел что-то изменить в этом процессе. Каждый для себя решает сам, или что-то сделать из подручных средств, или приобрести готовое. Всё зависит от места жительства радиолюбителя. Например в сельской местности вдали от крупных центров, лучшим выходом из этого положения, это сделать станок своими руками.
Основное требование к такому станку, это чтобы он справлялся со своей задачей, ну и при его изготовлении не требовалось сложных токарных деталей, так как не у всех есть возможность иметь доступ к токарному станку. Предлагаю Вам простую конструкцию сверлильного станочка для домашней мастерской, которую я увидел на просторах “инета”, и которую повторить в домашних условиях не составит особого труда. Автора данной конструкции к сожалению не знаю, и если объявится, то с удовольствием укажу здесь его имя и выражу благодарность за простой конструктив. Размеры станочка; основание 140х90 мм, высота 150 мм. Со своей задачей он вполне справляется и на рабочем столе занимает очень мало места. При таких размерах он позволяет сверлить отверстия в платах, шириной до 150-170 мм. (длинна платы не ограничена), что вполне достаточно в радиолюбительской практике.
Основание станочка изготавливается из любого подручного материала, толщиной не менее 6-8 мм. Можно из текстолита, гетинакса, металла, фанеры. Если брать фанеру, то лучше толщиной не менее 10 мм. Размеры основания указаны выше, но Вы можете для своих нужд изменить эти размеры, как и основания, так и других деталей. В дальнейшем я просто буду указывать свои размеры. Вся конструкция собирается на П-образной стойке, для которой необходимо взять толстый материал, чтобы вся конструкция не пружинила и имела достаточную прочность.
В данной конструкции используется полоса металла, шириной 25 мм. и толщиной 4-5мм. Общая длинна её 140-150 мм. Согнута П-образно, крепление к основанию 30мм, высота 40 мм и оставшееся это длинна 70-80 мм.
На длинный штырь одевается пружина. На коротком штыре нарезается резьба с двух сторон, для крепления штыря к стойке и вверху для контргайки. На этих двух штырях двигается подвижная часть с закреплённым на ней двигателем. Пружина должна быть такой жёсткости, чтобы поднимала вес подвижной части с двигателем.
Подвижная часть изготавливается из полосы металла, толщиной не менее 1,5-2,0 мм, шириной 20 мм. Общая длинна полосы 100 мм, размеры по сгибам 20х40х40 мм. Сверлится сквозное отверстие для толстого штыря и отверстие для тонкого штыря. Кстати, штыри можно делать и одинакового диаметра, главное, чтобы материал был достаточно жёсткий, например валы от матричных принтеров. Хомут для крепления двигателя – по диаметру имеющегося двигателя, изготовлен из листового алюминия. У меня двигатель используемый для станка ДПМ-30.
Для питания такого двигателя вполне достаточно источника с напряжением 12 вольт, и самое главное, для него необходимо изготовить схему управления двигателем. Это чтобы без нагрузки двигатель медленно вращался и при касании сверлом платы – начинал работать на полную мощность. Схем таких сколько угодно, например можно выбрать отсюда. На мой взгляд лучше собирать последнюю.
Рычаг с держателем, конструкция хорошо видна на фотографиях. Закрепляем его в держателе и крепим к стойке.
Закрепляем подвижную часть и контрим гайкой.
Ну и всё, остаётся всю эту конструкцию закрепить на основании, закрепить имеющийся в распоряжении двигатель хомутом на подвижной части, закрепить сверло и начинать работать.
Удачи всем в Вашем творчестве и всего наилучшего! P.S. Да, ещё хочу немного сказать про свёрла.
Импортные тоже примерно так выглядят. Но, эти свёрла не подходят для ручных сверлилок. При попытке сделать ими отверстие – оно мигом ломается (из-за малейшего перекоса). То есть ими можно долго и надёжно сверлить только в станке, и зажимной патрон не должен иметь никаких биений, а сверло зажатое им должно быть хорошо отцентрировано. Тогда и долговечность их гарантирована. |
vprl.ru











